
自体皮瓣移植是修复由癌症、创伤和先天性畸形引起的复杂软组织缺损的常用方法。供血范围有限和移植后缺血再灌注损伤可导致皮瓣远端坏死和长期功能丧失,严重制约了最佳手术方案的决策。
吉林大学白求恩第一医院
为了解决这个问题,吉林大学第一医院,光功能治疗学医学与化学联合实验室团队在Nature Communication上发表题为Exploiting synergistic effect of CO/NO gases for soft tissue transplantation using a hydrogel patch的研究性论文。团队开发了一种水凝胶贴片,可以按需释放一氧化碳和一氧化氮气体,以便在手术期间为皮瓣移植提供及时的血液供应。

一、研究设计背景
1.1 皮瓣移植
皮肤、肌肉、脂肪、神经和其他复杂的软组织缺陷可能由肿瘤切除、创伤和先天性畸形引起,从而导致组织萎缩和功能障碍。自体游离皮瓣移植是用于修复此类缺陷的重建手术的主要方法。然而,与其他器官移植类似,游离皮瓣移植通常存在常见的并发症,例如血液灌注充足、组织微循环障碍、早期缺血再灌注损伤(IRI)、供体面积不足、远端缺血性坏死等。
1.2协同气体治疗
各种气体分子,如NO、CO,在心血管系统的生理浓度下起多重作用。已知NO可调节血管张力和血压,以及血小板聚集和血栓形成。最近的研究表明,NO可能与几种心血管疾病的发病机制有关,如动脉粥样硬化和高血压。CO是预防和减少移植损伤的另一种理想靶分子。CO具有抗炎作用,松弛血管,控制血管平滑肌细胞和内皮细胞的增殖。
越来越多的证据表明,气体分子可以通过各种协同相互作用在靶器官中发挥明显的治疗作用。然而,气体分子具有剂量依赖性、半衰期短、药代动力学周期等不良特性,严重限制了靶点富集的有效性。此外,这些气体分子的治疗剂量安全窗口很窄,因为低浓度是无效的,高浓度会导致细胞凋亡和细胞周期停滞。因此,控制气体分子的协同作用并促进感兴趣区域的梯度释放可能对皮瓣移植的存活率以及组织和器官移植的术后长期恢复产生重大影响。CO和NO的双重气体系统对于促进成功移植至关重要。CO在早期释放可与NO协同作用,从而避免高浓度NO导致血流通畅受抑制的不良影响。此外,低剂量、缓慢释放的NO局部和准确地维持长期血液供应通畅,同时避免短期血压变化。据报道,CO的血管扩张作用取决于NO的存在,而NO反过来又增强了CO的细胞保护作用。
1.3 CN-Patch水凝胶的设计策略和应用示意图
在这项工作中,作者开发了一种用于按需释放CO和NO气体的水凝胶贴片 (CN-Patch)。将携带4-甲氧基苯乙酮(4-MAP,可捕获NO并延长NO释放期)(GNs-4-MAP)的明胶纳米球(GNs)加载到凝胶中。经典的CO/NO释放分子Ru(CO)3Cl(甘氨酸)(CORM-3)和S-亚硝基谷胱甘肽(GSNO)分别被选为CO和NO供体。作者使用大鼠游离皮瓣移植和血管吻合模型,验证了CN-Patch 在早期和长期移植期间对移植组织进行有效血液灌注的能力。

二、研究结果分析
2.1 水凝胶中气体分子释放效应的表征
使用傅里叶变换红外光谱、微量分光光度计体外、细胞迁移、大鼠体内缓释系统的释放、比色法测定皮瓣NO浓度等方法证明了CN-Patch能在体外持续释放CO和NO两种气体。

2.2 CN-Patch的血管舒张作用
大鼠的背部构建具有三个血管蒂的穿支皮瓣模型、动脉造影等技术证明CN-Patch可以显著延长药物活性,诱导血管持续扩张,为术后移植的血液供应创造更好的条件。

2.3 治疗后皮瓣的存活状态
红外热图像、血管造影、皮瓣阻塞区的 H&E 染色、免疫荧光和免疫组化染色等技术证明了CN-Patch可以有效增加移植皮瓣的皮瓣存活面积,长时间开放阻塞区的血管,减少微循环障碍。

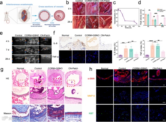
2.4 CN-Patch在动静脉吻合术后改善主血管通畅的应用
通过建立大鼠颈动脉至颈外静脉瘘的模型、超声多普勒、免疫组织化学染色、免疫荧光染色等方法证明了CN-Patch可以通过抑制平滑肌细胞增殖和抗血栓形成和抗炎作用来减少术后静脉狭窄的形成,进一步证实了其在移植血管吻合后维持主通道通畅的能力。

2.5 CN-Patch 通过促进血管生成和减少炎症反应来提高移植存活率
使用Pull-down技术、血管生成实验、KEGG通路分析、KEGG通路分析等方法证实了CN-Patch在提高移植组织存活率方面的主要机制包括手术期NO的长期释放以激活Wnt通路,从而调节内皮细胞的活化和迁移,促进损伤后的血管生成。并且,CN-Patch 有助于维持早期血液供应并减少缺血再灌注损伤,从而抑制炎症损伤。

三、全文总结
作者提出了一种局部CO和NO气体分子按需释放系统(CN-Patch),该系统可以降低 IRI,促进血液供应持续,并改善移植组织修复的微循环。CN-Patch 作为直接血管扩张剂,参与各种缺氧/缺血诱导的生物过程。
CN-Patch作为符合生理修复过程的双气体时空释放系统,具有几个关键优势:
安全的气体剂量,即时局部和精确的术中药物输送,
多通道全围手术期干预。
为提高皮瓣和其他器官移植的存活率提供了一种创新策略。

SUMMER HAS ARRIVED
点个在看,你最好看!

