有规律的体育锻炼可以对抗健康老化和神经退行性疾病的认知衰退。然而,运动对大脑健康有益的分子机制仍然知之甚少。在动物模型中,运动促进成年海马的神经发生。与运动相关的循环体液因子释放到血液中,很可能是这种效应的介质。
急性运动可激活血小板并释放包括趋化因子血小板因子4 (PF4)在内的体液因子。当PF4通过渗透泵直接传递到幼龄小鼠的大脑时,它足以促进海马神经的发生。然而,PF4是否能在系统传递的情况下重现运动神经新生和挽救老年认知衰退的返老还童作用仍不清楚。
为了探究运动减龄的机制,加州大学旧金山分校Tara L. Walker团队在Nature Communications(IF=16.6)上发表题为Platelet-derived exerkine CXCL4/platelet factor 4 rejuvenates hippocampal neurogenesis and restores cognitive function in aged mice的研究性论文。作者发现血小板被运动激活,并且是运动诱导的老年小鼠海马前体细胞增殖增加所必需的。增加血小板衍生的锻炼素CXCL4/血小板因子4 (PF4)的全身水平,可以以一种海马神经发生依赖的方式改善年龄相关的再生和认知障碍。这些发现共同强调了在生理大脑老化期间,血小板在调节运动的返老还童中的作用。
1
科学问题 ·
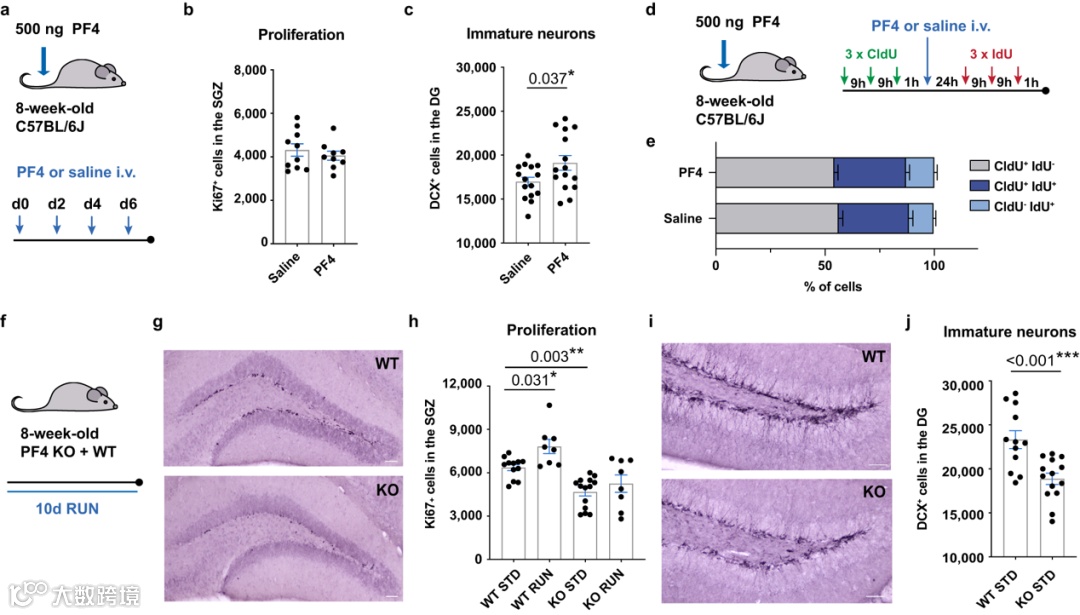
外周给药PF4是否能促进海马神经发生。
研究途径 ·
作者模拟运动后血浆PF4水平的升高,将PF4注射到年轻成年小鼠尾静脉。
结果1 ·
PF4促进成人神经发生,对其运动诱导的增加是必要的
全身给药PF4增加了年轻成年小鼠齿状回双皮质素+ (DCX+)未成熟神经元的数量,而不影响神经前体细胞增殖(Ki67+细胞)。运动增加了增殖神经前体细胞的数量,这可能是通过将静止的神经干细胞招募到神经发生轨迹中来实现的。在急性PF4处理后, CldU−IdU+细胞的比例没有差异,这表明之前静止的细胞没有增殖。作者也没有发现IdU标记的CldU+细胞百分比的变化,这表明PF4处理不会影响治疗前的增殖细胞。
作者使用8周龄的PF4基因敲除小鼠,这些老鼠显示出更高的血小板水平,但其他血液学参数没有受到影响。缺乏PF4的小鼠齿状回的基线增殖和神经发生水平显著降低。为了检验这一点,作者将PF4敲除小鼠和野生型小鼠放在有跑轮的笼子里10天。运动显著增加了野生型小鼠海马中增殖神经前体细胞的数量。
结论1 ·
神经幼龄小鼠血浆中PF4水平的增加不会引起增殖反应,包括从静止状态中招募神经干细胞,而是通过新生神经元的存活或成熟,增强了后期的神经生成过程。
结果1 ·
PF4促进成人神经发生,对其运动诱导的增加是必要的
为了进一步了解PF4影响成人海马神经前体细胞的机制,作者进行RNA测序。为此,用PF4或生理盐水处理成年初生齿状回衍生神经前体,然后用生物素化表皮生长因子(EGF)与荧光标记物复合。PF4处理后2小时,EGF+成人神经前体细胞的转录组特征发生了一些变化,其中270个基因显著上调,386个基因显著下调。两种细胞群体只有9和5个重叠基因,表明PF4处理在不同细胞群体中的差异效应。
GO富集分析显示在PF4处理后上调的基因中有96个生物学过程显著富集,而下调的基因中有39个生物学过程富集。STRING蛋白相互作用网络显示许多在GO分化相关的生物过程中显示富集的基因也聚集在一起,表明这些基因在功能上的相关性和相似性。补充PF4后EGF+细胞中上调的基因的显示“学习或记忆”和“突触传递的正向调节”功能富集,表明PF4增加了成人神经前体细胞中与学习记忆和突触传递相关的基因的表达。
结论2 ·
PF4诱导成人神经前体细胞的转录组变化。
2
科学问题 ·
作者测试在4天的运动后发生在血小板中的分子变化,以及这些变化是否在老年动物中保存下来。
研究途径 ·
作者使用蛋白质组学分析,分离自年轻和老年标鼠和跑步小鼠的血小板。
结果2 ·
运动改变年轻和年老小鼠的血小板蛋白质组
作者分别发现183个和164个蛋白在年轻跑步小鼠和老年跑步小鼠动物蛋白的血小板裂解液中显著改变。尽管幼龄和老龄动物的蛋白质变化有所不同,但5种蛋白质在两个年龄段均显著上调:原腺苷原蛋白,原肌凝蛋白,脱脂蛋白,泛素相关蛋白和含有SH3结构域的蛋白b。
为了确定血小板对运动的反应所涉及的生物过程,作者对运动上调的蛋白质进行GO富集分析,发现在年轻小鼠的蛋白质中有393个生物过程显著富集,而在老龄小鼠的蛋白质中有233个生物过程显著富集。此外,蛋白质在“神经元投射发育的正向调节” 和“神经元凋亡过程的负调节”等过程中聚集提示运动诱导的神经元组织中血小板蛋白质组改变的作用。运动诱导的幼龄小鼠血小板蛋白变化的生物学过程包括特定的神经发生相关条目,如“神经发生的积极调节”,“神经前体增殖的负调节”和一些表明树突形态发生调控参与的条目。
结论3 ·
运动诱导年轻和年老小鼠血小板的分子变化,这些细胞可以调节运动诱导的神经发生。
3
科学问题 ·
作者研究将运动的恢复活力作用转化到年老的大脑是否需要血小板。
研究途径 ·
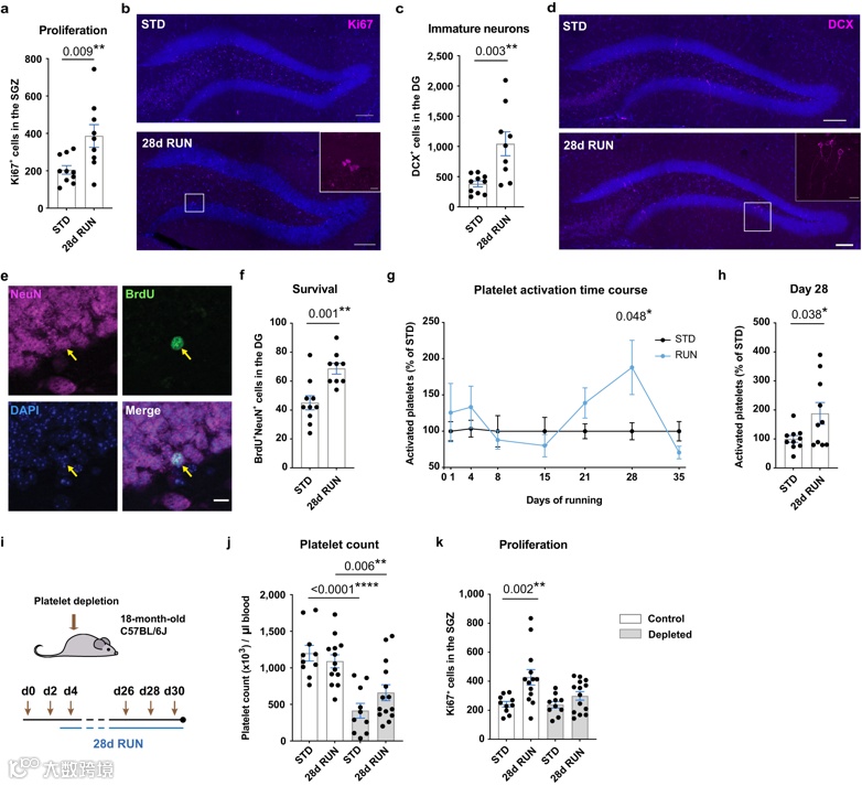
作者将18个月大的小鼠分别放在有或没有跑步轮的笼子里以确定激发老年小鼠神经源性反应所需的最佳跑步时间。
结果3 ·
血小板对于运动诱导的衰老小鼠神经前体细胞增殖的增加是必需的
与年轻小鼠相比,急性跑步期神经前体细胞增殖增加。在短时间(4天)或中期(10天或21天)的运动后,老年小鼠没有神经源性反应。运动28天,增殖前体细胞和未成熟神经元的数量均显著增加。在28天的锻炼后,BrdU+NeuN+新生神经元的数量增加,表明这种模式也刺激了老年小鼠的神经元生存。
28天的锻炼显著增加CD62+激活的血小板数量,而不影响血小板总数。皮质酮测量显示,这些动物没有慢性应激的特征。年老动物在血小板消耗后没有神经源性反应,从而证明血小板是跑步诱导的神经前体增殖增加所必需的。
结论4 ·
血小板在运动诱导的老年动物神经发生中存在调节作用。
4
科学问题 ·
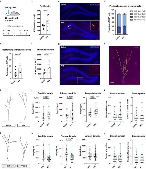
作者探究运动PF4是否能在老年小鼠中模拟对运动恢复活力的作用。
研究途径 ·
作者基于组织学分析和树突状分支示踪筛选导致细胞增殖的细胞类型。
结果4 ·
运动因子PF4可促进衰老小鼠的神经再生和认知功能
作者每隔3天通过尾静脉给药PF4,持续24天。与幼龄小鼠相比, 20月龄小鼠的循环PF4血浆水平升高,齿状回亚颗粒区增殖细胞的数量显著增加。增殖Ki67+细胞的早期和中间神经祖细胞标记物Sox2和Tbr2的表型显示,大多数这些细胞是Sox2+Tbr2−或Sox2+Tbr2+,证实它们属于神经元谱系。然而,PF4处理后Ki67+ DCX+未成熟神经元的增加,表明PF4对这一更成熟的群体有影响。
随着年龄的增加,神经树枝状结构的总长度减少,复合物减少。分支示迹分析显示,PF4处理的小鼠的DCX+细胞总树突长度、初枝长度和最长树突长度均显著增加。缺乏PF4的小鼠的DCX+细胞的树突明显比野生型同窝小鼠的树突短。
结论5 ·
PF4促进新生神经元的成熟。
5
科学问题 ·
作者探究全身给予PF4是否能重现运动对海马相关学习和记忆的恢复作用。
研究途径 ·
作者对20个月大的小鼠进行24天的全身给予PF4并进行行为学测试。
结果5 ·
运动因子PF4可使年老小鼠的认知功能恢复活力
在新物体定位任务的训练过程中,动物的长期记忆被评估。尽管两组的老鼠在测试期间花了相似的时间探索两个物体,但PF4处理的动物在新位置花费的时间增加,显示出对新位置的识别能力提高,这表明长期记忆能力有所改善。作者使用情境性恐惧条件反射来评估老鼠的情境性记忆,PF4处理的小鼠工作记忆容量提高,补充PF4也改善情境性恐惧记忆。为了证实PF4介导的海马相关学习和记忆的改善,作者在主动位置回避任务中对动物进行测试。老年小鼠进行全身PF4治疗后,认知缺陷得到改善。
结论6 ·
全身PF4治疗可以通过恢复海马神经再生和恢复老年大脑的认知功能来重现运动的有益效果。
总结
在这里,作者确定在老年小鼠中血小板作为必要的介质以恢复年轻的作用。血小板释放的运动因子PF4在这一过程中必要。此外,全身PF4输送可以通过增强成人海马神经发生和恢复老年大脑的认知功能来模拟运动的返老还衰效应。总之,锻炼对老年大脑增强认知的益处是由血小板介导的,并可以通过成年海马神经发生依赖的方式系统给予PF4来复现。
作者描述了年轻和年老小鼠对运动的血小板活化反应,这似乎不同于其他经典的血小板活化事件,并确定了PF4作为一种抗衰老的运动因子,可使老化大脑中的神经再生和认知功能恢复活力。这些发现突出了基于锻炼的新疗法的潜在价值。
往期回顾
【3】Neuron|神经元如何产生?直接和间接神经发生在大脑皮层产生不同的谷氨酸投射神经元类型
【5】IF: 16.6|Nature Communications|气味如何产生?嗅觉神经元对GPCR特性的转录适应


