近日,四川大学华西医院的魏夏伟教授在Molecular Cancer(IF:41.44, Q1)杂志上发表了题为“Targeting CXCR2 inhibits the progression of lung cancer and promotes therapeutic effect of cisplatin”的研究。该研究发现并验证了肺癌中靶向CXCR2的治疗效果,并揭示了CXCR2拮抗剂对化疗药物敏感性增加的潜在机制。
一、背景
肺癌是全球恶性肿瘤第一大常见癌症类型,具有高死亡率。更重要的是,它已经超过乳腺癌,成为较发达地区癌症死亡的首位病程。由于空气污染,尽管吸烟率较低,但中国女性的肺癌发病率高于一些欧洲国家女性。数据显示,在30至50岁的非吸烟女性中,肺癌的患病率正在快速增长。在所有肺癌病例中,非小细胞肺癌(NSCLC)占85%以上。尽管在治疗策略上做出了努力,NSCLC患者的生存率仍不令人满意,5年生存率约为17%。治疗过程中产生的耐药性是导致肺癌患者生存率低的原因之一。基于含铂化疗药物的方案是肺癌化疗的一线治疗方法,临床上用于NSCLC患者的含铂化合物是顺铂和卡铂。它们的抗肿瘤活性主要基于铂-DNA加合物的形成,该加合物诱导DNA损伤和癌细胞凋亡。在新(辅助)或随后(辅助)铂类药物后进行手术切除是可切除NSCLC患者的标准疗法。然而,铂类药物的耐药性和明显的副作用使得联合治疗和靶向治疗有较好的发展前景。近几十年来,受体酪氨酸激酶抑制剂(TKIs)和免疫检查点抑制剂等小分子靶向治疗为NSCLC患者的治疗提供了新的途径。免疫检查点阻断(ICB)疗法的发展彻底改变了晚期NSCLC的治疗。目前,美国食品和药物管理局(FDA)已批准数种免疫检查点抑制剂用于治疗NSCLC,包括PD-1抑制剂Nivolumab、Pembrolizumab以及PD-L1抑制剂Atezolizumab和Durvalumab。然而,尽管已应用了这些新的治疗策略,但肿瘤微环境中的多种免疫抵抗机制导致治疗效果不尽如人意。
肿瘤微环境由白细胞、成纤维细胞和内皮细胞等多种非恶性细胞和细胞因子、趋化因子等非细胞成分组成。巨噬细胞和中性粒细胞是肿瘤微环境中大量存在的两种骨髓细胞。肿瘤相关免疫抑制性髓系细胞与预后不良和治疗无效密切相关。肿瘤相关中性粒细胞(TAN)被肿瘤微环境中的各种因素极化,比如,缺氧和细胞因子。例如,当TANs暴露于TGF-β后极化为N2型,这是一种促肿瘤TANs,IFN-γ能够将TANs转化为N1型,表现出抗肿瘤效应。研究表明,促肿瘤TAN(N2型)通常在进行性癌症中占据主导地位,并且与侵袭性癌症类型有关,具有较差的临床结果。最近的研究证明,靶向肿瘤相关免疫细细胞够增强抗肺癌的效果。
自19世纪80年代第一个CXC趋化因子IL-8被发现以来,对IL-8及其受体的研究越来越多。目前发现了两种IL-8受体:IL-8RA和IL-8RB,也称为CXCR1和CXCR2。CXCR2与CXCR1具有77%的序列同源性,它们都以相似的亲和力(Kd约为4nM)与IL-8结合。然而,CXCR1在人类中仅与CXCL6和CXCL8结合,由于小鼠中缺少CXCL8的直向同源物,CXCR1反而被CXCL1和CXCL6激活。相比于CXCR1,CXCR2可与更多具有更高亲和力的ELR+趋化因子相互作用并在细胞的趋化性中发挥更重要的作用。CXCR2是典型的G蛋白偶联受体,负责CXC趋化的因子包括CXCL1、CXCL2、CXCL3、CXCL5、CXCL6、CXCL7和CXCL8。CXCR2及其配体对中性粒细胞或髓源性抑制细胞(MDSC)显示出强大的趋化性,并且与肿瘤血管生成、进展和化学抗性有关。CXCR2在来自肿瘤目标的骨髓细胞上的表达远高于健康目标,这导致骨髓细胞向肿瘤迁移。
在肺腺癌中,CXCR2是一种不良的预后标志物,其表达与肿瘤侵袭和转移有关。以往的研究已经证明,肺癌细胞上高水平的CXCR2与临床患者吸烟和预后不良有关。抑制CXCR2及其配体CXCL8可显著抑制肺癌细胞的增殖和迁移,并减少血管生成。同时,CXCLs/CXCR2轴被认为与肿瘤耐药性有密切关系。在前列腺癌的奥沙利铂治疗期间,CXCR2及其配体的表达升高。然而,靶向CXCR2和化疗药物联合治疗的具体机制尚不清楚。放射治疗是NSCLC的另一种重要治疗方法,作为主要治疗或辅助治疗。放疗后也观察到CXCLs/CXCR2轴的改变,伴有中性粒细胞的募集和激活。这些研究发现表明CXCLs/CXCR2轴在NSCLC的化疗或放疗过程中发挥着潜在的作用。
在本研究中,作者使用肺癌患者的肿瘤组织芯片并建立动物模型来研究CXCLs/CXCR2信号在肺癌中的作用。
二、结果
1.CXCR2在人肺癌组织中升高并与不良预后相关
为探讨CXCR2在人类肺癌中的重要性,收集了90例肺鳞癌和94例肺腺癌患者的肿瘤组织,分析了CXCR2的表达与肺癌患者预后的关系。参加本研究的患者的基线特征列于表1。使用的IHS评分系统与弱、中和强组的百分比在补充图1中显示,并附有代表性图像。结果显示,CXCR2在大多数肺腺癌和鳞状细胞癌的肿瘤细胞和肿瘤间质中均呈阳性(图1A)。基于每个肿瘤组织的IHC评分,肿瘤气孔中的CXCR2表达高于肿瘤细胞(图1B和C)。此外,根据肺癌预后的接受者操作特征(ROC)曲线的约登指数将肺癌患者分为CXCR2高组和CXCR2低组。数据表明,CXCR2在人肺癌组织(间质和实质)中的高表达与较短的生存期显著相关(图1D和E)。这些结果使CXCR2成为人类肺癌的重要负面预后因素。
图1
补充图1
2.CXCLs/CXCR2轴促进肺癌细胞增殖和抗凋亡
流式细胞术分析结果表明,CXCR2在小鼠细胞系LL2(Lewis lung carcinoma, LLC)细胞和人肺癌细胞系A549、PC-9和H460中均有明显表达(图2A)。同时,这些细胞也表达了CXCR2的相关趋化因子,例如CXCL1、CXCL2、CXCL3、CXCL5、CXCL6、CXCL7、CXCL8和MIF(图2B)。基于它们的表达水平,选择鼠细胞系LL2和人细胞系H460用于进一步分析。CXCR2的选择性抑制剂SB225002被证实以时间依赖性和剂量依赖性方式抑制肺癌细胞的增殖。SB225002对LL2细胞和H460细胞24小时的50%抑制浓度(IC50)分别为785.6 nM和1263 nM(图2C)。SB225002还能够通过流式细胞术分析以剂量依赖性方式诱导肺癌细胞凋亡(图2D)。TUNEL染色进一步证实SB225002促进肺癌细胞凋亡(图2E)。所有这些数据表明CXCR2可以促进肺癌细胞增殖和抗凋亡。
图2
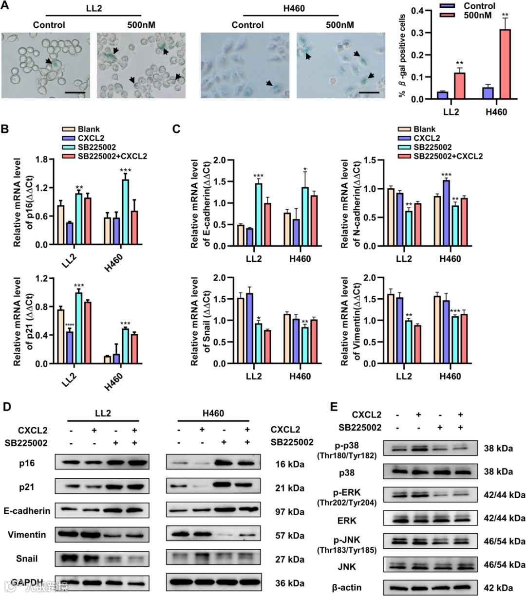
3.阻断CXCLs/CXCR2促进肺癌细胞衰老并通过p38/ERKMAPK通路抑制CXCR2相关的EMT
肿瘤细胞通常表现出无限增殖和避免衰老的能力。当细胞经历衰老时,衰老相关β-半乳糖苷酶(SA-β-gal)的表达上调。为了研究CXCR2在肿瘤细胞衰老中的作用,在LL2和H460细胞上使用SB225002时检测了SA-β-gal的表达。24小时后,结果显示SB225002组β-gal阳性细胞百分比高于对照组(图3A)。衰老相关标记物p16和p21在使用SB225002后上调,在使用CXCL2后下调(图3B)。上皮间充质转化(EMT)被认为与肿瘤转移密切相关,据报道CXCR2可调节细胞EMT。进行qRT-PCR以检测EMT相关标记物的表达,例如,E-钙粘蛋白、N-钙粘蛋白、Snail和波形蛋白,这些标记物在施用SB225002或CXCL2后发生了差异改变(图3C),进行蛋白质印迹以确认qRT-PCR的结果(图3D)。MAPK通路通常对细胞活动很重要。在LL2细胞上使用SB225002和CXCL2后,发现p38/ERK MAPK信号通路参与了CXCR2相关信号通路。p38和ERK蛋白磷酸化水平明显改变,而p-JNK在CXCR2激活或抑制期间几乎保持不变(图3E)。
在作者的实验中,通过使用CXCR2抑制剂SBB225002,发现CXCLs/CXCR2轴促进肺癌细胞增殖和EMT,并通过p38/ERK,而不是JNK、MAPK通路抑制肺癌细胞凋亡和衰老。
图3
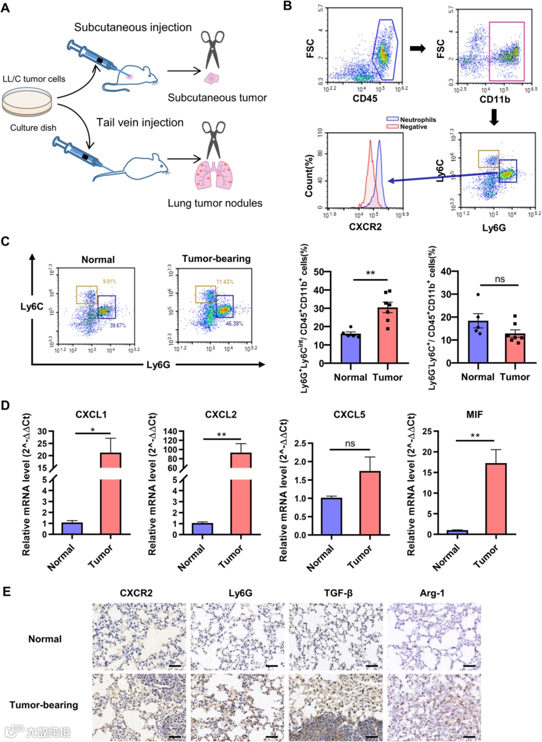
4.CXCR2+TAN显著浸润到LL2小鼠的肿瘤组织中
在之前的实验中,通过IHC分析注意到CXCR2在肿瘤细胞和肿瘤基质中的表达。CXCR2是一种主要表达于中性粒细胞表面的趋化因子受体。为了研究CXCR2+中性粒细胞在肺癌小鼠模型中的内滤过,通过尾静脉注射或皮下注射LL2细胞建立原位肺癌模型和皮下肿瘤模型(图4A)。中性粒细胞(CD45+CD11b+Ly6CmidLy6Ghigh)和单核细胞(CD45+CD11b+Ly6Chigh Ly6G−)是肿瘤微环境中两组丰富的骨髓细胞。同时,那些中性粒细胞表达趋化因子受体CXCR2(图4B)。小鼠肺癌模式肿瘤微环境流式细胞术分析结果显示,CXCR2阳性中性粒细胞百分比显著增加,而单核细胞百分比保持不变(图4C)。同时,CXCR2相关趋化因子(CXCL1、CXCL2、CXCL5和MIF)的表达在肺肿瘤组织中上调,这表明CXCR2趋化性参与中性粒细胞浸润(图4D)。肿瘤微环境通常是免疫抑制环境,促进肿瘤生长。通过IHC分析,肺癌中CXCR2的表达增加和中性粒细胞浸润均得到证实。免疫抑制因子TGF-β和Arg-1也同时在肺癌中上调(图4E)。已知TGF-β可诱导中性粒细胞极化为N2型。N2 TANs通常分泌更多的TGF-β和Arg-1,这会形成免疫抑制环境并促进肿瘤细胞免疫逃逸。
图4
5.选择性靶向CXCR2可减少原位肺癌模型和皮下肿瘤模型中的肿瘤生长
基于肺癌模型中肿瘤微环境的特征,作者推断药理学CXCR2抑制可能通过调节中性粒细胞浸润和抑制肿瘤细胞导致抗肿瘤反应。为了证实CXCR2抑制的治疗效果,选择性CXCR2抑制剂SB225002被用于原位肺癌模型和皮下肿瘤模型(图5A)。单独的SB225002治疗导致原位肺癌模型和皮下肿瘤模型的肿瘤生长明显减少(图5B)。在原位模型的终点,SB225002组的肺部肿瘤结节少于载体组(图5C)。SB225002组的肺总重量也比媒介物组轻(图5D)。在皮下肿瘤模型中,SB225002组观察到明显的肿瘤生长抑制(图5E)。处死小鼠后,每组的皮下肿瘤重量如图5F所示。此外,为了测试SB225002的潜在副作用,测量了每个实验组的体重,并进行了血清生化分析和重要器官HE染色。结果显示SB225002(10 mg/kg,每个)和对照组之间的小鼠体重没有明显差异(图5G和H)。血清生化分析表明,除了ASL和ALT略有增加(无统计学差异)外,SB225002组的生化参数与对照组相比没有改变(补充图2A)。同时,重要器官的HE染色显示SB225002组没有明显的器官损伤(补充图2B)。SB225002的治疗评价和耐受性研究表明,SB225002(10 mg/kg,每天)显示出良好的抗肿瘤作用和较高的安全性。
图5
补充图2
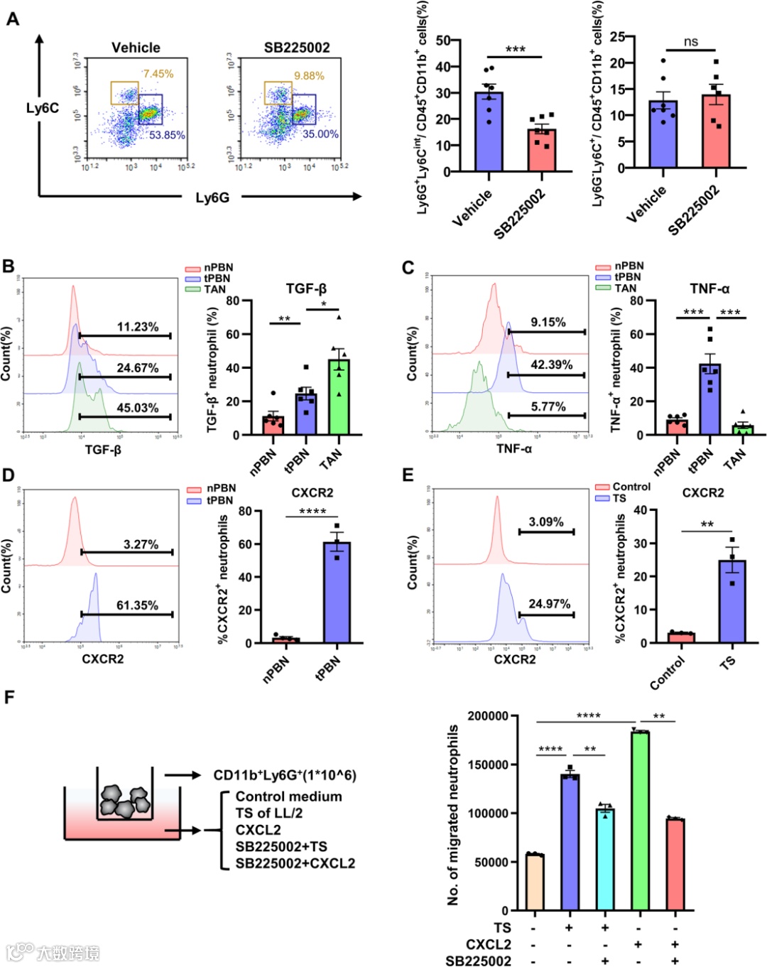
6.抑制CXCR2可减少肿瘤微环境中具有抑制表型浸润作用的嗜中性粒细胞
为了进一步研究CXCR2抑制剂诱导的抗肿瘤作用所涉及的机制,作者分析了嗜中性粒细胞浸润到肿瘤微环境中。流式细胞术分析发现,用SB225002处理后中性粒细胞(CD11b+ Ly6CmidLy6Ghigh)显著减少,而单核细胞(CD11b+Ly6Chigh Ly6G-)保持不变(图6A)。在抑制剂SB225002中使用选择性CXCR2阻断CXCLs/CXCR2可有效减少肿瘤微环境中中性粒细胞的浸润。肿瘤相关中性粒细胞(TANs)通常分为两种不同的类型,N1和N2型。N1型中性粒细胞为抗肿瘤型,分泌TNF-α等多种促炎因子,产生ROS和H2O2杀伤肿瘤细胞。已知N2型TAN杀死肿瘤的能力显著降低,并且它们会分泌抗炎因子,例如TGF-β和Arg-1。TAN中TGF-β的表达水平远高于来自正常小鼠外周血(nPBN)或来自荷瘤小鼠外周血(tPBN)的中性粒细胞(图6B)。同时,与nPBN和tPBN相比,TAN分泌的TNF-α较少(图6C)。中性粒细胞从外周血到肿瘤微环境的趋化作用是基于CXCLs/CXCR2。作者进一步发现tPBN表面CXCR2的表达水平远高于nPBN表面(图6D),这可能导致肿瘤中嗜中性粒细胞的趋化性增强。IHC的结果表明,抑制CXCR2可以减少中性粒细胞浸润并减弱肿瘤微环境中的免疫抑制,同时降低TGF-β和Arg-1的水平(补充图3)。在体外,将LL2细胞培养24小时,收集原代肿瘤上清液并离心以去除死细胞。然后,作者从小鼠骨髓中分离出中性粒细胞,并用离心肿瘤上清液(TS)以1:1的比例处理。流式细胞术分析结果表明,TS可以有效上调中性粒细胞表面CXCR2的表达水平(图6E)。肿瘤刺激增强了CXCLs/CXCR2轴的趋化性,作者与Transwell膜(3 μm)建立了共培养系统。将分离的中性粒细胞接种在上室,将1640RPMI培养基、TS、CXCL2或SB225002添加到下室(图6F左)。孵育6小时后,通过添加TS和CXCL2,迁移的中性粒细胞数量显著增加,SB225002有效抑制TS和CXCL2诱导的中性粒细胞迁移(图6F右)。总的来说,这些结果表明,具有免疫抑制表型的中性粒细胞向肿瘤微环境的募集是由CXCLs/CXCR2轴和SB225002介导的。
图6
补充图3
7.阻断CXCR2可通过促进CD8+T细胞活化增强抗肿瘤T细胞活性
已知中性粒细胞通过抗原呈递和细胞因子分泌与T细胞相互作用。例如,Arg-1主要由肿瘤浸润性髓系细胞分泌,包括TANs,可直接抑制T淋巴细胞参与肿瘤免疫逃逸。在作者目前的研究中,发现在施用SB225002后,活化的CD8+T淋巴细胞明显升高(图7A)。而活化的CD4+T淋巴细胞保持不变(图7B)。此外,作者还检测了肿瘤组织中分泌的IFN-γ水平。SB225002治疗组IFN-γ的表达水平明显上调(图7C)。为了研究中性粒细胞和T淋巴细胞之间的关系,从小鼠脾脏中提取T细胞并用CFSE标记。这些T细胞受到抗CD3和抗CD28抗体的刺激,然后与TS、幼稚中性粒细胞和经TS处理的中性粒细胞(TAN)共培养。从小鼠骨髓中分离出的中性粒细胞能够刺激T细胞增殖。然而,这些中性粒细胞在与TS共培养后,失去了刺激T细胞增殖的能力(图7D)。这些数据表明,渗入肿瘤微环境的中性粒细胞被极化为抑制表型。然后,TAN通过影响T淋巴细胞(主要是CD8+T淋巴细胞)的功能来抑制抗肿瘤免疫反应。
图7
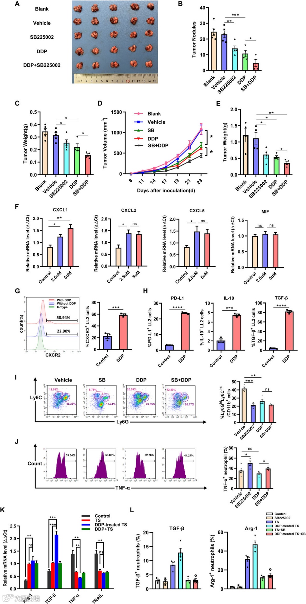
8.SB225002和顺铂(DDP)显示联合治疗肺癌的疗效
据报道,在给予铂类药物后,CXCR2的表达增加。作者进一步使用SB225002和顺铂联合治疗LL2细胞原位肺癌模型和皮下肿瘤模型。在原位肺癌模型中,与媒介物治疗组小鼠的23.0个肺结节相比,给予SB225002或顺铂可减少肺部肿瘤结节(分别为14个和10.75个),而联合治疗组小鼠的结节更少(4.75,图8A和B)。联合疗法在原位肺癌模型中也显示出对肿瘤生长的抑制作用(图8C)。在皮下肿瘤模型中,与其他4组相比,SB225002和顺铂联合治疗抑制了肿瘤生长(图8D)。肿瘤生长曲线表明,与其他组相比,联合治疗组小鼠的肿瘤生长明显减少(图8E)。SB225002联合顺铂在肺癌中表现出协同抗肿瘤作用。
在观察SB225002和顺铂的联合治疗效果后,作者假设CXCLs/CXCR2信号在顺铂治疗后发生了变化。在体外,将LL2细胞与顺铂共培养24小时。顺铂处理后,LL2细胞中CXCR2相关的趋化因子(如CXCL1、CXCL2和CXCL5,而非MIF)的表达水平显著增加(图8F)。顺铂刺激后,LL2细胞表面CXCR2的表达显著上调(图8G)。SB225002和DDP的组合明显协同抑制LL2细胞系的增殖和抗凋亡(补充图4)。同时,已知肿瘤细胞分泌免疫抑制细胞因子或表达免疫抑制标记物以调节肿瘤微环境并逃避抗肿瘤免疫反应。用顺铂处理后,LL2细胞中PD-L1、IL-10和TGF-β的表达水平显著升高(图8H)。尽管肿瘤细胞上的CXCR2在DDP处理后上调,但CXCR2的阻断不能改变这些免疫抑制标记物的表达(补充图5)。流式细胞术分析结果表明,与对照组相比,顺铂还可以减少中性粒细胞的浸润(图8I)。然而,在顺铂治疗组的肿瘤微环境中,剩余的中性粒细胞表达与载体治疗组相同水平的TNF-α。添加SB225002后,与单独使用顺铂组相比,中性粒细胞分泌的TNF-α显着上调(图8J)。在体外,作者收集了顺铂处理的LL2细胞(DDP处理的TS)的肿瘤上清液,然后与中性粒细胞共培养。TS和DDP处理的TS刺激后,中性粒细胞中Arg-1 和TGF-β的表达水平上调。此外,与TS处理组相比,DDP处理的TS刺激后的中性粒细胞分泌更多的Arg-1和TGF-β以及更少的TNF-α和TRAIL(图8K)。作者进一步管理SB225002以确认CXCR2对TAN的影响。流式细胞术分析显示抑制CXCR2可抑制DDP处理的TS处理的TANs中Arg-1和TGF-β的表达,这表明CXCR2受体可能影响中性粒细胞的活化(图8L)。这些结果表明,CXCLs/CXCR2信号在顺铂刺激后上调,顺铂增强了肿瘤微环境的免疫抑制。
图8
补充图4
补充图5
三、结论
一些研究探讨了CXCLs/CXCR2轴在肺癌中的作用。然而,CXCR2及其趋化因子在肺癌治疗中的作用还尚不清楚。在本研究中,作者发现CXCR2的表达水平与肺癌患者的预后和生存显著相关。CXCR2靶向治疗明显抑制肿瘤生长,TAN浸润减少,T细胞反应增加。作者的研究结果也证实了这一点,并验证了该疗法的安全性。同时,根据作者的研究,阻断CXCR2可以改善传统的肺癌治疗方法,例如利用顺铂阻断。(图9)。
图9
往期回顾
【2】Nature Communications|GDF11延长寿命?GDF11通过抑制p21来减缓兴奋性神经元衰老和大脑老化
【3】IF=38.272|Cancer Discov.| IL1RAP——尤文氏肉瘤的新表面靶标
【4】IF=28.213/Q1|肿瘤细胞来源的γ-氨基丁酸促进肿瘤增殖和抑制免疫细胞的机制研究
【5】Nature Neuroscience|可视化嗅觉!嗅小球空间转录组重建揭示气味处理的原则


