在分子诊断领域,对活体组织进行时空脂质组学研究一直面临着巨大挑战。传统方法往往需要破坏性取样,难以对同一样本进行连续观察,从而限制了对生物体动态变化的理解。近日,发表于《Nature Nanotechnology》的一项创新性研究有望打破这一僵局。该研究由伦敦国王学院的 Ciro Chiappini 团队主导,提出了一种基于多孔硅纳米针的分子印迹工作流程,实现了活体脑组织的重复采样和脂质分布映射,为精准医疗的分子诊断提供了全新视角。
脂质组学作为研究细胞和组织中脂质分子及其动态变化的学科,对于揭示疾病发生发展过程中的代谢改变具有重要意义。然而,现有的空间生物学技术通常依赖于非活体样本,无法满足对独特样本的研究需求,也难以追踪活体系统中时空动态变化。研究团队聚焦于开发一种能够对活体组织进行重复、非破坏性采样的技术,以填补这一领域空白。
该研究的核心创新点在于利用多孔硅纳米针阵列作为一种新型垂直纳米探针,从活体脑组织中收集生物分子,并通过解吸电喷雾离子化质谱成像(DESI-MSI)技术对收集到的分子进行分析,从而实现对脂质分布的时空映射。这种方法能够在不破坏组织原有结构的情况下,复制其空间分子信息,为后续的分子诊断和疾病状态分类提供关键数据支持。
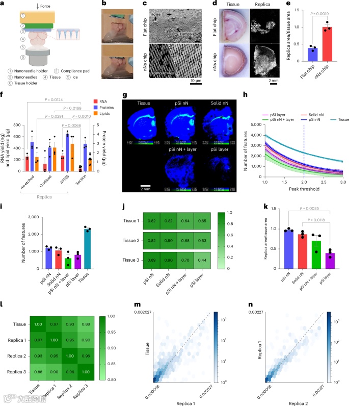
研究团队首先对纳米针阵列的性能进行了优化和评估。他们测试了不同表面化学处理的纳米针阵列(如原始刻蚀表面、氧化表面和 APTES 功能化表面)对生物分子收集效率的影响。结果显示,氧化表面纳米针阵列在收集脂质方面表现出较高效率,能够收集到 410±95 μg 的脂质,与 10 μm 厚的组织切片(210±23 μg)相当,且在检测特征数量上具有优势。
为了更直观地展示整个工作流程,上图(原文Figure1) 详细描绘了从收集小鼠大脑和人类胶质瘤活检样本开始,利用纳米针印迹生成分子复制品,再对分子复制品进行 DESI-MSI 分析,以及通过重复采样研究组织代谢特征随时间的演变等步骤,让我们清晰地看到了该技术的完整操作流程和应用场景。
接下来,通过将纳米针阵列与小鼠脑组织接触,生成分子复制品,并与传统组织切片进行对比分析。实验发现,纳米针阵列能够准确复制组织的宏观形态和微观分子信息,且分子复制品在特征数量、组织面积匹配度以及光谱相关性等方面均优于其他类型的纳米针阵列。
这张图片(原文Figure 2)展示了对冷冻小鼠脑进行纳米针印迹以生成分子复制品的过程,通过计算建模和扫描电子显微镜图像等手段,展示了纳米针阵列与平面基底在收集生物分子时的性能差异,证实了纳米针阵列在生成均匀分子吸附层和准确复制组织形态方面具有显著优势,同时也分析了不同表面化学处理的纳米针阵列对生物分子收集效率的影响,为后续实验中纳米针阵列的选择提供了依据。
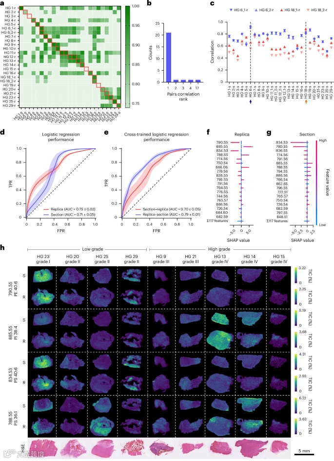
为了验证该技术在疾病诊断中的潜力,研究团队对 23 个人类胶质瘤活检样本进行了分析。通过机器学习算法对分子复制品和组织切片的 DESI-MSI 数据进行分类,发现纳米针阵列采样能够实现对疾病状态的精确分类,与直接分析组织切片的性能相当。
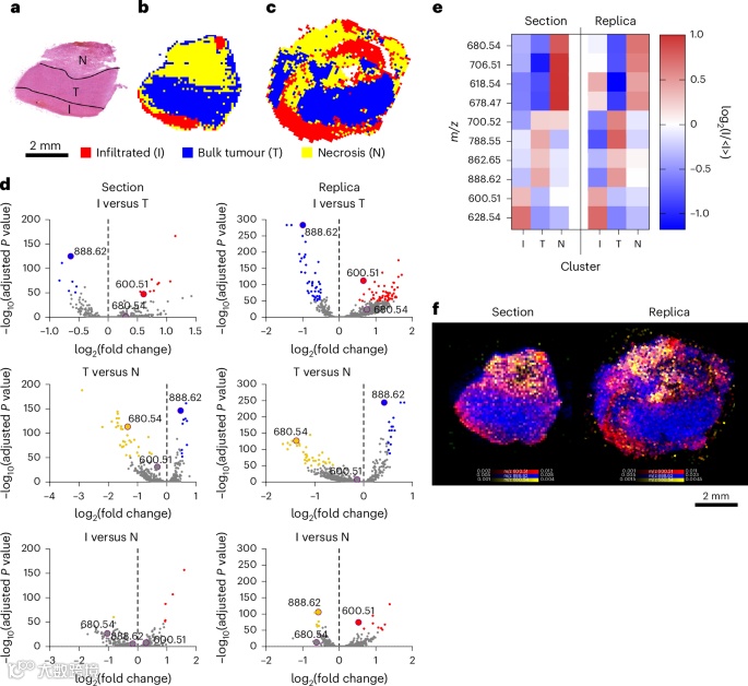
通过对小鼠胶质瘤切片及其分子复制品的对比分析,展示了该技术在区分正常脑组织中的灰质和白质以及胶质瘤病变区域方面的有效性。(见上图,原文Figure 3)通过层次聚类分析和主成分分析等方法,揭示了分子复制品能够准确再现组织切片中的脂质分布特征和空间信息,为利用该技术进行疾病诊断和组织分类提供了有力支持。
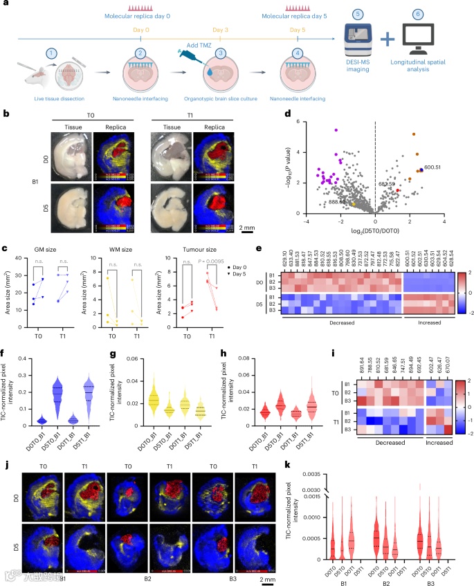
此外,研究还探索了该技术在监测治疗反应方面的应用。通过对接受替莫唑胺治疗的小鼠胶质瘤组织进行纵向分子复制品采集和分析,发现治疗会引起特定脂质分子的显著变化。例如,脂质 m/z 692.45(PS 29:0)在经治疗的肿瘤中选择性消失,这一发现与胶质母细胞瘤中磷脂酰丝氨酸上调以及替莫唑胺通过铁死亡途径调节肿瘤代谢的机制相一致。这些结果表明,该技术能够实时监测治疗过程中肿瘤脂质组学的动态变化,为评估治疗效果和优化治疗方案提供重要依据。
论文的Figure 4以人类胶质瘤活检样本为例,进一步验证了该技术在捕获分子异质性方面的应用潜力。通过对健康脑组织受肿瘤侵袭区域、肿瘤主体区域和坏死区域的区分和脂质组成分析,展示了分子复制品能够为复杂病理组织的分子特征分析提供可靠数据。
论文的图 5 重点展示了机器学习模型在基于分子复制品和组织切片数据进行人类胶质瘤分级预测的性能。通过比较不同分类模型的结果,以及对模型特征重要性和分子复制品与组织切片之间交叉预测能力的分析,证实了分子复制品在疾病状态分类中的准确性和可靠性,与直接组织分析性能相当。
图 6 详细描述了利用纳米针阵列进行活体胶质瘤脑切片对替莫唑胺治疗的时空脂质组学分析过程。通过展示不同时间点和处理条件下分子复制品的 DESI-MSI 图像、脂质丰度变化热图和小提琴图等,揭示了该技术能够实时监测治疗过程中肿瘤组织脂质组成和分布的动态变化,为深入了解治疗机制和肿瘤代谢调控提供了重要手段。
研
究
展
望
这项研究成功开发了一种基于多孔硅纳米针的非破坏性活体组织分子收集技术,并结合 DESI-MSI 实现了对胶质瘤的时空脂质组学分析。该技术不仅能够准确复制组织的空间分子信息,还支持对同一样本的纵向采样,为研究组织动态变化和治疗反应提供了独特优势。未来,随着多组学整合、时空分辨率提升和数据分析加速等技术的进一步发展,这一平台有望在精准医疗领域发挥更重要作用,为临床诊断和治疗决策提供更全面、实时的分子信息。
【科研喵】专注科研效率提升,集成文献阅读、AI润色改写、语法纠错、PDF智能阅读等功能于一体的高效科研工具。
SUMMER HAS ARRIVED
往期推荐

