搜索
首页
大数快讯
大数活动
服务超市
文章专题
出海平台
流量密码
出海蓝图
产业赛道
物流仓储
跨境支付
选品策略
实操手册
报告
跨企查
百科
导航
知识体系
工具箱
更多
找货源
跨境招聘
DeepSeek
首页
>
IF=25.9丨RAS 突变癌的 “续命绝招”!Cell Res 揭秘非经典自噬,PI4KB 磷酸化成破局关键
>
0
0
IF=25.9丨RAS 突变癌的 “续命绝招”!Cell Res 揭秘非经典自噬,PI4KB 磷酸化成破局关键
i米立
2025-12-11
0
导读:RAS 突变作为实体瘤中占比高达 25% 的核心致癌驱动事件,因蛋白表面缺乏药物结合口袋,长期以来被视为 “
RAS 突变作为实体瘤中占比高达 25% 的核心致癌驱动事件,因蛋白表面缺乏药物结合口袋,长期以来被视为 “不可成药” 靶点,极大限制了临床治疗突破。更为关键的是,RAS 突变癌细胞对自噬通路存在高度依赖性,其通过自噬重塑代谢稳态、维持生存优势,而传统泛自噬抑制剂因缺乏肿瘤特异性,易损伤正常细胞的生理自噬功能,导致治疗窗口狭窄、疗效受限。
2025 年 3 月 7 日,清华大学葛亮团队、张敏团队与
广州
医科大学邓渡团队联合在《Cell Research》发表重磅研究“Oncogenic RAS Induces a Distinctive Form of Non-Canonical Autophagy Mediated by the P38-ULK1-PI4KB Axis”,首次揭示RAS 突变癌特有的 “代谢续命机制”——一种新型非经典自噬通路(RAS-induced non-canonical autophagy via ATG8ylation, RINCAA)。该通路由 P38-ULK1-PI4KB-WIPI2 信号轴精准调控,其中 PI4KB 的 S256/T263 磷酸化位点为关键激活开关,为 RAS 突变癌的精准靶向治疗提供了全新分子靶点与策略突破口。
一、谜题:RAS 癌的自噬为啥 “与众不同”?
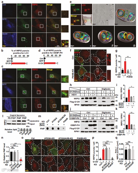
经典自噬(如饥饿诱导)依赖PI3K 复合物生成 PI3P,驱动双膜自噬体形成。但研究发现,RAS 突变癌细胞的自噬很 “叛逆”:敲除 PI3K 关键组分(如 Beclin-1、ATG14),自噬居然没受影响!其形成的自噬体 RIMMBA(多泡 / 多层体结构)与经典双膜自噬体完全不同,且不依赖 ATG9A、ATG2 等经典自噬因子,反而需要脂质转运蛋白 VPS13B,堪称癌细胞的 “专属走私通道”。
Fig. 1 The KRAS(G12V)-induced autophagy system and independency of multiple autophagic factors.
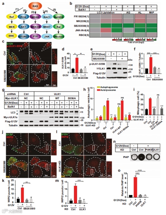
二、揭秘:非经典自噬的“专属装备”——PI4KB
经典自噬的“引擎” 是 PI3K,那 RINCAA 靠什么驱动?通过激酶抑制剂筛选和基因敲低实验,团队锁定了关键 “替代者”——PI4KB。
研究发现,RAS 突变会激活 PI4KB,使其生成 PI4P,替代经典自噬的 PI3P,成为自噬体形成的 “信号分子”。更关键的是,PI4KB 敲除或抑制会直接阻断 RINCAA,而正常细胞的经典自噬不受影响 —— 这意味着 PI4KB 是 RAS 癌的 “特异性靶点”。
Fig. 2 PI4KB regulates RINCAA.
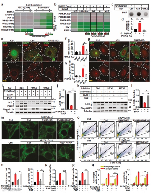
三、机制:四级信号链精准调控RINCAA
RAS 突变是如何一步步启动这条非经典自噬通路的?团队解码了完整的 “信号传递链”:
1.启动
:RAS 突变激活 P38 MAPK 通路;
2.激活
:P38 磷酸化 ULK1 的 S556 位点,激活其激酶活性;
3.磷酸化
:ULK1 直接结合并磷酸化 PI4KB 的 S256 和 T263 位点,增强其酶活性;
4.执行
:PI4KB 生成 PI4P,招募 WIPI2(此时 WIPI2 是 PI4P 效应子,而非经典的 PI3P 效应子),启动 RIMMBA 形成。
这四级信号链环环相扣,缺一不可,成为RAS 癌依赖 RINCAA 生存的 “命脉”。
Fig. 3 WIPI2 acts as a PI4P effector during RINCAA.
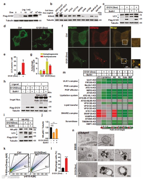
四、突破:靶向磷酸化位点,精准“掐断” 癌的续命路
既然S256/T263 磷酸化是 PI4KB 激活的关键,那靶向这两个位点会怎样?团队设计了两种策略:表达 PI4KB 磷酸化缺陷突变体(SA),或合成竞争性肽段(Tat-Pep.1)。
体外:RAS 突变癌细胞增殖显著抑制,自噬 flux 完全阻断;
体内:异种移植瘤和KPC 胰腺癌模型中,肿瘤生长被强效抑制,且无明显毒副作用;
优势:比传统自噬抑制剂(如氯喹)更优——不仅不影响正常自噬,还能增强肿瘤组织中 CD8+ T 细胞浸润和 MHC-I 表达,提升抗肿瘤免疫!
Fig. 4 The P38-ULK1-PI4K-WIPI2 cascade regulates RINCAA.
五、临床潜力:RAS 突变癌的 “精准靶向新方案”
这项研究的核心价值,在于找到了RAS 突变癌的 “阿喀琉斯之踵”:
特异性靶点:PI4KB 的 S256/T263 磷酸化仅在 RAS 突变癌中激活,正常细胞无此依赖;
治疗窗口宽:靶向该位点不影响正常自噬,副作用更小;
联合增效:与MEK 抑制剂(曲美替尼)联用,协同抑制肿瘤,克服耐药;
覆盖癌种广:适用于KRAS G12V/G12D/G12C 等多种突变类型,涵盖结直肠癌、胰腺癌、肺癌等。
随着 PI4KB 磷酸化调控机制的明确,PI4KB 磷酸化抑制剂的开发已被提上日程。这一精准靶向策略有望为 RAS 突变癌患者带来全新治疗选择,通过直击癌细胞 “专属续命通道”,彻底打破 RAS 突变癌 “不可成药” 的困局,为肿瘤治疗领域点亮破解曙光!
原文链接:https://pubmed.ncbi.nlm.nih.gov/40055523/
【声明】内容源于网络
0
0
i米立
科技赋能科研,用数据智能连接客户和实验室,通过软件和实验标准化来管控过程和细节,做到实验公开,数据真实并且实时反馈,助力客户实现可持续发展,并提供一站式数字化科研服务,让科研更简单,更高效。
内容
120
粉丝
0
关注
在线咨询
i米立
科技赋能科研,用数据智能连接客户和实验室,通过软件和实验标准化来管控过程和细节,做到实验公开,数据真实并且实时反馈,助力客户实现可持续发展,并提供一站式数字化科研服务,让科研更简单,更高效。
总阅读
6
粉丝
0
内容
120
在线咨询
关注