大数跨境
0
0

喜报:合兴村入选2023年度省级同心美丽乡村示范点

喜报:合兴村入选2023年度省级同心美丽乡村示范点 农协
2023-12-13
2
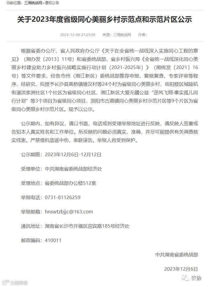
导读:近日,中共湖南省委统战部发布《关于2023年度省级同心美丽乡村示范点和示范片区公示》,拟授予资阳区张家塞乡合兴村为省级同心美丽乡村。

近日,中共湖南省委统战部发布《关于2023年度省级同心美丽乡村示范点和示范片区公示》, 拟授予资阳区张家塞乡合兴村为省级同心美丽乡村。

合兴村以“党建引领,统战聚力,九三践行”的合兴模式,全方位打造同心美丽乡村,充分发挥统一战线凝聚人心、汇聚力量的重要作用。九三学社中央促创委委员郭峰的团队,与村支两委积极建设数字合兴,推动整村运营,建设智能化甜酒厂,开办家风家教研习班和老年大学;无党派代表人士、杭州电子科技大学数字农业研究院院长吴开华,“杭电数字农业研究院湖南分院”在合兴村挂牌,并合作建设“合兴村生态水稻数字农场”;民革党员,知名画家王滢老师在合兴村举办稻田画展。

推进农业农村现代化是一项长期历史任务。干部群众共担当,凝神聚气同心干,就能推动乡村振兴取得新进展、农业农村现代化迈上新台阶。合兴村将再接再厉,与村民一同努力,共创美好的明天。






👇 关注农协更多资讯


【声明】内容源于网络
0
0
农协
联信数字科技(杭州)有限公司隶属于国家信息中心,是中国国信信息总公司旗下的综合型国有企业。公司按照国家信息中心的发展战略部署,以中国信息化建设为使命,以技术为基础,以资本为纽带,全力铸造数字化体系,全面投身于数字中国的建设及运营。
内容 45
粉丝 0
农协 联信数字科技(杭州)有限公司隶属于国家信息中心,是中国国信信息总公司旗下的综合型国有企业。公司按照国家信息中心的发展战略部署,以中国信息化建设为使命,以技术为基础,以资本为纽带,全力铸造数字化体系,全面投身于数字中国的建设及运营。
总阅读0
粉丝0
内容45