-
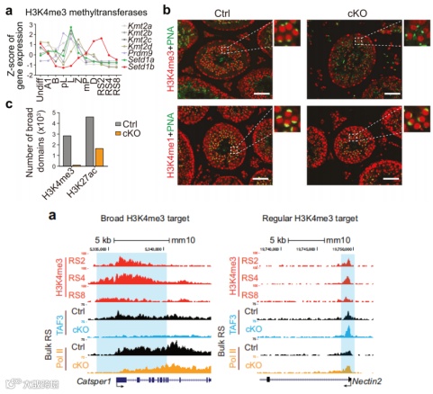
在精子细胞(精细胞)阶段,出现了数千个“超宽 H3K4me3 结构域”——每个长度超 5kb(平均 8.7kb),覆盖启动子和增强子区域; -
这些超宽结构域与H3K27ac(活性增强子标志)高度重叠,像 “超级增强子升级版”,专门调控精子发育核心基因(如 Crem、Prm1 等); -
更神奇的是,人类精子细胞中也存在同样的超宽H3K4me3 结构,说明这是进化保守的关键机制。
-
敲除小鼠完全不育,睾丸体积显著缩小,附睾中几乎没有成熟精子; -
残留的精子中,95% 以上头部形态异常,染色质浓缩不全, motility(活力)大幅下降; -
分子层面,精子发育关键基因(如Tnp1、Prm2 等)的表达时序完全紊乱——“早期基因晚表达,晚期基因早表达”,原本有序的分化过程彻底失控。
-
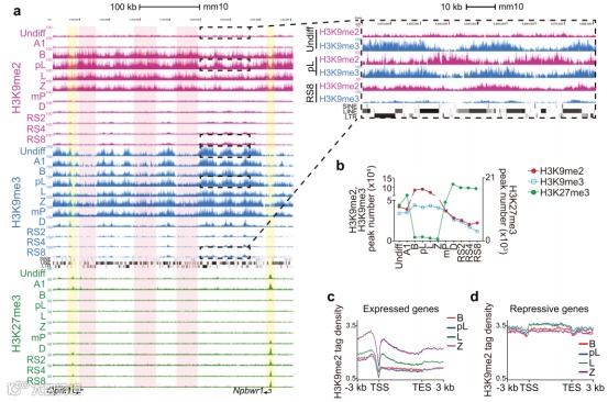
有丝分裂- 减数分裂转换期:H3K27me3(抑制标志)全局丢失,H3K9me2(另一种抑制标志)大幅升高,伴随全局转录沉默,为减数分裂做准备; -
减数分裂完成期:H3K9me2/3 快速消失,H3K27me3 重新激活,精准沉默此前活跃的减数分裂基因,启动精子细胞特化程序。
-
治疗靶点:通过调控SETD1B 活性或 RFX2 结合效率,有望纠正精子发育中的基因表达紊乱,为部分特发性男性不育提供新治疗策略; -
基础研究资源:研究团队提供了精子发生11 个阶段的完整表观基因组图谱(GEO: GSE242515),为全球相关研究提供了宝贵数据支撑。

