Hydrogen Energy
动态信息
Dynamic information
当燃料电池汽车行业陷入低迷之际,来自各地区的补贴政策开始出手了。
3月以来,北京昌平、广州、嘉兴等多地发布了新一轮的氢能发展政策和意见,并公示了相关补贴细则,为示范城市群最后一年的冲刺吹响冲锋号;宁波发布了关于2025年宁波市氢能示范应用第一批补贴情况的公示,这也在一定程度上给低迷的氢能行业注入了信心和动能。
新一轮来自地方的补贴政策都有哪些内容?会对收官之年的氢车示范及接下来的氢能应用推广产生多大影响?
四城市发布氢能补贴新政
新一轮补贴率先启动的城市例如北京昌平、宁波、广州、嘉兴等地区,基本都在国家燃料电池汽车示范城市群范围内,补贴新政发布的时间集中在“两会”结束之际。
3月13日,广州市发展和改革委员会关于公开征求《广州市支持氢能产业发展资金管理办法》(简称《管理办法》)意见的公告。
《管理办法》提出,对广州获得考核的“关键零部件研发产业化”积分的企业给予财政资金奖励,按照每1积分奖励5万元,每个企业同类产品获得中央、省级、市级奖励总额不超过5000万元。
车辆方面,对于数据接入国家、省、市燃料电池汽车示范应用相关信息化平台的轻型氢燃料电池车辆按照吨数和行驶里程的不同获得梯次级补贴,4.5吨以下,4.5吨-12吨,12吨以上每年获得最高补贴分别为2万元、4万元、10万元。
3月18日,浙江省嘉兴市人民政府发布《嘉兴市推动经济高质量发展若干政策(2025年版)》(简称《若干政策》)。
《若干政策》对于氢能的补贴主要集中在技术突破方面,提出加快氢能产业核心技术攻关,对经认定的国际、国内、省内、市内首台(套)产品,分别给予最高不超过400万元、300万元、100万元、20万元奖励。
3月19日,宁波市能源局在宁波市发改委官网发布了《关于2025年宁波市氢能示范应用第一批补贴情况的公示》(以下简称《公示》)。
根据《公示》,加氢站建设本期补贴500万元,加氢站运营本期补贴14.96万元,燃料电池汽车推广应用共计171台,本期补贴2351.7万元,本期总计补贴金额2866.66万元。
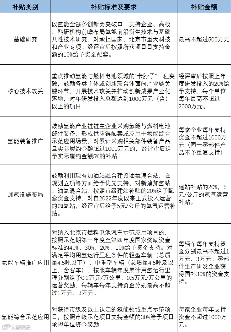
2025年3月21日,北京市昌平区经济和信息化局发布了《昌平区促进氢能产业创新发展支持措施实施细则(修订稿)》(征求意见稿),并公开征求意见。该实施细则补贴范围涵盖基础研究、核心技术攻关、氢能装备推广、加氢设施布局和氢能车辆推广应用等多个层面。详情如下:

补贴新政的影响和意义
3月以来发布的这一轮补贴政策正好是在“两会”结束之后,今年的“两会“中关于氢能的声音相比以往有些偏少,但多数与会的代表提到当前的氢能和燃料电池汽车产业还处于发展初期,需要政策的扶持,而政策的制定要有延续性和稳定性。
北京昌平、广州、宁波、嘉善等地在两会结束后就立即发布有关氢能产业发展相关的支持政策,甚至列出了相关补贴的细则,公示补贴资金,对氢能来产业说是重大利好,有助于产业链企业恢复信心,在收官之年积极冲刺示范城市群目标。
但对于不同地区和细分领域来说,补贴政策带来的影响和意义又有所不同。
其一,鼓励技术突破。例如,北京昌平、嘉兴等地对首台套氢能设备给予高额奖励,旨在激发企业的研发热情。企业将加大在绿氢制备、储运技术、燃料电池等领域的研发投入,推动氢能技术不断取得新突破。
其二,加快产业链的完善。例如广州、宁波等地通过补贴政策,吸引了产业链上下游企业集聚。例如,广州已培育出鸿基创能等优秀的关键零部件企业,宁波则在氢能设备制造方面形成了一定的产业优势,这些举措将加速氢能产业链的本地化发展,提高产业链的协同效应。
其三,推动应用场景的开拓。北京、嘉兴、广州等城市都是国内燃料电池汽车及燃料电池新兴应用场景推广的主要阵地。有了补贴政策的加持,有助于氢能逐渐向更多领域拓展。
其四,鼓励基础设施建设。以上氢能补贴新政都提到了针对加氢站等基础设施建设和运营进行资金支持,这些举措将逐步完善氢能基础设施,为氢能的大规模应用提供有力保障。
总体上看,这些补贴新政策通过资金支持涉及到技术研发、产业链完善、应用示范拓展等多个环节,有助于加速氢能产业的技术突破和商业化进程,推动氢能产业进入规模化发展的新阶段。
但需要注意的是,补贴新政不能停在书面环节,地方政府要保障补贴落实。政策和资金扶持来得越早,越有利于助力整体目标的实现。
·END·
文章/图片来源自:高工氢电,版权归原作者所有
关于我们



