Hydrogen Energy
动态信息
Dynamic information
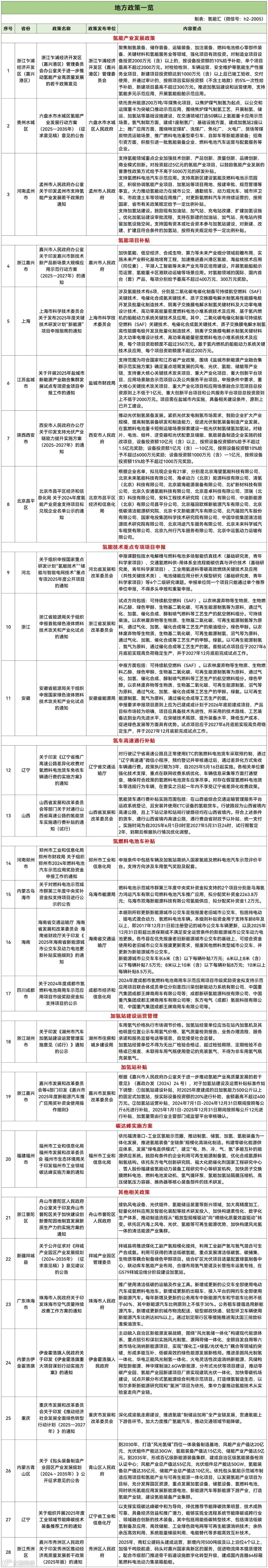
据不完全统计,2025年5月共发布33项氢能相关政策。其中国家层面有5个,地方层面28个。
氢能标准方面,工信部2025年第7号文件批准氢能行业标准有7项,分别是《氢气管道设计规范》、《高纯钨粉》、《氢气净化用钯合金管材》、《加氢站用隔膜氢气压缩机》、《燃料电池电动汽车 加氢通信协议》、《低温法烷烃脱氢分离设备》、《电机制动氢气透平膨胀机》。均于2025年11月1日起实施。
值得注意的是,国家发展改革委 国家能源局发布《关于有序推动绿电直连发展有关事项的通知》,要求新增负荷可配套建设新能源项目。存量负荷在已有燃煤燃气自备电厂足额清缴可再生能源发展基金的前提下开展绿电直连,通过压减自备电厂出力,实现清洁能源替代。有降碳刚性需求的出口外向型企业利用周边新能源资源探索开展存量负荷绿电直连。支持尚未开展电网接入工程建设或因新能源消纳受限等原因无法并网的新能源项目,在履行相应变更手续后开展绿电直连。
生态环境部发文称,加快推动绿醇、绿氨、绿氢等新能源船舶推广应用。另外,国家能源局启动“氢能技术”重点专项2025年度项目申报。
涉及省市有:河北、辽宁、重庆、海南、上海、山西、安徽、浙江、浙江普陀区、浙江嘉兴市、浙江湖州市、浙江秀洲区、浙江乍浦经济开发区(嘉兴港区)、河南郑州市、河南孟州市、广东珠海市、四川成都市、江苏盐城市、新疆拜城县、陕西西安市、福建福州市、北京昌平区、贵州水城区、内蒙古乌海市、内蒙古伊金霍洛旗、内蒙古青山区26个地方。
本月值得注意的是,在氢能产业发展方面,贵州水城区、河南孟州市、浙江乍浦经济开发区(嘉兴港区)3个地方发布相关政策。
其中,浙江乍浦经济开发区(嘉兴港区)要求聚焦制氢装备、储存装备、运输装备、加注装备、燃料电池核心零部件装备、关键材料和氢能服务业等领域,强化项目有效投资。同时,推进加氢站建设和运营使用,支持氢能多元示范应用,开展氢能船舶示范应用。
贵州水城区依托贵州能源200万吨/年煤焦化项目,以焦炉煤气制氢为起点,以公交和运煤重卡为突破口推动示范应用,围绕焦炉煤气制氢工艺,开展制氢、储运、加氢站等基础设施建设,在交通领域打造50辆以上氢能重卡应用示范场景。氢气制取方面,建成1座制氢厂;基础设施方面,建成加氢站2座以上;推广应用方面,围绕特定煤矿、洗煤厂、焦化厂、 火电厂、货场等煤炭物流运输场景,推广燃料电池重型牵引车、自卸车等新能源装备;招商引资方面,积极引进一批氢能装备企业、燃料电池汽车运营与配套服务等企业。
河南孟州市支持氢能领域重点企业加强技术创新、产品创新、质量创新、品牌创新、商业模式创新。对投资超过5亿元的氢能产业项目,以鼓励氢能产业发展的普惠性政策方式给予不高于5000万元的研发补贴。同时,还支持氢燃料电池汽车示范应用,以及支持加氢站建设。
在氢能补贴方面,值得注意的是,陕西西安市发文称,推动光伏制氢装备发展。紧抓光伏发电制氢市场需求,鼓励企业扩大产业规模,提高制氢装备研发和制造能力,促进光伏制氢装备制造产业发展。在氢燃料电池重卡短倒运输场景探索建设一批光伏制氢储氢加氢站。对硅片、电池、组件、逆变器和光伏配套及储能、氢能装备制造企业实施的技改项目,设备投资额10亿元(含)以上,按照设备投资额8%给予不超过1.5亿元奖励;设备投资额1亿元(含)—10亿元,按照设备投资额10%给予不超过6000万元奖励;设备投资额1000万元(含)—1亿元,按照设备投资额15%给予不超过1000万元奖励。
本月,还值得注意的是,辽宁省和山西省发布在高速公路上氢能货车实施通行费补贴的政策。
其中,辽宁省对行驶辽宁省高速公路且正常使用ETC的氢燃料电池货车采取预约制,通过“辽宁高速通”微信小程序,预约登记并审核通过后,通过差异化方式免收车辆通行费。政策执行期为3年,自2025年5月16日起实施。
在山西省综合交通运输管理服务平台运政系统登记,且安装并使用ETC设备的氢能货车。行驶路段为山西省境内高速公路,且上下站记录和站间行驶路径均在山西省境内。符合上述条件的货车,通行山西省境内高速公路,通行费由省财政予以补贴、统一支付。实施时间为自2025年6月1日0时至2027年5月31日24时,试行期暂定2年,到期后根据执行情况优化调整。
此外,内蒙古青山区人民政府发布关于《包头装备制造产业园区产业发展规划(2024~2035年)》公开征求意见的公告,文件指出,到2030年,打造“风光氢储”四位一体装备制造基地,风能产业产值达20亿元,光伏组件产能达30GW,氢能装备产值达15亿元,储能产业产值达5亿元。到2035年,形成百亿级新能源装备集群,建成自治区级氢能装备检测认证中心;风能产业总产值达55亿元,光伏组件总产能达50GW,氢能装备总产值达35亿元,储能产业总产值达10亿元。
同时,依托包头氢能示范城市制造应用项目和氢能产业与可再生能源一体化项目,以发展氢能产业项目为目标,充分发挥园区资源,重点发展加氢设备、储氢设备、氢燃料电池,同时依托氢能应用发展新能源电池、新能源汽车等新能源下游产业,打造氢能产业链,建设氢能装备产业集群。
·END·
文章/图片来源自:氢能汇,版权归原作者所有
关于我们



