Hydrogen Energy
动态信息
Dynamic information
附通知全文如下:
成都市经济和信息化局 成都市交通运输局关于开展2025年度成都市氢燃料电池商用车示范应用项目(第一批)申报工作的通知
成经信财〔2025〕18号
各区(市)县工业和信息化、交通运输主管部门,有关企业:
按照《成都市经济和信息化局等9部门关于印发〈成都市推动氢燃料电池商用车产业发展及推广应用行动方案(2024—2026年)〉的通知》(成经信财〔2024〕41号)、《成都市经济和信息化局等9部门关于印发〈成都市推动氢燃料电池商用车产业发展及推广应用政策申报指南〉的通知》(成经信规〔2024〕1号)有关规定,现组织开展2025年度成都市氢燃料电池商用车示范应用项目(第一批)申报工作,并就有关事项通知如下。
一、总体目标
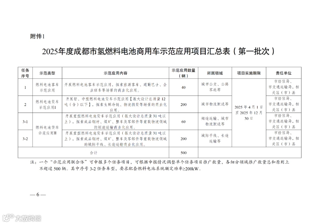
坚持“政府引导、场景示范、市场运作、自愿参与”的原则,以“揭榜挂帅”方式稳步推进氢燃料电池商用车示范推广工作,2025年分两批次推广1000辆氢燃料电池商用车,其中第一批推广500辆。
二、组织方式
氢燃料电池商用车示范应用项目采取“应用场景示范+‘示范应用联合体’申报”方式实施,由市经信局会同市交通运输局等市级部门组织开展,结合车辆示范应用推广计划,明确应用场景并向社会公布,由相关企业组成“示范应用联合体”进行申报,通过评审后予以支持。
三、申报要求
(一)申报主体
氢燃料电池商用车示范应用项目的申报主体为“示范应用联合体”,“示范应用联合体”面向氢燃料电池商用车产业链相关企业,由一家氢燃料电池系统企业牵头,会同整车制造企业、车辆运营单位、加氢站运营单位等组成。
(二)基本条件
1.“示范应用联合体”所有成员单位应具备承担申报任务的条件和能力,运营和财务状况良好;
2.“示范应用联合体”牵头企业须与各成员单位签订合作协议书,明确项目组织方式、管理机制、各成员单位权责、具体任务分工和计划等;
3.“示范应用联合体”牵头企业及其成员单位须具有保障项目实施的资金投入,能够提供项目实施的配套条件等;
4.“示范应用联合体”所有成员单位近3年内未发生重大安全、环保、质量事故。
四、支持标准
按照《成都市推动氢燃料电池商用车产业发展及推广应用行动方案(2024—2026年)》《成都市推动氢燃料电池商用车产业发展及推广应用政策申报指南》等文件有关标准支持。
五、申报材料
“示范应用联合体”须按要求提交《2025年度成都市氢燃料电池商用车示范应用项目申报书》(附件3)、《成都市氢燃料电池商用车示范应用项目推荐汇总表》(附件4)和《2025年度拟淘汰燃油商用车车辆信息汇总表》(附件5)。
六、申报方式
“示范应用联合体”牵头企业将加盖所有成员单位公章的《2025年度成都市氢燃料电池商用车示范应用项目申报书》等材料,报送至所在区(市)县工业和信息化主管部门,经区(市)县主管部门审核同意后,将正式推荐文件(含电子版、一式10份),于2025年7月16日前报市经信局汽车产业处,逾期未提交视为放弃申报。
七、项目遴选
市经信局会同市交通运输局按照公开、公正、公平的原则,组织专家评审确定“示范应用联合体”。
八、奖励方式
“示范应用联合体”任务完成并通过项目验收评审后,兑现车辆购置奖励和置换奖励。
九、保障措施
一是加强组织领导。“示范应用联合体”牵头单位所在区(市)县须切实履行氢燃料电池商用车推广应用的主体责任,建立健全安全监管制度,会同相关区(市)县打造应用场景,统筹协调推进氢燃料电池商用车推广应用工作,做好推广所需的土地、资金、制氢、加氢等要素保障。二是严格项目考核。承担氢燃料电池商用车示范应用项目的“示范应用联合体”牵头企业须与市级部门、区(市)县签署考核任务书,承诺在规定期限内完成示范应用项目,达到示范应用考核要求。不签署考核任务书的,视为放弃承担示范应用项目。市经信局会同市交通运输局对示范应用项目进行管理,示范应用项目结束后,组织专家对项目执行情况进行检查考核。
十、联系人及联系方式
市经信局市新经济委汽车产业处,咨询电话:61881638;
市交通运输局物流发展与综合运输处、公交管理处,咨询电话:61887520、61887340。
附件:1.2025年度成都市氢燃料电池商用车示范应用项目汇总表
2.2025年度氢燃料电池商用车示范应用目标和积分评价体系
3.2025年度成都市氢燃料电池商用车示范应用项目申报书
4.2025年度成都市氢燃料电池商用车示范应用项目推荐汇总表
5.2025年度拟淘汰燃油商用车车辆信息汇总表
成都市经济和信息化局
成都市交通运输局
2025年7月4日
·END·
文章/图片来源自:成都市经济和信息化局,版权归原作者所有
关于我们



