Hydrogen Energy
动态信息
Dynamic information
有关省(自治区)能源主管部门、能源央企要高度重视,加强对试点工作的组织、指导和支持,及时协调解决项目建设、运行过程中遇到的问题。对于建设进度缓慢的项目,要加强督促指导。试点项目企业要发挥主体作用,加快试点项目建设,于2026年12月底前建成投产、2027年6月底前实现高负荷稳定生产。要以创新为第一动力,努力突破相关技术瓶颈,提升装备水平,降低生产成本,保障试点工作取得实效。
2、确保试点项目规范运行
有关省(自治区)能源主管部门、能源央企要加强对试点项目的监督管理,保障试点项目原料收集、生产加工和终端产品的绿色成色。坚决防范以化石基产品冒充绿色液体燃料,防止不合格产品进入市场。根据有关文件精神,本试点不得开展授牌、命名等活动。
3、加强试点工作政策保障
绿色甲醇、绿氨、纤维素燃料乙醇等绿色液体燃料是新兴事物,相应配套政策尚不健全。要通过试点发现政策堵点和短板,推动营造良好的政策环境。国家能源局将对符合条件的试点项目优先推荐纳入制造业中长期贷款支持,符合条件的技术装备优先纳入能源领域首台(套)重大技术装备,享受相关支持政策。支持依托试点项目,承担相关科技攻关任务、制定绿色液体燃料相关标准。
4、做好试点工作总结评估
试点期间,请有关省(自治区)能源主管部门、能源央企组织开展试点工作年度评估,形成试点情况年度报告,于次年2月底前报送国家能源局(能源节约和科技装备司)。国家能源局将组织专家对试点工作进行评价,对开展不力、成效不佳的项目,调整退出试点项目清单。第一批绿色液体燃料技术攻关和产业化试点工作应于2027年12月底前完成。
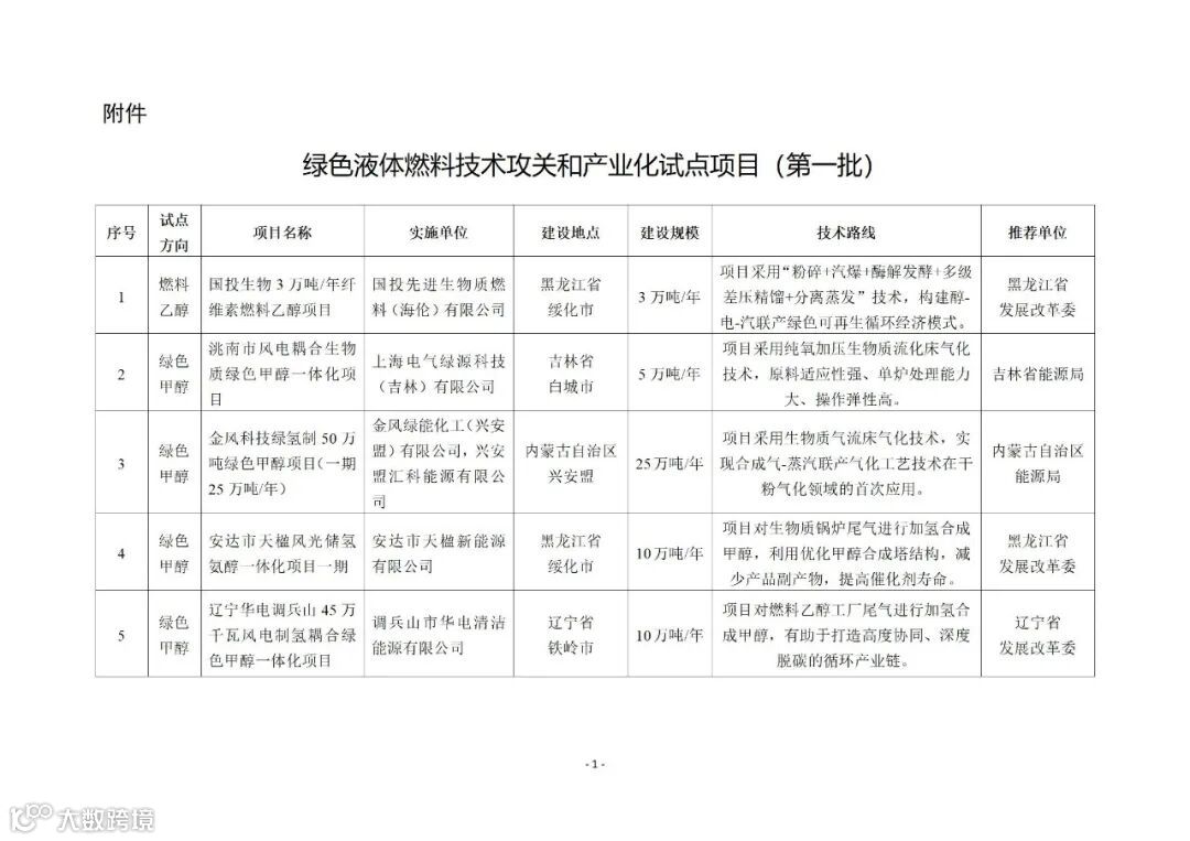
第一批绿色液体燃料技术攻关和产业化试点项目清单共计9个,其中氢基能源项目8个,涉及各类氢基能源产能148万吨,详情如下所示:
建设地点:黑龙江省绥化市
建设规模:3万吨/年
技术路线:项目采用“粉碎+汽爆+酶解发酵+多级差压精馏+分离蒸发”技术,构建醇-电-汽联产绿色可再生循环经济模式。
推荐单位:黑龙江省发展改革委
项目名称:洮南市风电耦合生物质绿色甲醇一体化项目
实施单位:上海电气绿源科技(吉林)有限公司
建设地点:吉林省白城市
建设规模:5万吨/年
技术路线:项目采用纯氧加压生物质流化床气化技术,原料适应性强、单炉处理能力大、操作弹性高。
推荐单位:吉林省能源局
项目名称:金风科技绿氢制50万吨绿色甲醇项目(一期25万吨/年)
实施单位:金风绿能化工(兴安盟)有限公司,兴安盟汇科能源有限公司
建设地点:内蒙古自治区兴安盟
建设规模:25万吨/年
技术路线:项目采用生物质气流床气化技术,实现合成气-蒸汽联产气化工艺技术在干粉气化领域的首次应用。
推荐单位:内蒙古自治区能源局
项目名称:安达市天楹风光储氢氨醇一体化项目一期
实施单位:安达市天楹新能源有限公司
建设地点:黑龙江省绥化市
建设规模:10万吨/年
技术路线:项目对生物质锅炉尾气进行加氢合成甲醇,利用优化甲醇合成塔结构,减少产品副产物,提高催化剂寿命。
推荐单位:黑龙江省发展改革委
项目名称:辽宁华电调兵山45万千瓦风电制氢耦合绿色甲醇一体化项目
实施单位:调兵山市华电清洁能源有限公司
建设地点:辽宁省铁岭市
建设规模:10万吨/年
技术路线:项目对燃料乙醇工厂尾气进行加氢合成甲醇,有助于打造高度协同、深度脱碳的循环产业链。
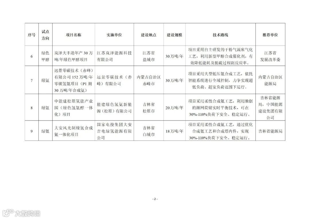
项目名称:岚泽大丰港年产30万吨/年绿色甲醇项目
实施单位:江苏岚泽能源科技有限公司
建设地点:江苏省盐城市
建设规模:30万吨/年
技术路线:项目采用自主研发的干粉气流床气化工艺,利用新型甲醇合成催化剂,有效降低能耗及脱硫过程副反应率。
项目名称:远景零碳技术(赤峰)有限公司152万吨/年零碳氢氨项目(P1期30万吨/年合成氨)
实施单位:远景零碳技术(赤峰)有限公司
建设地点:内蒙古自治区赤峰市
建设规模:30万吨/年
技术路线:项目采用大型低压氨合成工艺,依托智能系统进行全域控制,力争实现超低负荷、超宽负荷范围下运行。
项目名称:中能建松原氢能产业园(绿色氢氨醇一体化)项目
实施单位:能建绿色氢氨新能源(松原)有限公司
建设地点:吉林省松原市
建设规模:20万吨/年
技术路线:项目采用柔性合成氨工艺,利用独创的源网荷储实时平衡技术,可在30%-110%负荷下安全、稳定运行。
项目名称:大安风光制绿氢合成氨一体化项目
实施单位:国家电投集团大安吉电绿氢能源有限公司
技术路线:项目采用柔性合成氨工艺,通过优化合成氨工艺和合成塔内件,实现30%-110%负荷下安全、稳定运行。
国家能源局综合司关于开展绿色液体燃料技术攻关和产业化试点工作(第一批)的通知
(国能综通科技〔2025〕134号)
内蒙古自治区、吉林省能源局,辽宁省、黑龙江省、江苏省发展改革委,中国能源建设集团有限公司:
绿色液体燃料是以可持续航空燃料(SAF)、可持续柴油、生物燃料乙醇、绿色甲醇、绿氨等为代表的低碳燃料。为落实党中央、国务院有关决策部署,保障能源安全,促进绿色转型,推动绿色液体燃料领域新技术、新模式、新业态发展,培育能源领域新质生产力,增强发展新动能,经组织专家评审、复核和公示,原则同意国投生物3万吨/年纤维素燃料乙醇等9个项目开展绿色液体燃料技术攻关和产业化试点工作,现将有关事项通知如下。
一、扎实组织开展试点工作
有关省(自治区)能源主管部门、能源央企要高度重视,加强对试点工作的组织、指导和支持,及时协调解决项目建设、运行过程中遇到的问题。对于建设进度缓慢的项目,要加强督促指导。试点项目企业要发挥主体作用,加快试点项目建设,于2026年12月底前建成投产、2027年6月底前实现高负荷稳定生产。要以创新为第一动力,努力突破相关技术瓶颈,提升装备水平,降低生产成本,保障试点工作取得实效。
二、确保试点项目规范运行
有关省(自治区)能源主管部门、能源央企要加强对试点项目的监督管理,保障试点项目原料收集、生产加工和终端产品的绿色成色。坚决防范以化石基产品冒充绿色液体燃料,防止不合格产品进入市场。根据有关文件精神,本试点不得开展授牌、命名等活动。
三、加强试点工作政策保障
绿色甲醇、绿氨、纤维素燃料乙醇等绿色液体燃料是新兴事物,相应配套政策尚不健全。要通过试点发现政策堵点和短板,推动营造良好的政策环境。我局将对符合条件的试点项目优先推荐纳入制造业中长期贷款支持,符合条件的技术装备优先纳入能源领域首台(套)重大技术装备,享受相关支持政策。支持依托试点项目,承担相关科技攻关任务、制定绿色液体燃料相关标准。
四、做好试点工作总结评估
试点期间,请有关省(自治区)能源主管部门、能源央企组织开展试点工作年度评估,形成试点情况年度报告,于次年2月底前报送我局(能源节约和科技装备司)。我局将组织专家对试点工作进行评价,对开展不力、成效不佳的项目,调整退出试点项目清单。
第一批绿色液体燃料技术攻关和产业化试点工作应于2027年12月底前完成。请你单位及时组织验收和总结评估,形成总结报告报送我局(能源节约和科技装备司)。我局将根据试点项目成效、推广应用前景等,结合实际宣传推广。
特此通知。
联系电话:010-81929247
国家能源局综合司
2025年8月27日
·END·
图/文来源自:国家能源局,版权归原作者所有
关于我们



