
海南省海洋厅负责建设、三亚崖州湾科技城开发建设有限公司代管的海南省相关能力建设项目分别由海南欧特海洋科技有限公司和国家海洋技术中心作为牵头总承包单位。为提升海洋灾害观监测数据和模拟、分析、预警等成果数据的高效管理和应用服务,提升海洋数据一体化管理能力,助力“海洋一张图”和海洋数据产品超市建设,现计划由两家牵头总承包单位共同组织开展海洋数据中台级赛马测评。测评结果将作为海南省相关能力建设项目海洋数据中台建设和采购的重要依据。活动由媒体全程跟踪报道,欢迎各单位前来报名。为保证测评工作公开、公平、公正,现公告如下:
一、活动概况
项目名称:海南省海洋灾害综合防治能力建设项目、国家海洋综合试验场(深海)建设项目(二标段)。
主办方:海南欧特海洋科技有限公司、国家海洋技术中心。
承办方:深海创服平台运营机构(海南凯浦数字科技有限公司)。
二、测评介绍
海洋数据中台集成海南省相关能力建设项目的11个子系统,采用湖仓一体化技术模式进行构建,以实现数据的快速汇聚与治理。该活动根据国家标准和相关行业标准对参评单位提供的海洋数据中台产品进行测试,验证其架构、功能、性能、安全等参数,以匹配应用至海南省相关能力建设项目海洋数据中台建设,实现海洋观监测数据和海洋灾害模拟、分析、预警等成果数据的一体化管理和应用服务。
三、测评时间
2024年9月20日
四、测评地点
三亚崖州湾科技城
五、参评单位资质要求
(一)具有独立法人资格;
(二)应为从事空间数据管理、数据中台产品与应用企事业或相关科研单位,不接受代理商或经销商报名;
(三)具有良好的商业信誉、商品售后服务评价,具备系统集成资质和质量管理体系,无不良纳税记录;
(四)参评单位应在海南省具有售后服务和运行维护能力;
(五)需提供以上内容的证明材料。
六、测评规则及内容
(一)测评要求
1.参评单位需在活动主会场介绍测评产品,对数据中台产品进行汇报和讲解,每个单位不超过50分钟,包括产品介绍和系统演示(汇报30分钟,中台演示20分钟);
2.参评单位需提前将汇报材料发主办方;
3.测评过程中需遵守主办方的现场指示和调度指挥;
4.参评所有费用由参评单位自行承担。
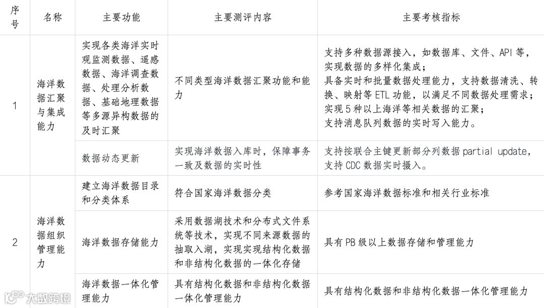
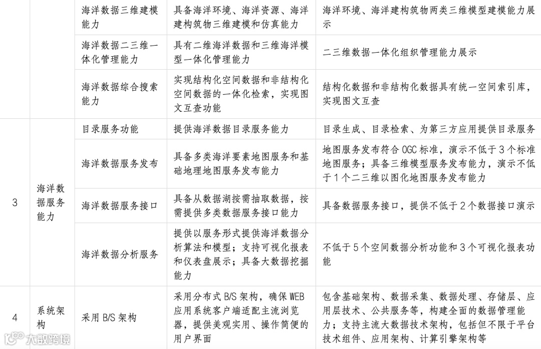
(二)测评内容



七、测评方式
现场专家评议。详细测评方案在报名后提供。
八、活动流程
(一)发布测评公告时间:2024年9月10日
(二)报名时间:2024年9月10日至9月16日
(三)提交材料要求和截止时间
1.参评单位的相关证明材料:(1)营业执照(法人证书);(2)拟参加测评的单位及单位法定代表人未被列入“信用中国”网站失信被执行人、重大税收违法失信主体,核查路径:<信用中国>查询网址:http://www.creditchina.gov.cn/(报名单位提供单位及单位法定代表人的信用查询截图并加盖公章);(3)提供2023年度财务报告或2024年1月至今任意连续3个月的公司财务报表(资产负债表、损益表/利润表);(4)提供2024年1月至今任意连续3个月依法缴纳税收和社会保障资金记录凭证,零纳税须提供税务部门盖章的纳税申报表,依法免税或不需要缴纳社保的供应商,提供相应文件证明其依法免税或不需要缴纳社保;(5)新成立单位提供相关证明材料,以证明成立时间。
2.提供本单位系统集成资质、质量控制体系和数据中台相关业绩证明材料。
3.材料提交截止时间:2024年9月16日17:30之前。提交方式:纸质或电子版;线下提交地点:海南省海口市美兰区碧桂园中央半岛壹湾汇A座1204;线上提交地址:深海创服平台,www.spido.net。两种报名方式择其一均可,如选择邮寄材料方式以快递员送达联系人签收时间为准。
(四)资格审查时间:2024年9月17日至2024年9月18日;测评时间:2024年9月20日(若因特殊情况影响,顺延测评时间)。活动结果公示3天后发布。
(五)报名联系人及联系方式:陈先生,15591858610。
(六)主办方联系人及联系方式:朱常规,18650995250;韩宇,15138295793;刘小波,13642628829(技术)
九、其他
活动策划、直播报道、专家评审等相关费用由获胜参评方负责。
END
来源 | 海兰信公众号
校审 | 夏玉章
审核 | 沙晓峰



