
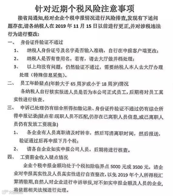
近期部分税务机关发布《针对近期个税风险注意事项》通知,要求企业更正存在的问题,并对违法行为进行整改。

部分企业也收到税务局的自查通知

5. 账上列支的劳务费,取得发票了吗,代扣代缴个税了吗?
……
营改增、国地税合并、金三系统全面运行……增值税时代是全新的大数据税收征管新时代,人管税成为历史,信息管税已经来临!
利用税收大数据,税务部门还可以跨领域、跨行业跟踪、记录纳税人的投资、生产、分配和消费行为,通过清洗、整合、加工后,立体化地呈现一个企业的真实图像,从而评估纳税人信用情况,使税务部门的风险管控更具针对性。“图像化企业”,一个企业长什么样,税务都会清清楚楚。
金税三期,带来的是透明体时代,企业和个人将不再有隐私可言,任何藏污纳垢都将暴露无遗!企业的经营情况是否存在异常,发票数据,纳税申报数据是否真实,都能通过大数据比对分析自动预警。
风险预警描述:大量购买发票冲抵成本或税金
金税三期大数据系统以企业纳税人识别号做为起点,对同一税号下企业的进项发票与销项发票的行业相关性、同一法人相关性、同一地址相关性、数量相关性、比率相关性等主要内容进行追查和溯源,一旦相关信息不匹配,则系统就会发出预警提示,被预警的企业自然就会被税务局重点监控。
风险预警描述:操控发票开具,经常作废发票
金税三期系统会重点监控在起征点范围上下的同一笔销售发票当月作废、下月重开的情况,一旦出现这种情况,系统就会自动发出预警信息,甚至无需人工分析!
风险预警描述:通行费、农产品等普能发票抵扣异常
增值税纳税申报表附列资料二(本期进项税额明细)第8b栏“其他”填报数据异常。
风险预警描述:出现大量异地采购常规物资
风险预警描述:其他应收款占比过大
风险预警描述:存货周转率过低
风险预警描述:企业涉税信息与税收缴纳
五证合一后,税务、工商、社保、统计、银行、国土、房产等纳税人业务信息实现了共享。当企业发生相关业务时,未及时办理涉税,都将会出现预警。
风险预警描述:企业经营模块与税收缴纳不配比
随着大数时代、网络爬虫的技术提升,企业生产经营情况越来越透明,如果有不真实数据的体现,随时都会暴露出企业的信息矛盾。
……
慧穗提醒
信息管税时代,传统的企业财税管理模式已然失灵。在税收监管越来越严格的形势下,企业需要转换观念,跟上政策步伐、尽量享受财税优惠政策,合法合理地节税。
—— 推荐阅读 ——
智能财税时代,中小微企业到底应该怎么办?
【创业邦专访】打破“传统ERP和智能税控”信息对接孤岛
慧穗获云启资本领投千万天使轮投资!瞄准企业税务痛点
智能财税引领未来,企业发展迎来新助力
点击「阅读原文」获取智能财税解决方案

