
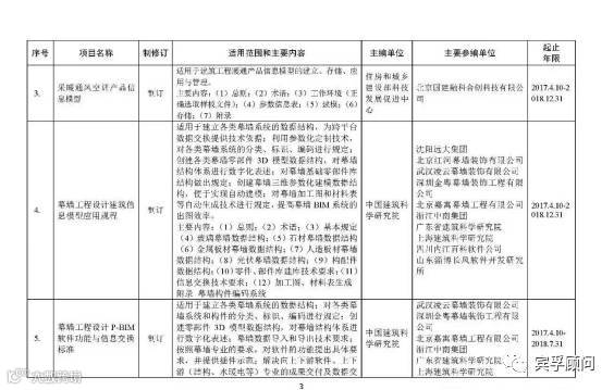
上海宾孚建设工程顾问有限公司收到中国BIM标委会于2017年4月10日正式下发的《2017年第一批中国标准制修订计划》的通知,成为主要参编单位之一,负责编制的项目名称:总承包项目管理平台P-BIM软件功能与信息交换标准。我司将尽快安排落实,切实做好编制工作。




宾孚
上海宾孚建设工程顾问有限公司收到中国BIM标委会于2017年4月10日正式下发的《2017年第一批中国标准制修订计划》的通知,成为主要参编单位之一,负责编制的项目名称:总承包项目管理平台P-BIM软件功能与信息交换标准。我司将尽快安排落实,切实做好编制工作。



