点击上方“宾孚顾问”关注我们!
各省、自治区住房和城乡建设厅,直辖市建委,国务院有关部门办公厅(室):
为深化建筑业“放管服”改革,降低企业经营成本,激发市场投资活力,促进建设项目工程总承包,满足建设各方合理确定和有效控制工程造价的需要,我部组织起草了《建设项目总投资费用项目组成(征求意见稿)》《建设项目工程总承包费用项目组成(征求意见稿)》(详见附件),现送你们征求意见,请于2017年9月20日前将意见函告我部标准定额司。
联系人:唐亚丽
电 话:010-58933231
传 真:010-58933216
邮 箱:kency@mail.cin.gov.cn
附件:1.《建设项目总投资费用项目组成》(征求意见稿)
2.《建设项目工程总承包费用项目组成》(征求意见稿)
中华人民共和国住房和城乡建设部办公厅
2017年9月4日
(此件主动公开)
《建设项目工程总承包费用项目组成》的第七条(九):系统集成费。指建设单位按照合同约定支付给总承包单位用于系统集成等信息工程的费用(如网络租赁、BIM、系统运行维护等)。
住建部明确了BIM费用,这意味着国家工程费用中终于有BIM费用的出处啦!
建设项目总投资费用项目组成
(征求意见稿)
中华人民共和国住房和城乡建设部
2017年9月
建设项目总投资费用项目组成
第一章 建设项目总投资
第一条建设项目总投资是指为完成工程项目建设并达到使用要求或生产条件,在建设期内预计或实际投入的总费用,包括工程造价、增值税、资金筹措费和流动资金,详见附件。
第二条工程造价是指工程项目在建设期预计或实际支出的建设费用,包括工程费用、工程建设其他费用和预备费。
第三条增值税是指应计入建设项目总投资内的增值税额。
第四条资金筹措费是指在建设期内应计的利息和在建设期内为筹集项目资金发生的费用。包括各类借款利息、债券利息、贷款评估费、国外借款手续费及承诺费、汇兑损益、债券发行费用及其他债务利息支出或融资费用。
第五条流动资金系指运营期内长期占用并周转使用的营运资金,不包括运营中需要的临时性营运资金。
第二章 工程费用
第六条工程费用是指建设期内直接用于工程建造、设备购置及其安装的费用,包括建筑工程费、设备购置费和安装工程费。
第七条 建筑工程费是指建筑物、构筑物及与其配套的线路、管道等的建造、装饰费用。安装工程费是指设备、工艺设施及其附属物的组合、装配、调试等费用。建筑工程费和安装工程费包括直接费、间接费和利润。
第八条直接费是指施工过程中耗费的构成工程实体或独立计价措施项目的费用,以及按综合计费形式表现的措施费用。直接费包括人工费、材料费、施工机具使用费和其他直接费。
第九条人工费是指直接从事建筑安装工程施工作业的生产工人的薪酬。包括工资性收入、社会保险费、住房公积金、职工福利费、工会经费、职工教育经费及特殊情况下发生的工资等。
第十条材料费是指工程施工过程中耗费的各种原材料、半成品、构配件的费用,以及周转材料等的摊销、租赁费用。
第十一条施工机具使用费是指施工作业所发生的施工机械、仪器仪表使用费或其租赁费,包括施工机械使用费和施工仪器仪表使用费。
1.施工机械使用费是指施工机械作业发生的使用费或租赁费。
施工机械使用费以施工机械台班耗用量与施工机械台班单价的乘积表示,施工机械台班单价由折旧费、检修费、维护费、安拆费及场外运费、人工费、燃料动力费及其他费组成。
2.施工仪器仪表使用费是指工程施工所发生的仪器仪表使用费或租赁费。
施工仪器仪表使用费以施工仪器仪表台班耗用量与施工仪器仪表台班单价的乘积表示,施工仪器仪表台班单价由折旧费、维护费、校验费和动力费组成。
第十二条其他直接费是指为完成建设工程施工,发生于该工程施工前和施工过程中的按综合计费形式表现的措施费用。内容包括冬雨季施工增加费、夜间施工增加费、二次搬运费、检验试验费、工程定位复测费、工程点交费、场地清理费、特殊地区施工增加费、文明(绿色)施工费、施工现场环境保护费、临时设施费、工地转移费、已完工程及设备保护费、安全生产费等。
第十三条间接费是指施工企业为完成承包工程而组织施工生产和经营管理所发生的费用。内容包括管理人员薪酬、办公费、差旅交通费、施工单位进退场费、非生产性固定资产使用费、工具用具使用费、劳动保护费、财务费、税金,以及其他管理性的费用。
第十四条利润是指企业完成承包工程所获得的盈利。
第十五条设备购置费是指购置或自制的达到固定资产标准的设备、工器具及生产家具等所需的费用。
设备购置费分为外购设备费和自制设备费。
1.外购设备是指设备生产厂制造,符合规定标准的设备。
2.自制设备是指按订货要求,并根据具体的设计图纸自行制造的设备。
第三章 工程建设其他费用
第十六条工程建设其他费用是指建设期发生的与土地使用权取得、整个工程项目建设以及未来生产经营有关的,除工程费用、预备费、增值税、资金筹措费、流动资金以外的费用。
主要包括土地使用费和其他补偿费、建设管理费、可行性研究费、专项评价费、研究试验费、勘察设计费、场地准备费和临时设施费、引进技术和进口设备材料其他费、工程保险费、联合试运转费、特殊设备安全监督检验费、市政公用配套设施费、专利及专有技术使用费、生产准备费等。
第十七条土地使用费和其他补偿费
1.土地使用费是指建设项目使用土地应支付的费用,包括建设用地费和临时土地使用费,以及由于使用土地发生的其他有关费用,如水土保持补偿费等。
(1)建设用地费是指为获得工程项目建设用地的使用权而在建设期内发生的费用。取得土地使用权的方式有出让、划拨和转让3种方式。
(2)临时土地使用费是指临时使用土地发生的相关费用,包括地上附着物和青苗补偿费、土地恢复费以及其他税费等。
2.其他补偿费是指项目涉及到的对房屋、市政、铁路、公路、管道、通信、电力、河道、水利、厂区、林区、保护区、矿区等不附属于建设用地的相关建构筑物或设施的补偿费用。
第十八条建设管理费
建设管理费是指为组织完成工程项目建设在建设期内发生的各类管理性质费用。包括建设单位管理费、代建管理费、工程监理费、监造费、招标投标费、设计评审费、特殊项目定额研究及测定费、其他咨询费、印花税等。
第十九条可行性研究费
可行性研究费是指在工程项目投资决策阶段,对有关建设方案、技术方案或生产经营方案进行的技术经济论证,以及编制、评审可行性研究报告等所需的费用。
第二十条专项评价费
专项评价费是指建设单位按照国家规定委托有资质的单位开展专项评价及有关验收工作发生的费用。包括环境影响评价及验收费、安全预评价及验收费、职业病危害预评价及控制效果评价费、地震安全性评价费、地质灾害危险性评价费、水土保持评价及验收费、压覆矿产资源评价费、节能评估费、危险与可操作性分析及安全完整性评价费以及其他专项评价及验收费。
第二十一条研究试验费
研究试验费是指为建设项目提供和验证设计参数、数据、资料等进行必要的研究和试验,以及设计规定在施工中必须进行试验、验证所需要费用。包括自行或委托其他部门的专题研究、试验所需人工费、材料费、试验设备及仪器使用费等。
第二十二条勘察设计费
1.勘察费是指勘察人根据发包人的委托,收集已有资料、现场踏勘、制定勘察纲要,进行勘察作业,以及编制工程勘察文件和岩土工程设计文件等收取的费用。
2.设计费是指设计人根据发包人的委托,提供编制建设项目初步设计文件、施工图设计文件、非标准设备设计文件、竣工图文件等服务所收取的费用。
第二十三条 场地准备费和临时设施费
1.场地准备费是指为使工程项目的建设场地达到开工条件,由建设单位组织进行的场地平整等准备工作而发生的费用。
2.临时设施费是指建设单位为满足施工建设需要而提供的未列入工程费用的临时水、电、路、讯、气等工程和临时仓库等建(构)筑物的建设、维修、拆除、摊销费用或租赁费用,以及铁路、码头租赁等费用。
第二十四条引进技术和进口设备材料其他费
引进技术和进口设备材料其他费是指引进技术和设备发生的但未计入引进技术费和设备材料购置费的费用。包括图纸资料翻译复制费、备品备件测绘费、出国人员费用、来华人员费用、银行担保及承诺费、进口设备材料国内检验费等。
第二十五条特殊设备安全监督检验费
特殊设备安全监督检验费是指对在施工现场安装的列入国家特种设备范围内的设备(设施)检验检测和监督检查所发生的应列入项目开支的费用。
第二十六条市政公用配套设施费
市政公用配套设施费是指使用市政公用设施的工程项目,按照项目所在地政府有关规定建设或缴纳的市政公用设施建设配套费用。
第二十七条联合试运转费
联合试运转费是指新建或新增生产能力的工程项目,在交付生产前按照批准的设计文件规定的工程质量标准和技术要求,对整个生产线或装置进行负荷联合试运转所发生的费用净支出。包括试运转所需材料、燃料及动力消耗、低值易耗品、其他物料消耗、机械使用费、联合试运转人员工资、施工单位参加试运转人工费、专家指导费,以及必要的工业炉烘炉费。
第二十八条工程保险费
工程保险费是指在建设期内对建筑工程、安装工程、机械设备和人身安全进行投保而发生的费用。包括建筑安装工程一切险、工程质量保险、进口设备财产保险和人身意外伤害险等。
第二十九条专利及专有技术使用费
专利及专有技术使用费是指在建设期内取得专利、专有技术、商标、商誉和特许经营的所有权或使用权发生的费用。包括工艺包费、设计及技术资料费、有效专利、专有技术使用费、技术保密费和技术服务费等;商标权、商誉和特许经营权费;软件费等。
第三十条生产准备费
生产准备费是指在建设期内,建设单位为保证项目正常生产而发生的人员培训、提前进厂费,以及投产使用必备的办公、生活家具用具及工器具等的购置费用。
第三十一条其他费用
其他费用指以上费用之外,根据工程建设需要必须发生的其他费用。
第四章 预备费
第三十二条预备费是指在建设期内因各种不可预见因素的变化而预留的可能增加的费用,包括基本预备费和价差预备费。
附件: 1.建设项目总投资费用项目组成图
2.建设项目总投资费用参考计算方法
附件2
建设项目总投资费用参考计算方法
第一章 建设项目总投资费用
第一条建设项目总投资费用
建设项目总投资=工程造价+增值税+资金筹措费+流动资金
第二条工程造价
工程造价=工程费用(不含税)+工程建设其他费用(不含税)+预备费(不含税)
第三条增值税
增值税应按工程费、工程建设其他费、预备费和资金筹措费分别计取。
第四条资金筹措费
1.自有资金额度应符合国家或行业有关规定。
2.建设期利息:根据不同资金来源及利率分别计算。
式中Q——建设期利息;
Pj-1——建设期第(j-1)年末贷款累计金额与利息累计金额之和;
Aj——建设期第j年贷款金额;
i——贷款年利率;
n——建设期年数。
3. 其他方式资金筹措费用按发生额度或相关规定计列。
第五条流动资金
流动资金的估算方法有扩大指标估算法和分项详细估算法两种。
(1)扩大指标估算法,此方法是参照同类企业的流动资金占营业收入、经营成本的比例或者是单位产量占用营运资金的数额估算流动资金,并按以下公式计算:
流动资金额=各种费用基数×相应的流动资金所占比例(或占营运资金的数额)
式中,各种费用基数是指年营业收入,年经营成本或年产量等。
(2)分项详细估算法,可简化计算,其公式如下:
流动资金=流动资产-流动负债
流动资产=应收账款+预付账款+存货+库存现金
流动负债=应付账款+预收账款
第二章 工程费用
第六条工程费用
工程费用=建筑工程费+设备购置费+安装工程费
第七条建筑工程费
建筑工程费=直接费+间接费+利润
第八条直接费
直接费=人工费+材料费+施工机具使用费+其他直接费
第九条人工费
人工费=∑(工日消耗量×日工资单价)
日工资单价由工程造价管理机构通过市场调查、根据工程项目的技术要求,参考实物工程量人工单价综合分析确定。
第十条材料费
材料费=∑(材料消耗量×材料单价)
材料单价=[(材料原价+运杂费)×〔1+运输损耗率(%)〕]×[1+采购保管费率(%)]
第十一条施工机具使用费
施工机具使用费=施工机械使用费+施工仪器仪表使用费
1.施工机械使用费
施工机械使用费=∑(施工机械台班消耗量×机械台班单价)
施工机械台班单价由工程造价管理机构按《建设工程施工机械台班费用编制规则》及市场调查分析确定。
2.仪器仪表使用费
仪器仪表使用费=∑(仪器仪表台班消耗量×仪器仪表台班单价)
施工仪器仪表台班单价由工程造价管理机构按《建设工程施工仪器仪表台班费用编制规则》及市场调查分析确定。
第十二条其他直接费费率
1.冬雨季施工增加费
冬雨季施工增加费=计算基数×冬雨季施工增加费费率(%)
2.夜间施工增加费
夜间施工增加费=计算基数×夜间施工增加费费率(%)
3.二次搬运费
二次搬运费=计算基数×二次搬运费费率(%)
4.检验试验费
检验试验费=计算基数×检验试验费费率(%)
5.工程定位复测费
工程定位复测费=计算基数×工程定位复测费费率(%)
6.工程点交费
工程点交费=计算基数×工程点交费费率(%)
7.场地清理费
场地清理费=计算基数×场地清理费费率(%)
8.特殊地区施工增加费
特殊施工增加费=计算基数×特殊施工增加费费率(%)
9.已完工程及设备保护费
已完工程及设备保护费=计算基数×已完工程及设备保护费费率(%)
10.安全生产费
安全生产费=计算基数×安全生产费费率(%)
11.文明(绿色)施工费
文明施工费=计算基数×文明施工费费率(%)
12.施工现场环境保护费
施工现场环境保护费=计算基数×施工现场环境保护费费率(%)
13.临时设施费
临时设施费=计算基数×临时设施费费率(%)
14.工地转移费
工地转移费=计算基数×工地转移费费率(%)
上述其他直接费项目费率由工程造价管理机构根据各专业工程特点和调查资料综合分析后确定。
第十三条间接费费率
间接费=计算基数×间接费费率(%)
工程造价管理机构在确定上述费率时,应根据历年工程造价积累的资料,辅以调查数据确定。
第十四条利润
利润=计算基数×利润率(%)
1.施工企业根据企业自身需求并结合建筑市场实际自主确定利润,列入报价中。
2.工程造价管理机构在确定利润率时,应根据历年工程造价积累的资料,并结合建筑市场实际确定。
第十五条设备购置费
1.国产设备购置费
(1)外购设备购置费
外购设备购置费=∑(设备数量×设备单价)
设备单价=设备原价+设备运杂费+备品备件费
(2)自制设备购置费
自制设备购置费=∑(设备数量×设备单价)
设备单价=(材料费+加工费+检测费+专用工具费+外购配套件费+包装费+利润+非标准设备设计费+运杂费)
2.进口设备购置费
进口设备购置费=∑(设备数量×设备单价)
设备单价=设备抵岸价+设备国内运杂费+备品备件费
设备抵岸价=设备到岸价+进口设备从属费用
设备到岸价=离岸价+国际运费+运输保险费
进口设备从属费用=外贸手续费+关税+消费税+增值税+车辆购置税
第三章 工程建设其他费用
按国家、行业或项目所在地相关规定计算,有合同或协议的按合同或协议计列。
第四章 预备费
第三十二条预备费
1.基本预备费
基本预备费=(工程费用+工程建设其他费用)×基本预备费费率
基本预备费费率由工程造价管理机构根据项目特点综合分析后确定。
2.价差预备费一般按下式计算:
式中P——价差预备费;
n——建设期年份数;
It——建设期第t年的投资计划额,包括工程费用、工程建设其他费用及基本预备费,即第t年的静态投资计划额;
f——投资价格指数;
t——建设期第t年;
m——建设前期年限(从编制概算到开工建设年数)。
价差预备费中的投资价格指数按国家颁布的计取,当前暂时为零,计算式中(1+f)0.5表示建设期第t年当年投资分期均匀投入考虑涨价的幅度,对设计建设周期较短的项目价差预备费计算公式可简化处理。特殊项目或必要时可进行项目未来价差分析预测,确定各时期投资价格指数。
建设项目工程总承包费用项目组成
(征求意见稿)
中华人民共和国住房和城乡建设部
2017年9月
建设项目工程总承包费用项目组成
(征求意见稿)
为贯彻落实《国务院办公厅关于促进建筑业持续健康发展的意见》(国办发〔2017〕19号),适应推进建设项目工程总承包的需要,规范总承包费用项目组成,有效控制项目投资,提高工程建设效率,参照财政部《基本建设项目建设成本管理规定》(财建〔2016〕504号)和国家发展改革委、住房城乡建设部以及有关行业建设管理部门发布的建设工程费用构成,制定本项目组成。
第一条 建设项目工程总承包是指从事工程总承包的企业按照与建设单位签订的合同,对工程项目的设计、采购、施工等实行全过程的承包,并对工程的质量、安全、工期和造价等全面负责的承包方式。
建设单位可以在建设项目的可行性研究批准立项后,或方案设计批准后,或初步设计批准后采用工程总承包的方式发包。
第二条 工程总承包一般采用设计—采购—施工总承包模式。建设单位也可以根据项目特点和实际需要采用设计—施工总承包或其他工程总承包模式。
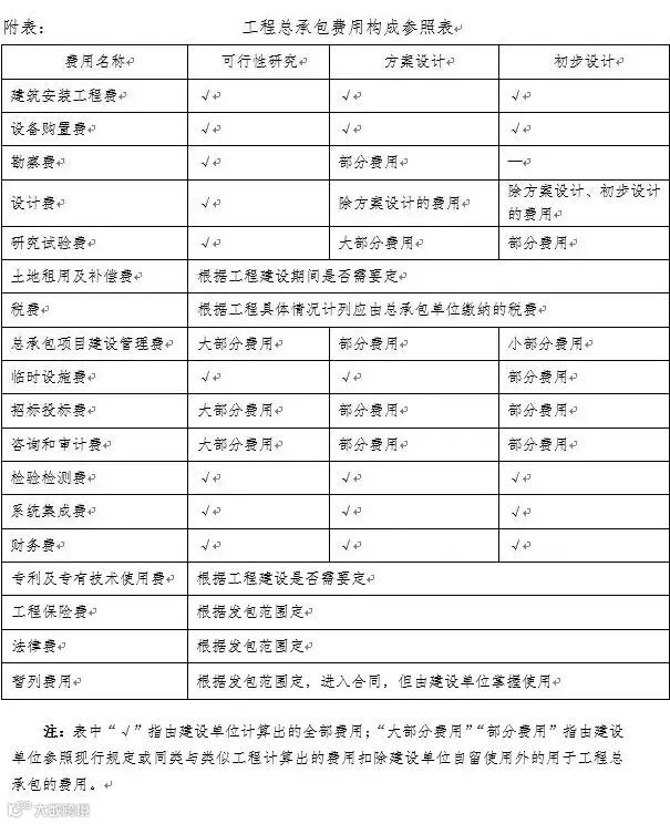
第三条 建设项目工程总承包费用项目由建筑安装工程费、设备购置费、总承包其他费、暂列费用构成。
第四条 建设单位应根据建设工程总承包项目发包的工程内容、工作范围,按照风险合理分担的原则确定具体费用项目及其范围。
第五条 建筑安装工程费。指为完成建设项目发生的建筑工程和安装工程所需的费用,不包括应列入设备购置费的被安装设备本身的价值。该费用由建设单位按照合同约定支付给总承包单位。
第六条 设备购置费。指为完成建设项目,需要采购设备和为生产准备的不够固定资产标准的工具、器具的价款,不包括应列入安装工程费的工程设备(建筑设备)本身的价值。该费用由建设单位按照合同约定支付给总承包单位(不包括工程抵扣的增值税进项税额)。
第七条 总承包其他费。指建设单位应当分摊计入工程总承包相关项目的各项费用和税金支出,并按照合同约定支付给总承包单位的费用。主要包括:
(一)勘察费、设计费、研究试验费。
(二)土地租用及补偿费。指建设单位按照合同约定支付给总承包单位在建设期间因需要而用于租用土地使用权而发生的费用以及用于土地复垦、植被恢复等的费用。
(三)税费。指建设单位按照合同约定支付给总承包单位的应由其缴纳的各种税费(如印花税、应纳增值税及其在此基础上计算的附加税等)。
(四)总承包项目建设管理费。指建设单位按照合同约定支付给总承包单位用于项目建设期间发生的管理性质的费用。包括:工作人员工资及相关费用、办公费、办公场地租用费、差旅交通费、劳动保护费、工具用具使用费、固定资产使用费、招募生产工人费、技术图书资料费(含软件)、业务招待费、施工现场津贴、竣工验收费和其他管理性质的费用。
(五)临时设施费。指建设单位按照合同约定支付给总承包单位用于未列入建筑安装工程费的临时水、电、路、讯、气等工程和临时仓库、生活设施等建(构)筑物的建造、维修、拆除的摊销或租赁费用,以及铁路码头租赁等费用。
(六)招标投标费。指建设单位按照合同约定支付给总承包单位用于材料、设备采购以及工程设计、施工分包等招标和总承包投标的费用。
(七)咨询和审计费。指建设单位按照合同约定支付给总承包单位用于社会中介机构的工程咨询、工程审计等的费用。
(八)检验检测费。指建设单位按照合同约定支付给总承包单位用于未列入建筑安装工程费的工程检测、设备检验、负荷联合试车费、联合试运转费及其他检验检测的费用。
(九)系统集成费。指建设单位按照合同约定支付给总承包单位用于系统集成等信息工程的费用(如网络租赁、BIM、系统运行维护等)。
(十)其他专项费用。指建设单位按照合同约定支付给总承包单位使用的费用(如财务费、专利及专有技术使用费、工程保险费、法律费用等)。
财务费是指在建设期内提供履约担保、预付款担保、工程款支付担保以及可能需要的筹集资金等所发生的费用。
专利及专有技术使用费是指在建设期内取得专利、专有技术、商标以及特许经营使用权发生的费用。
工程保险费是指在建设期内对建筑工程、安装工程、机械设备和人身安全进行投保而发生的费用。包括建筑安装工程一切险、工程质量保险、人身意外伤害险等,不包括已列入建筑安装工程费中的施工企业的财产、车辆保险费。
法律费是指在建设期内聘请法律顾问、可能用于仲裁或诉讼以及律师代理等费用。
第八条 暂列费用。指建设单位为工程总承包项目预备的用于建设期内不可预见的费用,包括基本预备费、价差预备费。
基本预备费是指在建设期内超过工程总承包发包范围增加的工程费用,以及一般自然灾害处理、地下障碍物处理、超规超限设备运输等,发生时按照合同约定支付给总承包单位的费用。
价差预备费是指在建设期内超出合同约定风险范围外的利率、汇率或价格等因素变化而可能增加的,发生时按照合同约定支付给总承包单位的费用。
第九条 未在本项目组成列出,根据项目建设实际需要补充的项目,可分别列入其他专项费或暂列费用项目中。
第十条 本项目组成自201 年 月 日起实施。
附件:建设项目工程总承包费用计算方法参考
附件
建设项目工程总承包费用计算方法参考
(征求意见稿)
根据《建设项目工程总承包费用项目组成》,提出以下计算方法供参考。
第一条 建设单位可以根据项目特点,在可行性研究、方案设计或者初步设计完成后,按照确定的建设规模、建设标准、功能需求、投资限额、工程质量和进度要求等进行工程总承包项目发包。其发包(招标)、承包(投标)、价款结算应符合现行合同法、招标投标法、建筑法等法律法规的相关规定。
(一)建设单位可根据建设项目工程总承包的发包内容确定费用项目及其范围,按照本办法的规定编制最高投标限价,做好投资控制,依法必须招标的项目,应采用招标的方式,择优选择总承包单位。
(二)总承包单位应根据本企业专业技术能力和经营管理水平,自主决定报价,参与竞争,但其报价不得低于成本。
(三)确定的总承包单位应与建设单位签订工程总承包合同,建设单位与总承包单位的价款结算应按合同约定办理。
第二条 建筑安装工程费
建设单位应根据建设项目工程发包在可行性研究或方案设计、初步设计后的不同要求和工作范围,分别按照现行的投资估算、设计概算或其他计价方法编制计列。
第三条 设备购置费
建设单位应按照批准的设备选型,根据市场价格计列。批准采用进口设备的,包括相关进口、翻译等费用。
设备购置费=设备价格+设备运杂费+备品备件费
第四条 总承包其他费
建设单位应根据建设项目工程发包在可行性研究或方案设计或初步设计后的不同要求和工作范围计列。
(一)勘察费:根据不同阶段的发包内容,参照同类或类似项目的勘察费计列。
(二)设计费:根据不同阶段的发包内容,参照同类或类似项目的设计费计列。
(三)研究试验费:根据不同阶段的发包内容,参照同类或类似项目的研究试验费计列。
(四)土地租用及补偿费
1.土地租用费应参照工程所在地有权部门的规定计列;
2.土地复垦费应按照《土地复垦条例》和《土地复垦条例实施办法》和工程所在地政府相关规定计列;
3.植被恢复费应参照工程所在地有权部门的规定计列。
(五)税费
1.印花税:按国家规定的印花税标准计列;
2.增值税及附加税:参照同类或类似项目的增值税及附加税计列。
(六)总承包项目建设管理费:建设单位应按财政部财建〔2016〕504号文件附件2规定的项目建设管理费计算,按照不同阶段的发包内容计列。
(七)临时设施费:应根据建设项目特点,参照同类或类似工程的临时设施计列,不包括已列入建筑安装工程费用中的施工企业临时设施费。
(八)招标投标费:参照同类或类似工程的此类费用计列。
(九)咨询和审计费:参照同类或类似工程的此类费用计列。
(十)检验检测费:参照同类或类似工程的此类费用计列。
(十一)系统集成费:参照同类或类似工程的此类费用计列。
(十二)其他专项费用:
1.财务费用:参照同类或类似工程的此类费用计列;
2.专利及专有技术使用费:按专利使用许可或专有技术使用合同规定计列,专有技术的界定以省、部级鉴定批准为依据;
3.工程保险费:应按选择的投保品种,依据保险费率计算;
4.法律费:参照同类或类似工程的此类费用计列。
第五条 暂列费用
根据工程总承包不同的发包阶段,分别参照现行估算或概算方法编制计列。
对利率、汇率和价格等因素的变化,可按照风险合理分担的原则确定范围在合同中约定,约定范围内的不予调整。
相关阅读推荐
■ 宾孚案例 | 真不敢相信,这些幕墙难点BIM技术轻松搞定!
■ 宾孚案例 | 敢不敢挑战在地下三层的狭小场地里穿越这么多交叉作业?
■ 宾孚参编 |《上海市建筑信息模型技术应用指南(2017版)》正式发布
■ 宾孚动态 | 上海宾孚应邀参加《总承包项目管理平台P-BIM软件功能与信息交换标准》的编制工作
■ 宾孚动态 | 2017“龙图杯”全国BIM大赛获奖名单揭晓,上海宾孚收获两奖
■ 政策解读 | 住建部:出台执行国标《建设项目工程总承包管理规范》,明确采用BIM技术的招标文件应明确要求并设置加分
■ 政策解读 | 住建部联合18个部委发布一份影响建筑业10年发展的重要文件
■ 政策解读 | 《建筑信息模型应用统一标准》将于2017年7月1日起实施
■ BIM观点 | 马云也要搞智慧建筑了?30秒读懂阿里巴巴白皮书!
■ BIM观点 | 人民日报再谈"最低价中标",恶意低价竞争有望得到遏制!
■ BIM观点 | 关于BIM,这里竟然比百度百科还全面!值得收藏!
■ 会议招募 |【数字建造技术应用经验交流会 —BIM在房地产精益管理中的应用】
数字建造技术应用经验交流会
(一期)
BIM在房地产精益管理中的应用
行业专家为您解答
主办单位
中国建筑学会数字建造学术委员会
诚邀参加 9月22日
扫一扫 立即报名
数字建造技术应用经验交流会
长按识别二维码关注我们
上海宾孚建设工程顾问有限公司
基于BIM的成本管控专家

