
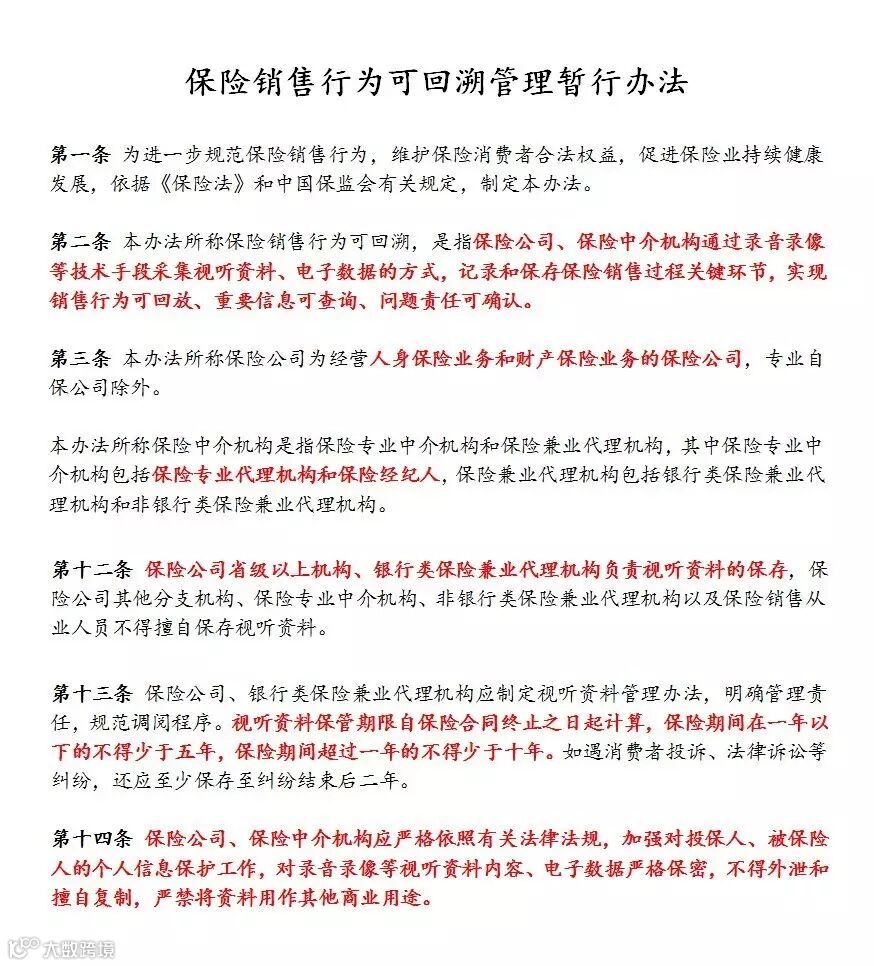
随着保监会正式下发《保险销售行为可回溯管理暂行办法》(以下简称《办法》),将自2017年11月1日起施行。这也意味着,继银行、证券之后,保险业也将全面实施“双录”(录音录像)。那么,保险“双录”应该怎么做呢?
我们来看看《办法》中对于“双录”有哪些政策性的阐述:

通过《办法》可以发现,对于保险双录的销售机构、销售人员有明确指引,对于保险双录的业务范畴进行了划定,并且对于质检、存储、客户隐私等方面做出了明确规定。
问题一
保险代理人怎样进行“双录”?
答:《办法》中规定保险代理人销售保险要进行“双录”,而保险代理人的销售场景多为非柜台的移动化场景。AnyChat双录能力平台针对保险代理人提供“移动双录”解决方案。方案覆盖iOS、Android操作系统,以及手机、Pad、iPad移动设备,适应3G、4G、wifi等多种复杂网络环境,并支持断点续传,利用保险代理人的移动设备,即可真实、完整的记录保险业务办理全过程。
▲移动双录:满足保险代理人复杂销售场景需求
问题二
保险“双录”如何进行质检?
答:对于移动端、柜台、远程等双录系统,AnyChat双录能力平台提供统一的后台管理系统,质检人员可根据投保人、保险业务等进行分类质检,提供流媒体播放功能,可快速检阅录音录像文件,能及时有效确认保险定单,提高业务办理效率,同时规范保险销售行为,避免误导,降低风险。
▲双录统一管理后台,快速质检
问题三
保险“录音录像”涉及隐私,如何防范?
答:AnyChat获得国家三级应用安全等级认证,产品安全可靠。“录音录像”文件全部为加密文件,即使本地保存也无法打开文件,有效保护投保人隐私。对于“保险双录”文件存放时间长等要求,AnyChat可提供完善的灾备方案,不仅防止用户信息泄露,也保障“双录”文件的长期存储安全。

▲等保三级认证,安全可靠
问题四
其他场景的“双录”方案?
答:AnyChat双录能力平台可实现柜台、移动端等各个场景的“双录”能力。其中AnyChat远程双录提供坐席端与客户端双向见证能力,还有智能排队功能,可实现合规的远程保险业务办理,对线上客户进行全面覆盖,满足保险公司未来的业务发展。
▲智能排队+远程双录业务办理
AnyChat双录能力平台特色功能
◆普通摄像头、高拍仪均支持,硬件适配能力强;
◆PPT同步风险揭示,直观清晰;
◆产品关联风险语音播报,规范话术,轻松质检;
◆单、双、多画面录制,录制方式灵活可配置;
◆断点续传、离线双录,不受网络环境限制;
◆录像文件加密存储,保障数据安全;
◆实时叠加水印,防篡改,保障双录合法有效;
◆能力中心,提供双录能力输出,录审一体;
◆朗读声明及手写签名,留痕符合监管要求;
◆签名笔迹同步录制,确保有效性,防抵赖
我们的优势
◎专注音视频领域12年,技术沉淀深厚;
◎双录能力可配置,适应监管要求;
◎体系架构灵活,可集成也可单独建设;
◎高安全保障,产品通过等保三级认证;
◎行业领军企业,深耕银行、保险、证券等金融机构,市场占有率遥遥领先。
AnyChat助力保险机构“双录”上线
在《办法》即将实施的当下,AnyChat双录能力平台以成熟的方案,丰富的经验,卓越的产品,助力保险机构以最小的代价、最快的速度完成系统模块改造,满足监管新规的管理要求。
欲了解更多,欢迎来电/邮咨询~
Tel:
13719188977
020-85276986
Email:
service@bairuitech.com
AnyChat
音视频+生态圈
长按二维码识别,关注我们

