大数跨境
0
0

泛在物联技术在大电网柔性调度中的探索与实践

泛在物联技术在大电网柔性调度中的探索与实践 锐赛科技 I 精益用能
2019-07-26
1
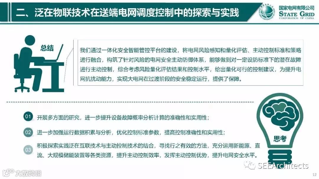
导读:泛在物联技术在大电网柔性调度中的探索与实践

点击蓝字关注我们


来源:电网智囊团

广州市锐赛机电设备有限公司

SEEArchitects

电话:(020)8555 7567

地址:黄埔区广东软件园B栋802A

    长按二维码扫描关注


【声明】内容源于网络
0
0
锐赛科技 I 精益用能
提供精益用能服务和数字电气业务孵化的平台
内容 146
粉丝 0
锐赛科技 I 精益用能 提供精益用能服务和数字电气业务孵化的平台
总阅读29
粉丝0
内容146