大数跨境
0
0

余杭区高层次人才分类认定办法(2026年)

余杭区高层次人才分类认定办法(2026年) 智阔科技
2025-12-24
0

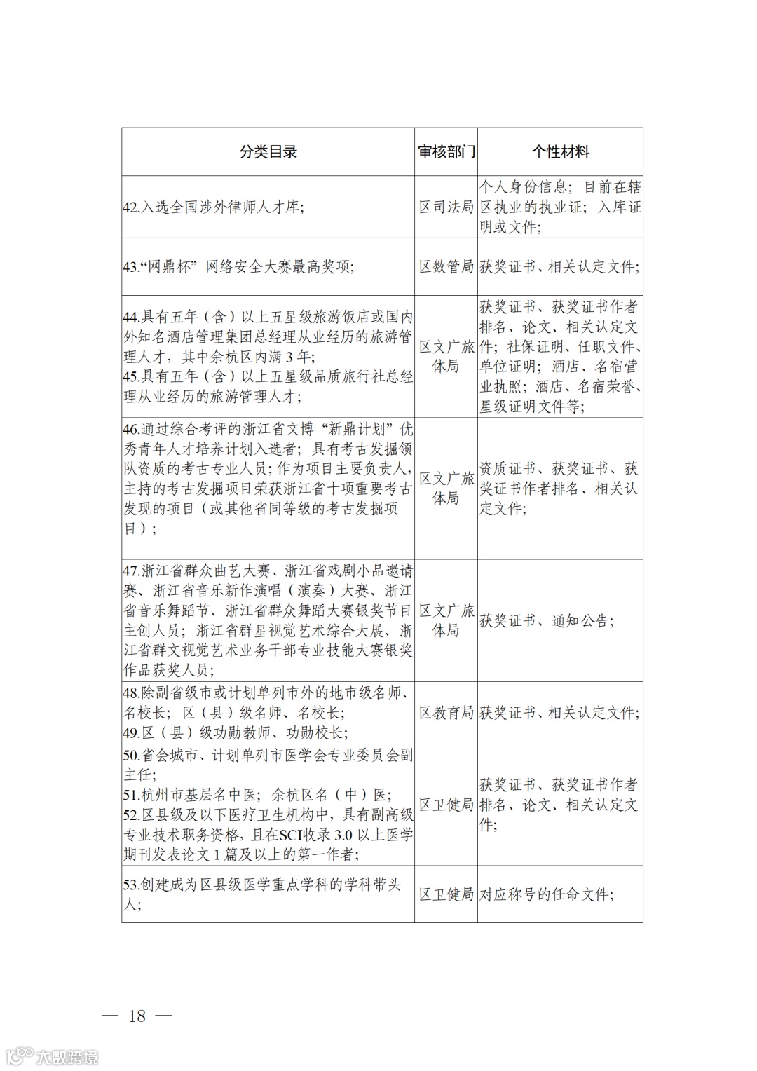
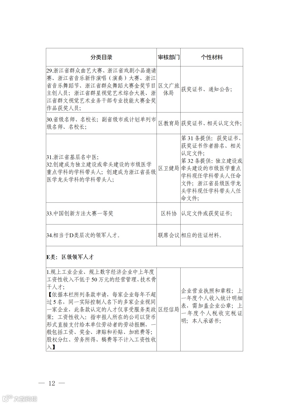
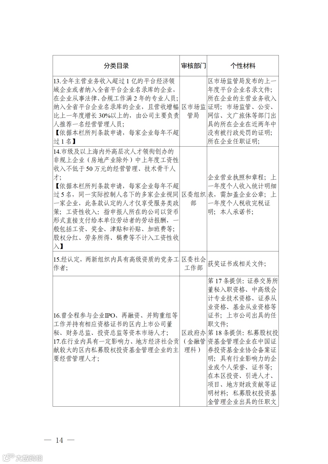
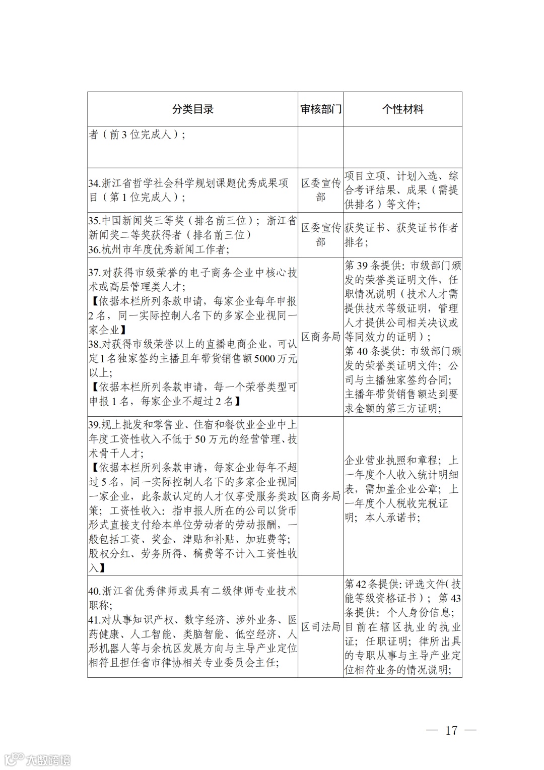
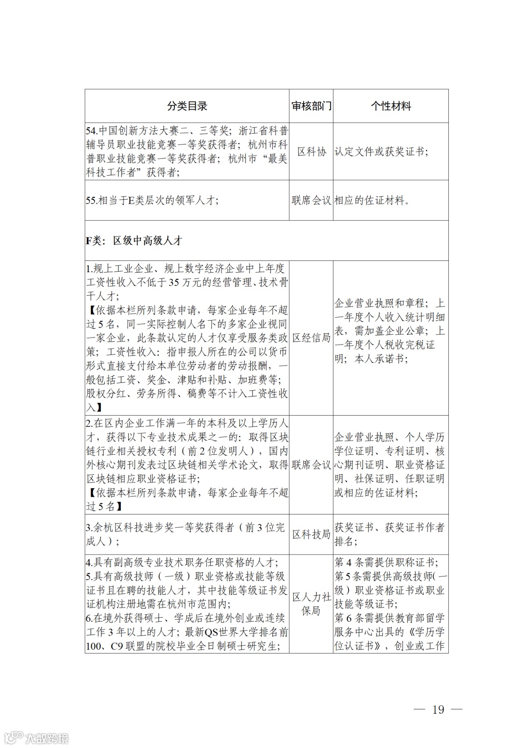
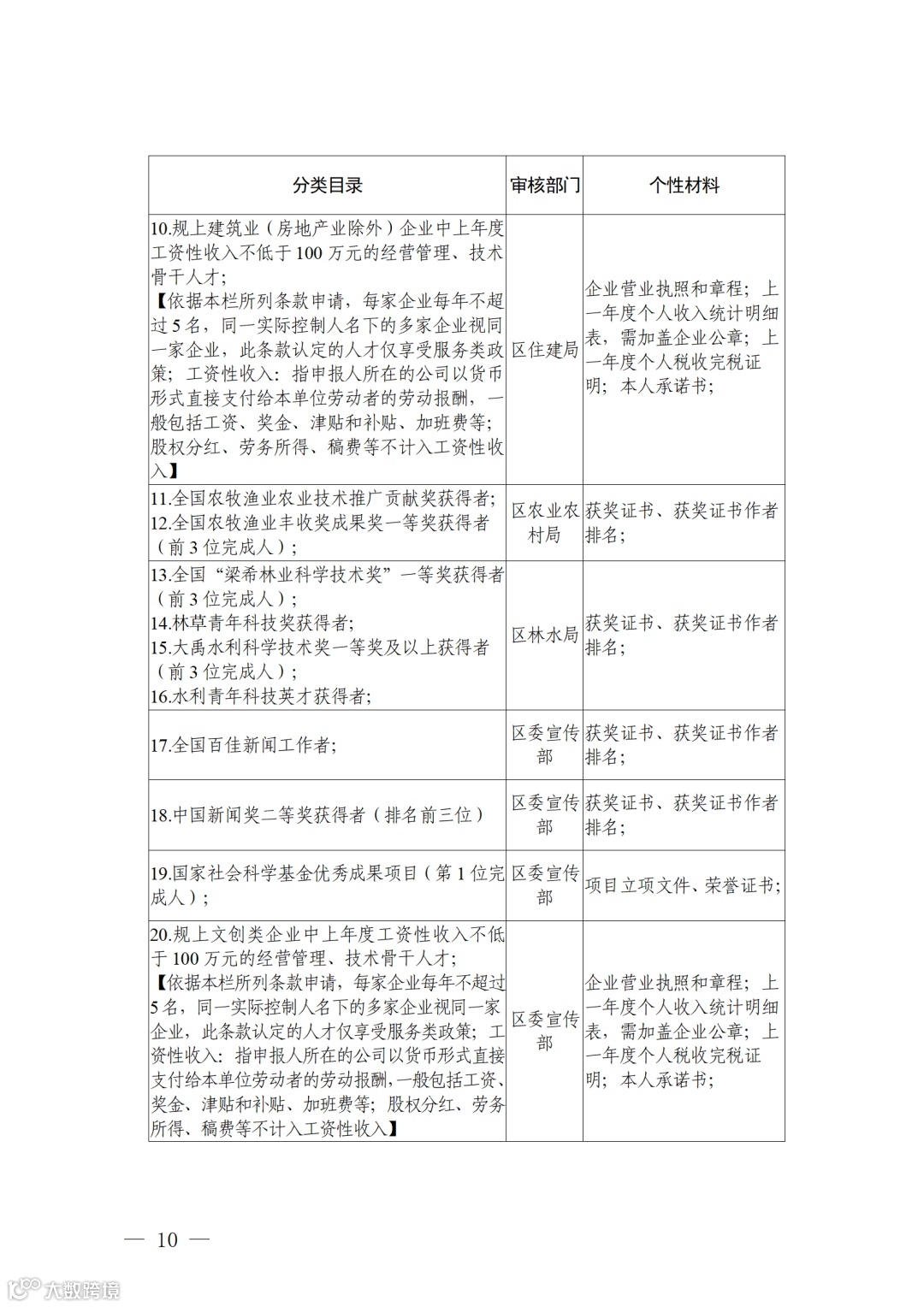
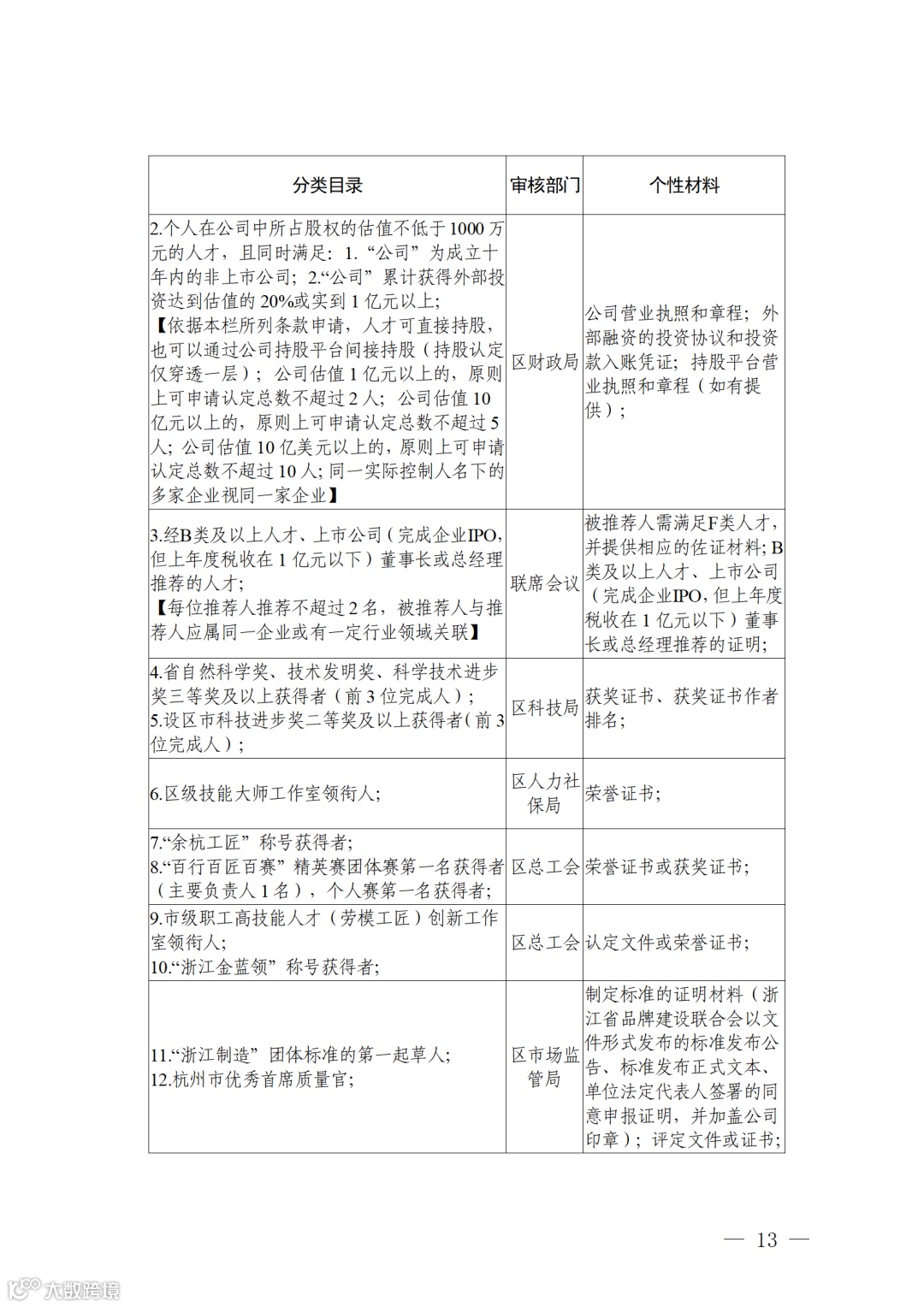
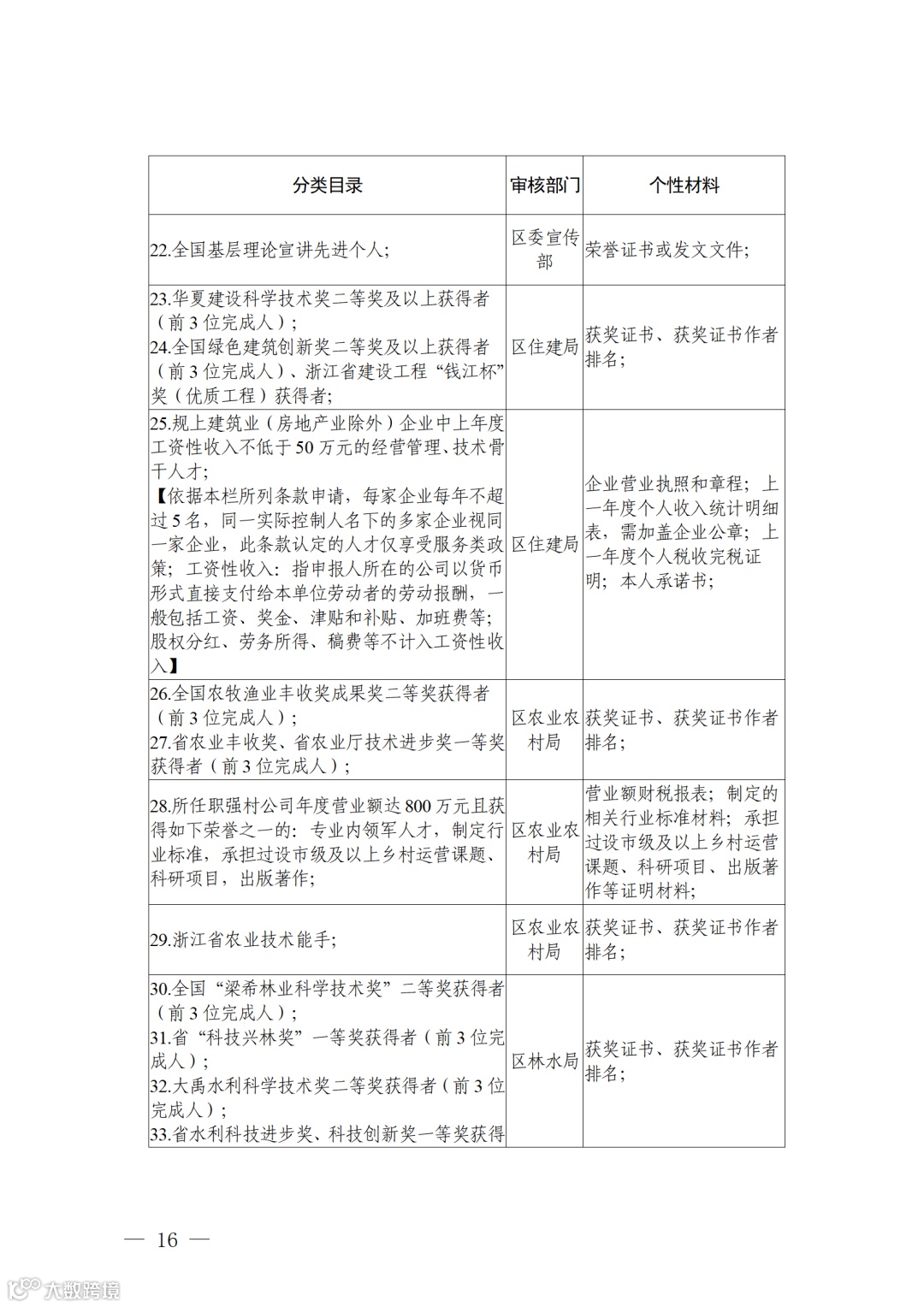
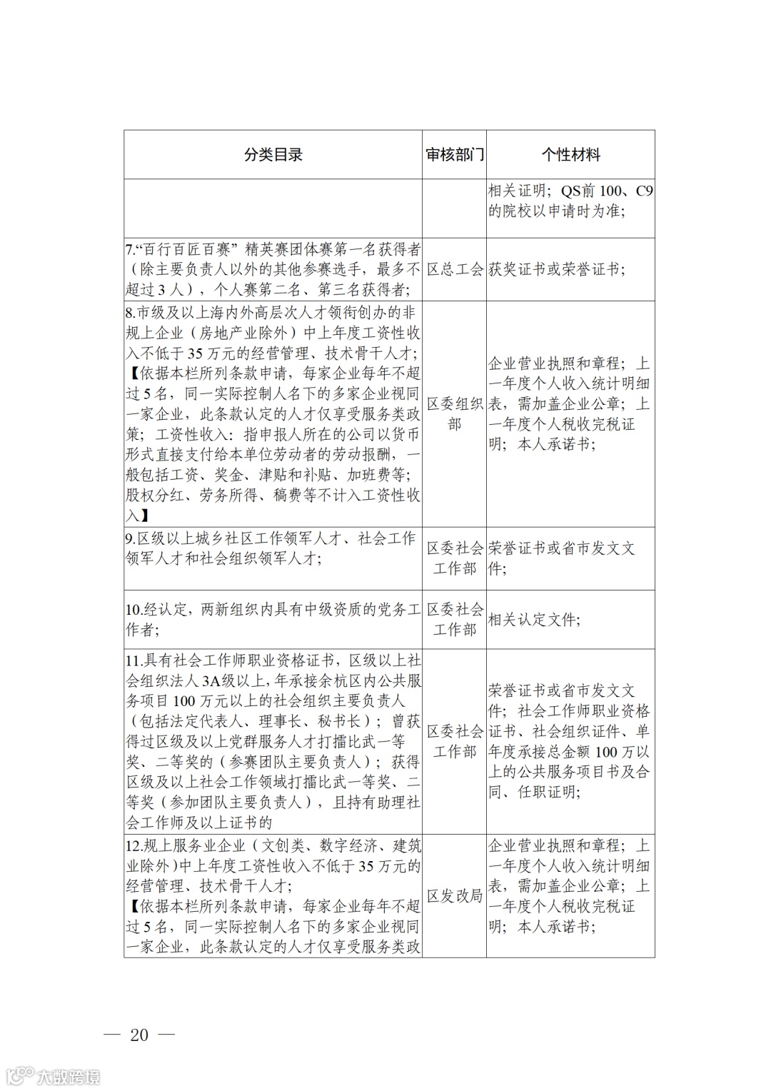
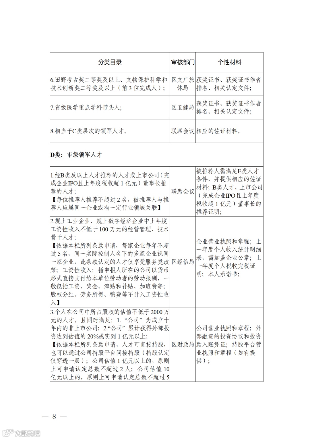
为深入实施人才强区战略,加快推进全域创新策源地建设,创新人才评价方式,鼓励人才创新创业,结合我区实际,对《杭州市余杭区高层次人才分类认定办法》进行了部分条目优化,2026年1月1日起开始实施,目录如下。


申报通道:请登录余杭人力资源服务系统(https://yhrlzyfww.hrss.hzyuhang.cn:11446/)进行申报


【声明】内容源于网络
0
0
智阔科技
智阔科技以“专注客户,用心服务”为核心价值,为企业提供卓越的科技解决方案。我们在企业数字化转型、智慧物联和互联网行业研发方面拥有数十年的丰富经验,并通过优质的应用开发服务帮助企业构建流畅、敏捷的IT应用环境,实现持续创新和业务价值的提升。
内容 509
粉丝 0
智阔科技 智阔科技以“专注客户,用心服务”为核心价值,为企业提供卓越的科技解决方案。我们在企业数字化转型、智慧物联和互联网行业研发方面拥有数十年的丰富经验,并通过优质的应用开发服务帮助企业构建流畅、敏捷的IT应用环境,实现持续创新和业务价值的提升。
总阅读9
粉丝0
内容509