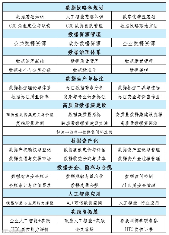
本课程聚焦首席数据官与高质量数据集建设核心岗位,系统讲解数据战略规划、数据资源管理与治理体系建设,涵盖数据标注理论、工具与流程、高质量数据集建设方法及质量评测,数据安全与合规管理、数据资产化与流通,以及人工智能在产业与治理中的应用,辅以企业和政府实践案例、上机操作、能力评价与论文答辩,帮助学员掌握数据治理、标注、高质量数据集建设及AI应用的全流程能力,实现数据驱动决策、价值挖掘与创新落地。
完成本研修班并通过评价测试的学员,将获得工业和信息化部人才交流中心颁发的数据管理工程师(高级)或数据治理工程师(高级)或首席数据官(高级)能力评价证书。研修班同期,将举办数据发展研讨会。
学习时间:2026年1月10日-12日;
学习地点:北京经开区数据标注基地(以通知为准);
测试时间:2026年1月12日下午;
测试地点:北京经开区数据标注基地。
首席数据官(CDO)及数据管理高管。企业或政府机构中负责制定数据战略、规划数据治理体系、推动数据资产管理与价值化的高级管理人员;关注数据战略落地、团队管理、数据资产化、数据价值挖掘和人工智能应用。
数据治理与数据管理负责人。企业或机构中负责数据质量管理、数据分类分级、数据标准化、数据建模和运营管理的人员;关注数据标准制定、数据质量监控、治理闭环和安全合规。
数据标注与数据生产核心技术人员。从事数据标注、清洗、处理及高质量数据集建设的技术岗位人员;关注数据标注理论、工具与流程、质量保障、复杂场景标注及保密安全作业。
人工智能与数据应用技术人员。AI开发人员、算法工程师及数据科学家;关注数据集支撑AI训练、AI应用落地、产业和治理场景实践。
希望获得IITC工信人才岗位能力认证的学员。想通过系统学习掌握数据战略、数据治理、数据标注、高质量数据集建设、数据资产化及AI应用,最终获得岗位能力评价。
由数字理政研究院组织工业和信息化部人才交流中心IITC工信人才岗位能力评价授课讲师。将邀请数字理政研究院IITC工信人才首席数据官讲师、中国电子数据产业集团、中国软件评测中心大数据研究测评事业部、国家数据发展研究院、中国信息通信研究院、中国电子技术标准化研究院、中国电子工程设计院、北京数据集团亦庄智能城市研究院等单位专家授课及评价辅导。
本研修班结束后,统一参加工业和信息化部人才交流中心组织的岗位能力评价测试,通过数据管理工程师(高级)或数据治理工程师(高级)或首席数据官(高级)岗位能力评测的学员,可获得工业和信息化部人才交流中心颁发的相应等级《IITC工信人才岗位能力评价证书》,并纳入IITC工信人才数据库。证书可在中心评价系统官网https://pj.miitec.cn/index查询。
本次研修班为确保评测专业性与针对性,每位学员需在 “数据管理工程师(高级)岗位能力评测”、“数据治理工程师(高级)岗位能力评测”及 “首席数据官(高级)岗位能力评测”中,任选其一参与,不支持兼报。
1.请按以下流程办理报名手续:①.填写《报名申请表》发送至edu@digitalelite.cn→②.数字理政审核→③.缴纳费用→④.实名认证→⑤.参加线上或线下学习→⑥评价测试→⑦.取得证书。
2.收款账户信息如下:
名称:北京数字理政规划设计研究院有限公司
开户银行:中国民生银行股份有限公司北京华威支行
银行账户:632537827
特别说明:电汇单上在“用途”栏里填写“AI+姓名或单位名称”,汇款后请将汇款凭证发送给数字菁英评价培训中心,开学时交付学员数电票(专票或普票)。
1.报名电话
①.数字菁英网/数字理政,吴老师,郭老师,肖老师
电话:13366880230(微信同),010-58441538
邮箱:edu@digitalelite.cn
2.监督电话
工业和信息化部人才交流中心,010-68208731
数字菁英评价培训中心是数字菁英网旗下的数字人才服务平台,专注于助力数字中国的广大从业者实现数字职业技能的全面升级,确保数字中国建设者能够始终维持并持续增强自身于职场中的核心竞争力。数字菁英网由北京数字理政规划设计研究院有限公司(以下简称 “数字理政研究院”)创办,聚焦服务数字中国的设计者和建设者,我们视数字菁英为中国数字经济的核心新势力,持续以赋能和联结的能力,推动进步。
数字理政研究院是工业和信息化重点领域人才能力评价的专业服务支撑机构,以数字菁英数据发展大讲堂为依托,深入开展涵盖大数据、人工智能等、数据要素多领域的数据产业高层次专业人才能力评价服务。依托工业和信息化部人才交流中心IITC岗位能力评价体系,数字理政研究院开发了首席数据官、数据治理工程师、数据标注工程师、人工智能训练师、AIGC应用工程师、智能应用开发工程师、智能体工程师等系列高层次人才系列课程,欢迎各相关单位咨询合作及报名培训。
数字理政研究院是全国数据标准化技术委员会(SAC/TC609)数据治理标准工作组成员单位,参与开展数据治理、数据产权、数据合规交易以及数据流通安全保障标准制修订工作,推动相关标准宣传推广及应用实施。数字理政研究院是工业和信息化部人才交流中心的授权合作单位,肩负起推动大数据、人工智能、数据要素等数据产业高层次专业人才相关工作的推广与落地实施的重任。
关于工业和信息化部人才交流中心
工业和信息化部人才交流中心创立于1985年1月,是中央机构编制委员会办公室批准成立、国家事业单位登记管理局登记、工业和信息化部直属的公益二类事业单位,是工业和信息化部从事人才研究、人才培训、人才评价、人才服务、国际合作等方面工作的专业机构。
#人工智能 #首席数据官 #数据标注 #数据治理 #数据集建设 #数据资产化 #数字化转型 #数据安全 #AI应用 #工信人才认证

