
7月29日,省住房城乡建设厅印发了《湖南省住房和城乡建设厅关于做好全省房屋建筑工程施工图BIM审查工作的通知》(湘建设﹝2020﹞111号)(以下简称《通知》),通知规定全省房屋建筑工程施工图BIM审查8月1日起开始实施并启动试点工作,全省建筑甲级勘察设计企业全部纳入BIM审查试点,试点企业须选取本单位房屋建筑工程项目总数的10%及以上申报BIM审查,为下阶段全面推行房屋建筑工程施工图BIM审查积累经验。
《通知》的印发标志湖南省施工图审查由二维审查跨入三维BIM审图时代,将加快促进勘察设计企业掌握应用BIM技术,提升整个勘察设计行业未来发展的核心竞争力。

《通知》的发布是湖南省勘察设计行业一次重大变革,涉及行业重大利益调整,省住房城乡建设厅高度重视高度审慎。《通知》起草阶段,宁艳芳副厅长2次组织建设单位、设计企业及施工图审查机构召开座谈会听取意见,3次组织召开厅长办公会专题讨论专题研究。最终审定前,向社会广泛征求了意见并统一作出公开答复,是省住房城乡建设厅第一个向社会公开征求意见公开答复的规范性文件。
《通知》实施后,省住房城乡建设厅将立即启动BIM审查试点工作,密切跟踪BIM审查试点情况,并及时为试点项目提供BIM审查技术服务。


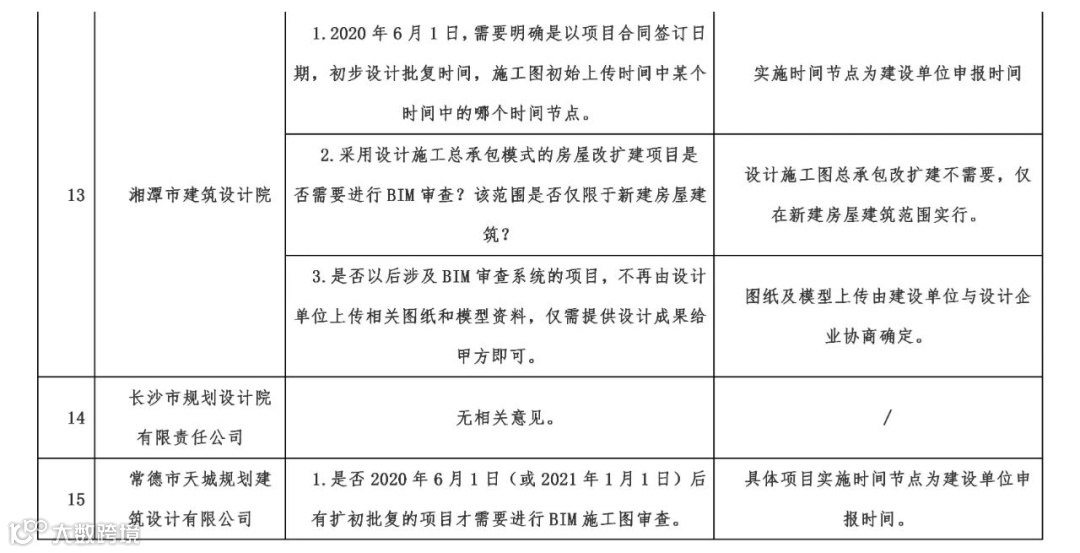
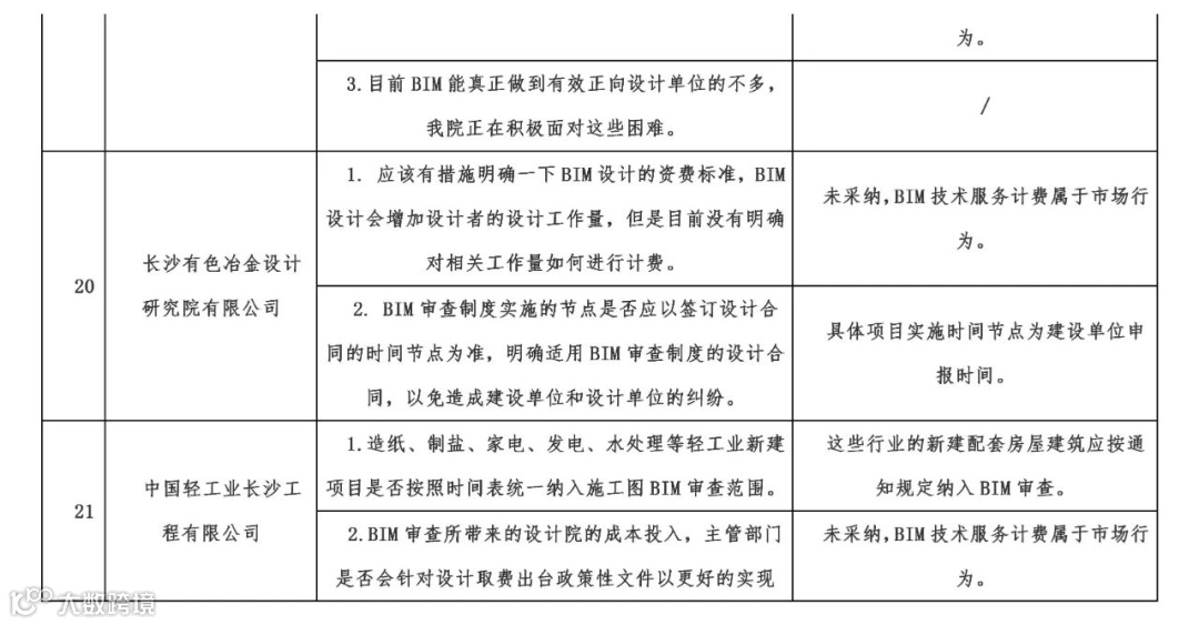
5月29日,湖南省住房和城乡建设厅发布了《湖南省住房和城乡建设厅关于开展全省房屋建筑工程施工图BIM审查工作的通知(试行)(征求意见稿)》反馈意见采纳情况汇总表。
来看看住建厅对各家意见的回复情况




















