点击上方蓝字 关注我们
本文仅供内部学习,切勿商务使用
文中观点和概论版权归原作者所有
智能建造实验室整编,转载标明出处
院士分享内容不分先后,肖像权归其本人所有
正文字数:约2812字
阅读时长:约10分钟
院士说丨院士课题丨院士发布
2022年
前言:
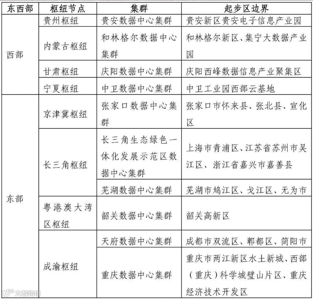
近日,全国一体化大数据中心体系完成总体布局设计,“东数西算”工程正式全面启动。这是中国继“南水北调”“西电东送”“西气东输”等工程之后,启动的又一个大工程。将在京津冀、长三角、粤港澳大湾区、成渝、内蒙古、贵州、甘肃、宁夏启动建设国家算力枢纽节点,并规划了10个国家数据中心集群。
什么是数据中心?简单理解就是专业定制的计算机房,有专业的环境设计,用来集中管理(存储、计算、交换)数据。有专家提出:数字经济的发展有三个要素:大数据、智能算法和算力平台。
早在2021年,“东数西算”的概念已经被提出。本篇推文小编就收集了来自中国工程院,中国科学院的院士等专家们在2021年云天大会上对“东数西算”、数字建设等方面的看法。
数据中心由东向西梯次布局、统筹发展
邬贺铨
中国工程院院士
前中国工程院副院长
“东数西算”建设并不意味着西部要遍地开花,还要发挥集约化的优势,集合要素优势、节约生产成本,这样才能实现高质量的发展。受限于网络长距离传输造成的时延,以及相关配套设施等因素影响,一些对网络要求较高的业务,比如工业互联网、灾害预警、远程医疗、人工智能推理等,可在京津冀、长三角、粤港澳大湾区等东部枢纽布局,枢纽内部要重点推动数据中心从一线城市向周边转移。积累数据资源、提升算力水平、做大做强算力产业,已经成为全球主要国家的战略选择。我国当前数据中心总体上仍处于小而散的粗放建设阶段。大量的数据中心定位不明确。“东数西算”面临算力协调挑战。数据中心核心技术还不能自主可控。数据中心面临绿色低碳发展挑战。
算网时代对电信运营企业是机遇与挑战并存,从现网过渡到全新的算力网络,实现算力运营、建立算力生态、提供算力服务等不仅需要技术创新,还需要在管理体制机制上做更多的探索,这既是电信运营企业转型的必由之路,也是新一代信息基础设施的升级版,将为全社会的数字化、网络化和智能化发展夯实底座,打通经济社会发展的信息“大动脉”
统筹东西部资源
提升跨超算中心协同研发能力
郑纬民
中国工程院院士
清华大学计算机科学与技术系教授、博士生导师
高性能计算研究所所长
东部的土地资源和电力资源相对比较有限,数据库集中在东部比较耗电,例如100PFlops(每秒浮点运算次数)的计算中心一年在东部大概电费就花费五六千万元人民币。所以需要把云计算和大数据产业融入新发展格局,集中力量推动全国一体化算力网络国家枢纽节点建设,承接东部云服务产业转移,服务国家“东数西算”战略。今后,超级计算系统对国民经济、国防将越来越重要,比如地震模拟、大气模拟和量子模拟,包括新冠疫情的问题,这种层级的数据将来可能会把贵州、内蒙古、甘肃等西部地区的计算机器通过光纤电缆连接起来后进行计算。
数据计算算力的发展
要从硬件的角度思考
陈仙辉
中国科学院院士
中国科学技术大学物理系
教授
数据是我们的优势,如何利用我们的数据来产生数字经济,布局除了数据如何从东部传到西部,在背后计算算力的发展,要从硬件的角度思考,要未雨绸缪。
中国数据格局发展需借助人工智能
李松军
联合国科学院院士
俄罗斯自然科学院院士
乌克兰国家工程院院士
江苏大学高分子材料研究院院长
新型的互联网交换中心和国家的大数据一体化中心已经全面铺开,现在全国已经形成了杭州、上海、深圳和中卫四个城市双中心建设的格局。未来中国的数据格局要借助人工智能,促进深度挖掘,促进高质量发展。
数据挖掘与分析与城市脉动分析
是智慧城市建设的核心新价值
池天河
博士生导师
中国科学院遥感应用研究所研究员
面向场景的数据挖掘和面向主题的城市的脉动分析,这是智慧城市建设当中的重中之重,也是城市里的核心新价值,只要把握好应用需求,在建设数据基础设施和应用基础上,把应用基础构建好,这样来促进各个部门的信息共享,“东数西算”就会起到核心的促进作用。
“东数西算”
“西算”:利用自然条件,更加平衡发
贵州枢纽:自然条件优越,大力打造数据中心
早在2014年,贵州精准把握产业发展大势,发展大数据产业,赶上数字经济大潮。在得天独厚的自然优势和政策优势的引导下,贵州建设了我国的大数据中心(灾备),众多科技企业的大数据项目也纷纷落户贵州,包括苹果、英特尔、微软等世界知名企业和华为、阿里巴巴、百度、腾讯等我国大数据互联网企业。所谓数据中心,是全球协作的特定设备网络,用来在网络基础设施上传递、加速、展示、计算、存储数据信息。科技企业的数据中心建设面临3大挑战:冷却、电力和安全。贵州得天独厚的水文气候和地质山体,发展数字经济简直可遇不可求,对于贵州来说,这3大挑战立即变成了3大优势。
内蒙古枢纽:利用清洁能源,发展绿色数字经济
“东数西算”可以解决东部地区能耗指标紧张、电力成本高、大规模数据中心开发空间受限等问题,同时,可有效利用西部清洁能源、可利用荒地、可再生资源等,实现节能减排。内蒙古枢纽规划设立和林格尔数据中心集群成立,将发挥与京津冀毗邻的区位优势,为京津冀高实时性算力需求提供支援,为长三角等区域非实时算力提供保障。
宁夏枢纽:一集群三基地一数谷
宁夏编制了《全国一体化算力网络国家枢纽节点(宁夏)建设方案》,提出打造“一集群三基地一数谷”的总体定位,即“全国一流绿色数据中心集群”、国家“东数西算”示范基地、网络安全暨信息技术创新开发基地、国家级数据供应链培育基地、西部数谷。积极推进国家(中卫)数据中心集群建设,目前,国家(中卫)数据中心集群已建成亚马逊、美利云、中国移动、中国联通、天云网络、创客超算6个超大型数据中心,在建中国电信、中国广电、炫我科技、爱特云翔4个数据中心;建成数据中心机房总面积达25万平方米,安装机架超过3万个,服务器装机能力达到60万台,上线服务器近40万台,累计完成投资85亿元;引进了美团、奇虎360、欢聚集团等200多家互联网企业,国家电子政务云、亚马逊公有云、超算云等上线运营,百度、阿里等20家企业CDN节点投入运营。
甘肃枢纽:绿色云数据中心集群
2020年年底,甘肃省政府办公厅印发了《关于支持丝绸之路信息港建设的意见》(简称《意见》)。《意见》明确提出,甘肃省将统筹在兰州、金昌、酒泉、庆阳、兰州新区等地部署支持甘肃服务全国的云计算、大数据中心布局,建设物理分散、逻辑统一的信息港绿色云数据中心集群。2021年甘肃碳汇大数据中心投资建设总占地规划2641平方米,项目总投资2.5亿元。是在碳中和“3060”倡议下,构建统一的碳中和数据资源体系,建设服务于全省的碳中和大数据云平台和数据共享开放平台。同时作为灾备中心,将为碳汇数据信息系统提供科学、安全、高效的保护。
“东数西算”未来发展期望
将聚焦提升算力枢纽的影响力和集聚力,牵引带动全国算力一体化协同发展。包括打造一批“东数西算”示范线路,提高网络传输质量;强化能源布局联动;支持数据中心进行节能减碳、可再生能源供电、云网融合、数据安全流通等创新融合;加快完善数据中心产业生态体系等。
要坚决避免数据中心盲目发展,在当前起步阶段,8个算力枢纽内规划设立10个国家数据中心集群,划定物理边界,明确绿色节能、上架率等发展目标。比如,集群内数据中心的平均上架率至少要达到65%以上,可再生能源使用率要有显著提升。未来将结合发展情况,不断优化完善布局,适时扩大集群边界或增加集群,论证新设算力枢纽,实现统筹有序、健康发展。
更多智能建造
关注智能建造实验室
微信号|WLCM2ICI
长按识别二维码
如需新媒体合作,可加微信
联系方式 18021080742
我知道你 在看 哦~~喜欢就 点赞 吧~

