点击蓝字,关注我们
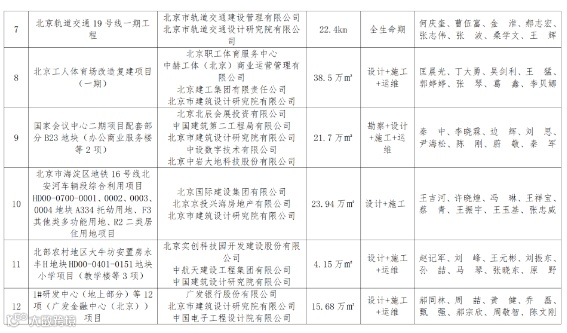
根据《北京市住房和城乡建设委员会关于加强北京市建筑信息模型(BIM)应用示范工程验收管理工作的通知》(京建发〔2019〕163号)要求,我委组织专家对“北京地铁17号线工程土建施工05合同段”等14个项目进行了验收,现将通过验收的项目予以公示,公示期为7日,自2023年11月28日至2023年12月4日止。在公示期内,任何单位和个人如对公示的项目有异议,均可提出书面意见,并提供必要的证明材料。单位意见须加盖公章,个人意见须署明真实姓名、身份证号和联系电话。
北京市住房和城乡建设委员会
2023年11月24日
(联系人:强翰霖,联系电话:010-55598076)
来源:北京市住房和城乡建设委员会
智能建造实验室
最新政策 | 行业热点 | 前沿资讯
精选论文 | 案例分享 | 媒体报道
合作联系|17739087628

