江苏省住建厅开展2024年第一批智慧工地项目数据动态验证
智能建造实验室
各设区市住房城乡建设局(建委):
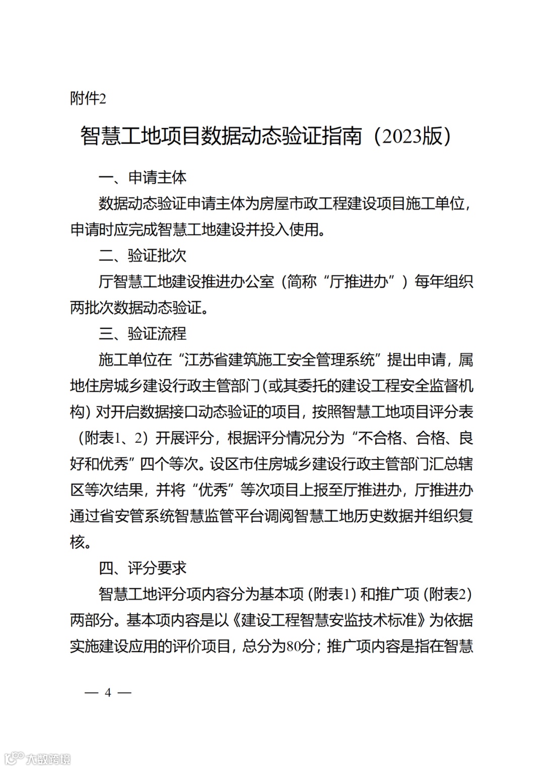
为持续推动全省智慧工地建设高质量发展,根据省住房和城乡建设厅《关于进一步推进全省智慧工地建设的通知》(苏建质安〔2022〕129号),厅智慧工地建设推进办公室(简称“厅推进办”)将组织开展2024年第一批智慧工地项目数据动态验证工作,现将有关事项通知如下:
2023年12月31日前完成智慧工地建设并投入应用的房屋建筑与市政基础设施项目。
智慧工地项目应于3月20日前通过“江苏省建筑施工安全管理系统”(简称“省安管系统”)提交验证申请,属地建设行政主管部门(或其委托的建设工程安全监督机构)对提交申请的项目开展数据动态验证,并在省安管系统中录入评分上报。设区市建设行政主管部门汇总验证结果,将“优秀”等次项目于4月10日前上报(附件1),并在省安管系统中推荐上报。厅推进办对上报项目组织验证复核,并公布“优秀”等次项目,其他等次项目由设区市住房城乡建设行政主管部门公布验证结果。
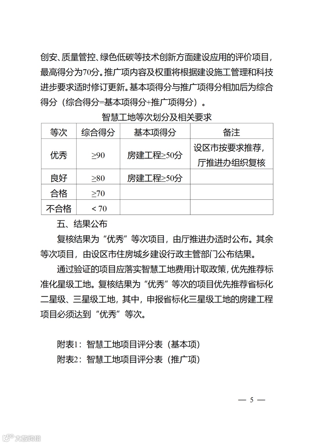
厅推进办将于4月下旬组织专家开展验证复核工作,复核依据《智慧工地项目数据动态验证指南(2023版)》及附表要求,对照“省安管系统”中各智慧工地项目实施情况采取线上打分方式进行。
为确保数据动态验证结果准确,验证期间各级智慧工地监管平台、项目端平台权属单位和技术服务单位要加强运维管理,确保智慧工地项目设备在线、平台稳定、数据真实,智慧工地监管平台与项目平台数据有效联通。
联系人:白玉贵 025-51868779,丁侦原 025-51868613。
1. 2024年第一批智慧工地数据动态验证“优秀”等次项目表
江苏省住房和城乡建设厅
2024年3月8日
附件如下:















最新政策 | 行业热点 | 前沿资讯
精选论文 | 案例分享 | 媒体报道
合作联系|13916950301
智能建造实验室
发布有关智能建造最新研究、政策、资讯和动态。
智能建造实验室
发布有关智能建造最新研究、政策、资讯和动态。