搜索
首页
大数快讯
大数活动
服务超市
文章专题
出海平台
流量密码
出海蓝图
产业赛道
物流仓储
跨境支付
选品策略
实操手册
报告
跨企查
百科
导航
知识体系
工具箱
更多
找货源
跨境招聘
DeepSeek
首页
>
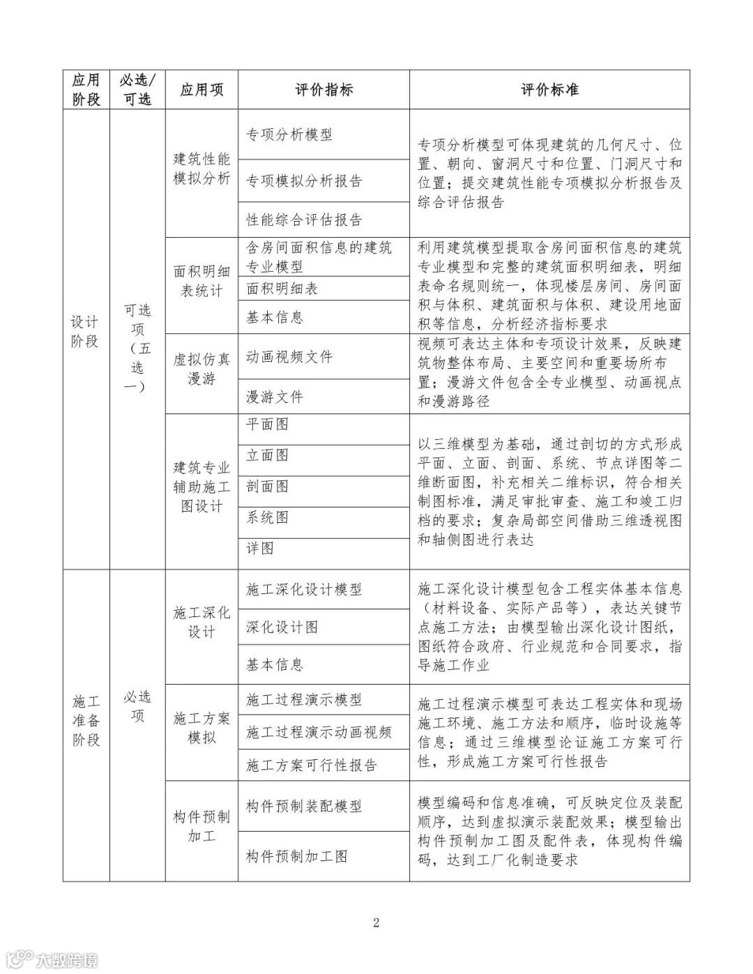
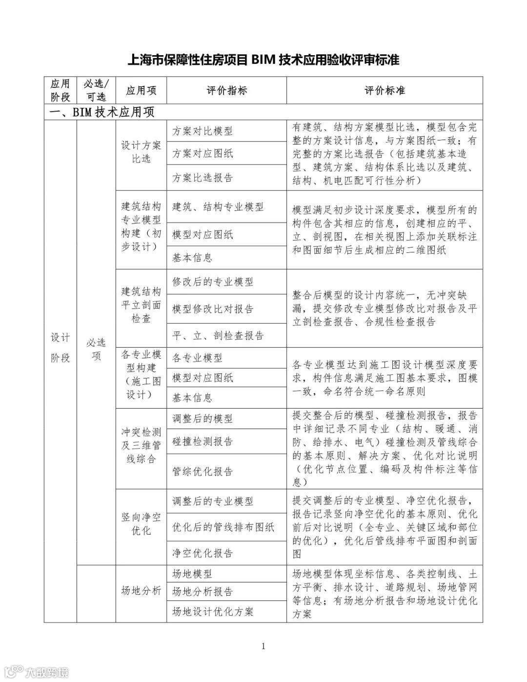
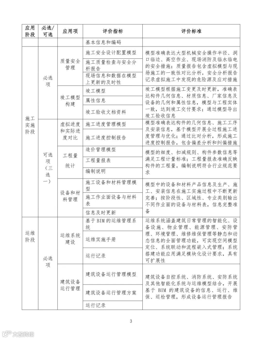
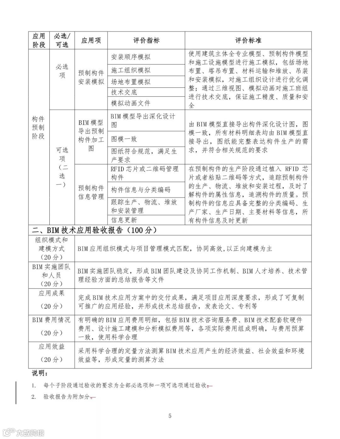
上海市保障性住房项目BIM技术应用验收评审标准
>
0
0
上海市保障性住房项目BIM技术应用验收评审标准
BLM Digital
2018-09-19
2
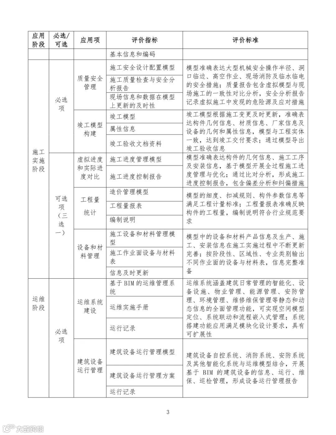
导读:沪建建管〔2018〕299号
沪建建管〔2018〕299号
【声明】内容源于网络
0
0
BLM Digital
我们是建筑数字化的专业服务商。我们将建筑信息模型BIM提升为BLM,通过建筑全生命周期的管理,为业主实现建筑的健康和资产的保值增值。上海禹创工程顾问有限公司:提供BIM全过程咨询服务。筑盟(上海)数字科技有限公司:提供建筑数字化运营服务。
内容
214
粉丝
0
关注
在线咨询
BLM Digital
我们是建筑数字化的专业服务商。我们将建筑信息模型BIM提升为BLM,通过建筑全生命周期的管理,为业主实现建筑的健康和资产的保值增值。上海禹创工程顾问有限公司:提供BIM全过程咨询服务。筑盟(上海)数字科技有限公司:提供建筑数字化运营服务。
总阅读
80
粉丝
0
内容
214
在线咨询
关注