此次发文主要内容
工信厅联通装函〔2025〕212号
各省、自治区、直辖市及新疆生产建设兵团工业和信息化主管部门、民政厅(局):
为深入贯彻积极应对人口老龄化国家战略,落实《中共中央 国务院关于深化养老服务改革发展的意见》、2025年《政府工作报告》、《“十四五”机器人产业发展规划》、《“机器人+”应用行动实施方案》,加快推动机器人赋能智慧养老发展,工业和信息化部、民政部联合开展智能养老服务机器人结对攻关与场景应用试点工作,试点期为2025—2027年。有关事项通知如下:
一、总体要求
坚持“政府引导、需求牵引、分步实施、持续迭代”的原则,重点聚焦提升老年人生活质量、缓解家庭养老照护压力、弥补机构和社区养老服务人力缺口、促进完善养老服务体系,分阶段实施一批智能养老服务机器人攻关和应用试点项目,促进研用双方结对开展攻关,推动产品在家庭、社区和养老机构等场景中应用验证和迭代升级,形成一批能够满足多层次、多样化养老服务需求的机器人产品,持续建立和完善标准规范及评价体系,加快推动机器人赋能智慧养老服务和银发经济发展。
二、试点内容
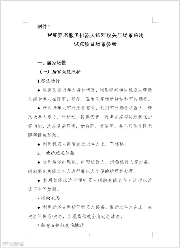
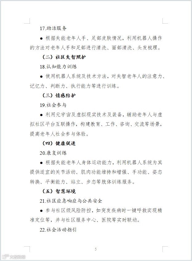
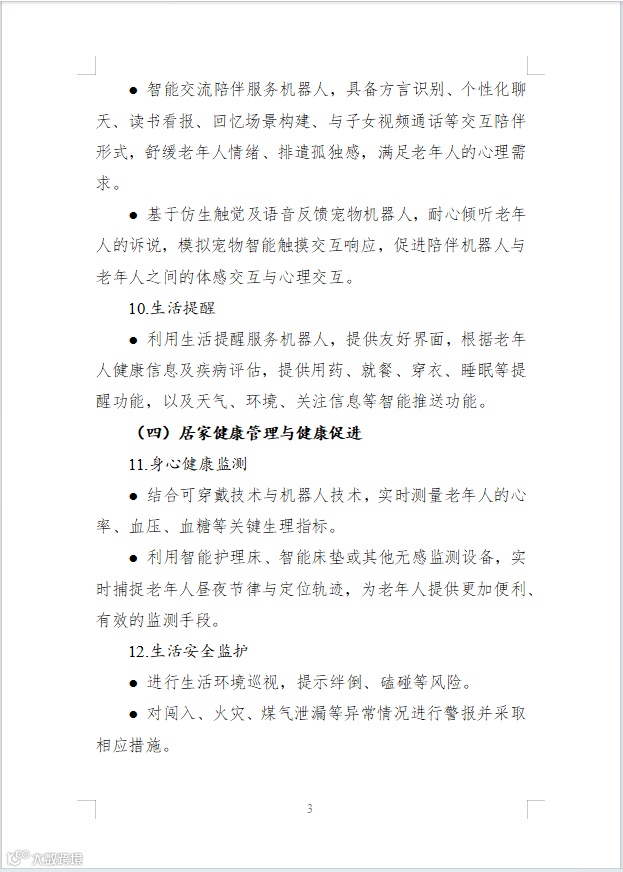
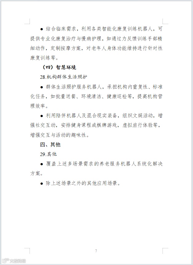
(一)开展结对攻关。面向居家、社区、机构三类养老服务形态,围绕失能失智照护、情感陪护、健康促进、智慧环境、日常生活辅助等应用场景(见附件1),以用户实际场景中的需求痛点问题为导向,针对现有产品或解决方案短板开展研用结对攻关,逐步提升产品的安全性、可靠性、易用性和服务能力。
(二)开展场景应用验证。在家庭、社区和养老机构等场景中试点应用,在应用验证过程中完成产品迭代升级,应用验证周期不少于6个月。居家养老服务机器人产品需完成不少于200户家庭应用验证,部署不少于200台套;社区和机构类养老服务机器人产品需完成不少于20个社区或20家养老机构应用验证,部署不少于20台套。
(三)完善标准及评价体系。鼓励产品研制单位和应用试点单位联合开展智能养老服务机器人标准研究,聚焦场景需求和应用安全研制智能养老服务机器人产品和服务标准规范,聚焦安全性、可靠性、适老化、经济性等研制智能养老服务机器人产品评价标准。引导行业紧扣老年人的生理心理特点及服务需求,进行智能养老服务机器人产品的设计开发,提升产品适老化、智能化和安全可靠水平。
三、申报条件
智能养老服务机器人结对攻关与场景应用试点以联合体形式自愿申报,申报单位应符合以下条件:
(一)在中华人民共和国境内注册,从事相关领域生产经营和养老服务的独立法人单位,3年内无不良信用记录,无较大及以上安全、环保等事故,无违法违规行为及影响恶劣的社会事件。鼓励机器人企业、养老辅具企业,高校,科研院所与第三方养老服务机构等用户单位组成联合体共同申报。
(二)申报单位作为牵头单位,只可申报1个试点项目;作为参与单位,可申报不超过3个试点项目。
(三)申报单位应具有相关场景的产品或解决方案,能够聚焦解决养老服务领域难点痛点问题,具备机器人、养老辅具批量化生产和规模化推广的能力。申报单位应具有紧密的合作机制、完善的人才团队、较强的技术基础等。
(四)申报单位须确保产品设计充分考虑功能失效、电气故障、机械结构缺陷、人机交互缺陷、电池安全、数据隐私安全等风险,按相关领域产品强制性检测认证要求完成测试并取得相应证书。应用试点过程中,申报单位应具备相关风险防控、隐患排查、应急处置等事前、事中、事后全流程保障能力,须配备运行安全保障人员,定期开展培训、考核,及时上报安全事件原因及隐患消除对策,应用验证期间编写试点双月度报告以存档备查。
(五)申报单位需承诺在指定期限内完成相应的结对攻关与场景应用试点任务,并愿意配合开展现场调研和后续宣传推广工作。
(六)项目预期成果的关键技术指标应处于国际先进或国内领先水平,且无知识产权纠纷。
四、组织实施
(一)项目申报
申报单位参照《智能养老服务机器人结对攻关与场景应用试点项目申报书(编写提纲)》(以下简称申报书,附件2)编写。申报单位对申报内容真实性负责,并确保申报材料不涉及国家秘密、商业秘密。
(二)组织推荐
1.推荐单位为各省、自治区、直辖市及新疆生产建设兵团工业和信息化主管部门、民政厅(局)。由推荐单位组织开展本地区结对攻关与场景应用试点项目推荐工作,中央企业通过所在省(自治区、直辖市)的推荐单位推荐。推荐工作应遵循政府引导、申报单位自愿原则。
2.各推荐单位应结合工作实际,严格把关。通过专家论证和调研比较,完成申报材料审核,按优先顺序填写《智能养老服务机器人结对攻关与场景应用试点项目推荐汇总表》(以下简称推荐汇总表,附件3),并于2025年7月10日前,将盖章的申报书、推荐汇总表纸质材料(一式两份)报送工业和信息化部装备工业一司(北京市西城区西长安街13号),扫描电子版(PDF)同步分别报送工业和信息化部装备工业一司(电子邮箱:zhaofengjie@miit.gov.cn)和民政部养老服务司(电子邮箱:cujinyanglaofuwu@163.com)。
(三)项目遴选
工业和信息化部装备工业一司、民政部养老服务司联合组建专家组,对试点项目申报情况进行综合评估和遴选,研究确定结对攻关与场景应用试点入围名单。
(四)开展试点
试点单位需在入围名单确定之日起2年内完成结对攻关与场景应用试点任务。工业和信息化部装备工业一司、民政部养老服务司在试点任务到期后组织专家通过审核材料、技术评测、实地抽查等方式开展试点项目实施情况评估。
(五)成果推广与政策支持
1.开展宣传推广。试点项目成果将通过工业和信息化部、民政部网站,以及“机器人+”供需对接与应用推广公共服务平台、全国养老服务信息平台等渠道进行展示推广,并在后续供需对接活动中进行重点宣传与推介。
2.强化政策保障。工业和信息化部、民政部将统筹利用相关政策和资源,对能够解决需求痛点、具备先进技术水平、具有创新模式和推广经验的典型试点项目予以支持。鼓励各推荐单位结合实际情况,对推荐项目和申报单位在政策、资金、资源配套等方面加大扶持力度。若试点中存在严重安全隐患且未及时整改消除,或者发生安全事故、严重违法事件以及影响恶劣的社会事件,相关主体的试点资格将予以终止。
附件:
2、智能养老服务机器人结对攻关与场景应用试点项目申报书(编写提纲)
工业和信息化部办公厅
民政部办公厅
2025年5月26日
养老服务机器人可以用到哪些场景?一起看
-THE END-
|
点码加关注 |
芭蕉雨林
逻辑|分析|行业|政策|数据|报告|
用思考行走|用兴趣助力


