文/一名规划分析师兼数据分析师
壹
引言
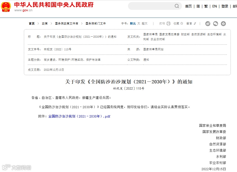
国家发展改革委生态保护修复中央预算内投资申请办法(发改农经规〔2024〕590号)中,有一项,叫做重点区域生态保护与修复(见下图标红框),这一项,年资金下拨量达到144亿,这一项到底是什么?包含哪些内容?
大家熟知的三北防护林工程、治沙行动、环塔锁边行动,和这个有关系吗?
三北防护林工程:
治沙行动:
环塔锁边行动:
以上这些,都是重点区域生态保护与修复工程的内容。
贰
重点区域生态保护与修复工程包含的内容
1、青藏高原生态屏障区生态保护和修复重大工程
2、黄河重点生态区(含黄土高原生态屏障)生态保护和修复重大工程
3、长江重点生态区(含川滇生态屏障)生态保护和修复重大工程
4、东北森林带生态保护和修复重大工程
5、北方防沙带生态保护和修复重大工程
6、南方丘陵山地带生态保护和修复重大工程
7、海岸带生态保护和修复重大工程
8、自然保护地建设及野生动植物保护重大工程
9、生态保护和修复支撑体系重大工程
10、三北防护林建设工程
三
三北区域重大工程
一、黄河重点生态区(含黄土高原生态屏障)生态保护和修复重大工程
黄河重点生态区是国家"三区四带"生态安全战略格局的关键组成部分 ,涵盖青海、甘肃、宁夏、内蒙古、陕西、山西、河南、山东等8省区 。该区域属干旱半干旱大陆性和湿润半湿润季风气候,地貌以山地、丘陵、平原为主 ,黄土和第四系冲洪积物广泛分布导致生态基质不稳定 。
国家自然资源部 发展改革委 水利部 林业和草原局联合印发《黄河重点生态区(含黄土高原生态屏障)生态保护和修复重大工程建设规划(2021-2035年)》(以下简称《规划》)。
1、修复目标:黄河重点生态区山水林田湖草沙一体化保护修复为主线,以筑牢黄河生态安全屏障、提升黄河重点生态区生态系统质量和稳定性,治理突出生态问题为目标。
2、上中下游:上游水源涵养能力、中游水土保持能力、下游湿地和生物多样性保护。
3、三大重点功能区:秦岭、黄土高原、黄河三角洲
4、重点任务:部署上游水源涵养林建设、中游淤地坝系工程、下游河口湿地修复等重大任务
5、重大工程
6、治理措施
针对水土流失问题(截至2022年面积达2137万公顷 [7]),采取塬面固沟保塬、坡面退耕还林、沟道治沟造地的分层治理模式 。
针对沙化问题,在毛乌素沙地等重点区域推行"草光互补"光伏治沙技术 ,黄河干流宁夏段实现连续6年Ⅱ类水质。
针对水源涵养林:2023年起建立跨省生态补偿机制,秦岭地区实施水源涵养与生物多样性保护协同项目。
7、工程成效
通过三北防护林体系建设(1978年启动 ),黄土高原植被覆盖率显著提升。内蒙古库布其沙漠治理使流动沙丘减少61% 。
山东黄河三角洲湿地鸟类增至371种 。
规划期内(2021-2035年)拟完成水土流失治理面积7.06万平方公里 ,目标使入黄泥沙量再降20% 。
二、北方防沙带生态保护和修复重大工程
1、印发
国家林业和草原局 国家发展改革委 自然资源部 水利部关于印发《北方防沙带生态保护和修复重大工程建设规划(2021—2035年)》的通知
林规发〔2021〕122号 2021年12月30日
2、包括范围
《规划》实施范围,涉及北京、天津、河北、内蒙古、辽宁、吉林、黑龙江、甘肃、新疆等 9 个省(区、市)181 个县(市、区、旗),以及新疆生产建设兵团(以下简称“兵团”)所属 99 个团,总面积 183 万平方千米。
3、重点区域
北方防沙带是我国防治沙化和荒漠化的核心区,重大生态系统保护和修复的攻坚区,分布有阿尔泰山地森林草原、塔里木河荒漠、呼伦贝尔草原、科尔沁草原、浑善达克沙漠、阴山北麓草原等 6 个国家重点生态功能区。
4、建设目标
到 2025 年,通过推动实施一批重点项目,统筹推进三北防护林体系建设、天然林保护、草原保护修复、防沙治沙、河湖和湿地保护恢复、水土流失综合治理、矿山生态修复等重点任务,完成沙化土地治理 460 万公顷,退化草原治理 270 万公顷,营造林 220万公顷,水土流失治理 450 万公顷。
到 2035 年,各项重点工程全面实施,完成沙化土地治理 1380万公顷,退化草原治理 740 万公顷,营造林 610 万公顷,水土流失治理 1120 万公顷。
5、重点项目
(1)京津冀协同区
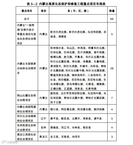
(2)内蒙古高原生态保护和修复工程
(3)河西走廊生态保护和修复工程
(4)塔里木河流域生态修复工程
(5)天山和阿尔泰山森林草原
(6)北方防沙带矿山生态修复工程
三、三北防护林建设工程
三北防护林工程(Three-North Shelterbelt Forest Program) [24],是指在中国三北地区(西北、华北和东北)建设的大型人工林业生态工程。中国政府为改善生态环境,于1978年决定把这项工程列为国家经济建设的重要项目。工程规划期限为70年,分七期工程进行,已经启动第六期工程建设。
目前是第六期。
1、建设范围
包括陕西、甘肃、宁夏、青海、新疆、山西、河北、北京、天津、内蒙古、辽宁、吉林、黑龙江13个省(自治区、直辖市)的551个县(旗、市、区)。工程建设总面积406.9万平方公里,占全国陆地总面积的42.4%。
2、布局
将三北工程建设地区划分为东北西部、蒙新、黄土高原、华北北部4个防护林体系建设地区(一级区),22个区域性防护林体系区(二级区),59个防护林类型区(三级区,亦即省级区)。
东北西部地区:
包括黑龙江、吉林二省和辽宁北部、内蒙古东部,土地总面积5530.1万公顷,占三北地区总面积的13.6%。以建设农田防护林为基本框架
蒙新地区:
包括新疆和内蒙古西部、甘肃西部、青海西北部、宁夏北部、陕西长城沿线以北、河北坝上部分,土地总面积29985.4万公顷,占三北地区总面积的73.7%。采取造封飞相结合的措施,建设以防风固沙林为主的综合性防护林体系。
黄土高原地区:
包括山西省西部和陕西长城沿线以南渭河以北、内蒙古阴山南部、甘肃中东部、青海东部、宁夏南部,土地总面积3670.7万公顷,占三北地区总面积的9%。采取生物措施与工程措施相结合,坚持山、水、林、田、路综合治理,建设以水土保持林为主、农林牧协调发展的生态经济型防护林体系。
华北北部地区:
包括北京、天津两市和河北北部、辽宁西部,土地总面积1504.8万公顷,占三北地区总面积的3.7%。通过造林、育林,尽快扩大和恢复林草植被,建设以防风固沙林和水源涵养林为主的防护林体系。
3、建设内容与规模
三北工程规划造林3508.3万公顷(包括林带、林网折算面积),其中人工造林2637.1万公顷,占总任务的75.1%;飞播造林111.4万公顷,占3.2%;封山封沙育林759.8万公顷,占21.7%。四旁植树52.4亿株。
4、内蒙六期工程
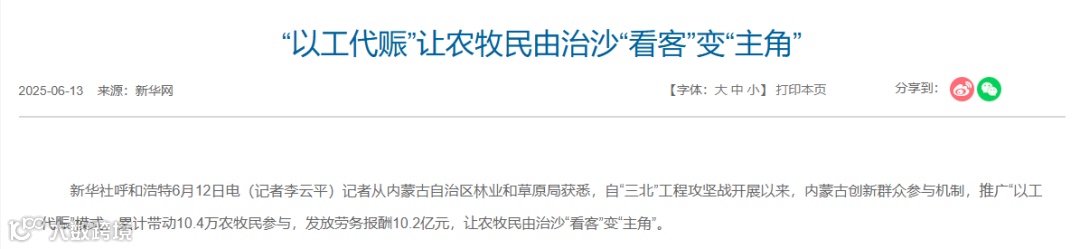
2025年,已争取并落实超长期特别国债资金52.16亿元,持续助力“三北”六期工程建设,助力完成防沙治沙2000万亩以上的年度任务目标。
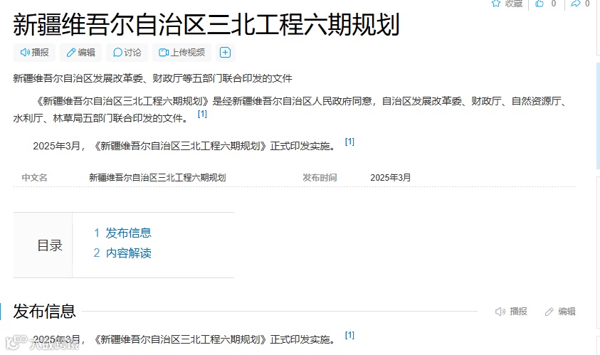
5、新疆六期工程
《规划》提出,2021—2030年,新疆“三北”六期工程建设总任务7245.9万亩,其中生态治理任务1643.7万亩,成果巩固任务5602.2万亩。到2030年,塔克拉玛干沙漠边缘阻击战取得决定性胜利,天山、阿尔泰山、准噶尔盆地等区域天然林草植被封育封禁保护取得显著成效。
6、甘肃六期工程
7、其也省六期工程(不展开)
四
为什么林草口的资金突然这么多了
“十四五”时期,我国大规模城化市告一个段落,加上maoyi战,乡村区域返乡人口增多,在地就业成为大问题。
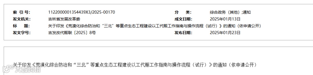
乡村区域的以工代赈成为解决边疆和后进地区就业的一大途径。基于此,林草口资金有了大量增加。
十五五将会延续这一趋势,林草口资金将会继续增加。
(完)
需要全文规划的,请联系加群。群号在评论区。
-THE END-
|
点码加关注 |
芭蕉雨林
逻辑|分析|行业|政策|数据|报告|
用思考行走|用兴趣助力




