点击上方蓝字
关注我们
每-周-资-讯
8.5-8.11
本周汇总
01 国家发改委等三部门印发《加快构建新型电力系统行动方案(2024-2027)》;
02 浙江省牵头拟定的虚拟电厂首批国家标准正式发布;
03 山东省发布加快新型储能产业高质量发展指导意见,因地制宜推动用户侧储能发展;
04 7月浙江储能项目分析及全国储能招投标分析;
05光伏及储能系统/EPC价格等供了解。
详见如下:
8月6日,国家发改委等三部门印发《加快构建新型电力系统行动方案(2024—2027年)》。方案指出,在2024-2027年重点开展9项专项行动,推进新型电力系统建设取得实效。
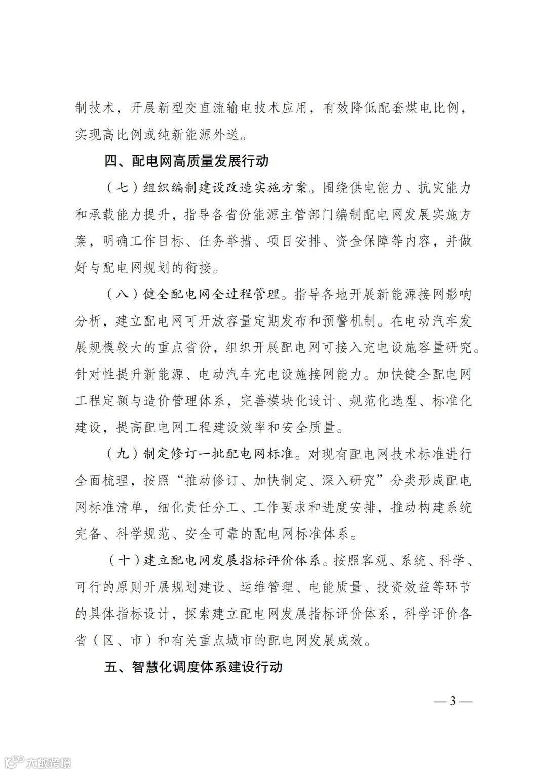
智慧化调度体系建设行动
创新新型有源配电网调度模式。重点在分布式新能源、用户侧储能、电动汽车充电设施等新型主体发展较快的地区,探索应用主配微网协同的新型有源配电网调度模式,鼓励其他地区因地制宜同步开展探索。通过完善市、县级电力调度机制,强化分布式资源管控能力,提升配电网层面就地平衡能力和对主网的主动支撑能力。
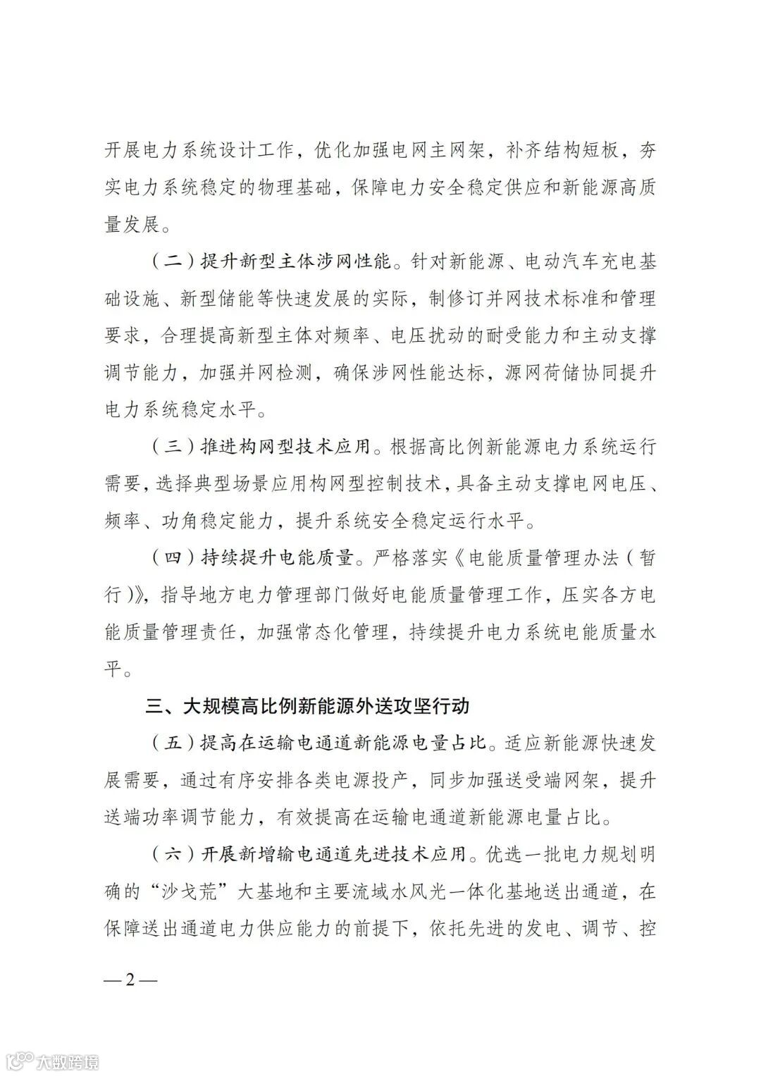
新能源系统友好性能提升行动
打造一批系统友好型新能源电站。整合源储资源、优化调度机制、完善市场规则,提升典型场景下风电、光伏电站的系统友好性能。改造升级一批已配置新型储能但未有效利用的新能源电站,建设一批提升电力供应保障能力的系统友好型新能源电站, 提高可靠出力水平,新能源置信出力提升至 10%以上。
电力系统调节能力优化行动
建设一批共享储能电站。在用好常规调节措施的基础上,聚焦新型储能优化系统调节能力。针对部分地区短期内新能源快速发展、系统调节需求快速提升的实际,科学开展调节能力需求分析,在确保安全的前提下,布局一批共享储能电站,同步完善调用和市场化运行机制,提升系统层面的电力保供和新能源消纳能力。
左滑
8月8日,国家发展改革委、市场监管总局和生态环境部联合发布:关于进一步强化碳达峰碳中和标准计量体系建设行动方案(2024-2025年)的通知。
为贯彻落实党中央、国务院关于碳达峰碳中和的重大战略决策,有效支撑我国碳排放双控和碳定价政策体系建设,2024年,发布70项碳核算、碳足迹、碳减排、能效能耗、碳捕集利用与封存等国家标准,基本实现重点行业企业碳排放核算标准全覆盖。2025年底前,研制20项计量标准和标准物质,开展25项关键计量技术研究,制定50项“双碳”领域国家计量技术规范
【详见国家发展和改革委员会官网】
浙江省内政策
1、7月24日,浙江省调牵头的虚拟电厂领域首批国家标准《GB/T 44241-2024 虚拟电厂管理规范》正式发布,即将于2025年2月1日起正式实施。
该标准由国网浙江电力牵头起草,国调中心、国网公司营销部、南网总调、中国电科院、南网科研院、国网丽水公司等20家虚拟电厂领域相关领先单位共同参与编制。标准于2022年12月14日正式立项,分别在杭州、北京、广州召开三次重大节点标准编制审查会,先后组织召开线上线下80余次讨论。今年1月9日在国家标准化管理委员会全国标准信息公共服务平台公开广泛征集意见。期间就全国各单位反馈的建设性意见进行多轮专家讨论,5月18日最终修编完成形成报批稿。
【详见公众号:北极星售电网】
01---光伏
1、8月5日,慈溪市人民政府办公室印发2024年慈溪市推进产业高质量发展的政策意见的通知。
通知指出,对通过相关部门验收并于2024年投入发电运行、装机容量0.1MW以上的分布式光伏项目,根据确认的装机容量给予项目投资方不高于0.1元/瓦的一次性补助,单个项目最高不超过10万元。
2、8月7日,义乌市人民政府关于印发《义乌市电网高质量发展三年行动计划(2024—2026年)》的通知。以加快推进电网项目建设,切实优化电网结构,全面提升供电可靠性。
通知提出一系列主要举措,其中强调要深化源网荷储协同,助推能源低碳转型:
统筹推进新能源高质量发展。大力推动新能源开发利用,开展全市光伏、风电等资源摸排,综合考虑资源禀赋、电网消纳等因素,优化调整新能源发展规划和年度建设计划,促进源网协同有序发展。
加快储能电站开发建设。通过提前布局、合理布点、产业带动,引导多类型储能有序发展。推动新能源+储能的发展模式,新增光伏装机原则上按照发电装机容量的10%配置储能设施。积极探索电化学储能、电动汽车参与储能、压缩空气储能、电热冷综合储能等各类新型储能设施发展,探索开展储能电站示范,鼓励新能源电站以自建、租用或购买等形式配置储能。
提升电力系统调节能力。深挖工业生产、商业楼宇和居民生活等领域需求响应资源,探索冷库冷链、数据中心等新兴行业互动能力,试点通信运营商、能源服务商、小微园区等多种负荷聚合方式,不断扩大参与主体、丰富响应模式,增强电网柔性调节能力,打造动态“虚拟电厂”。升级复用负控系统,实现负荷可中断响应,建成日前、小时级、分钟级、秒级等多时间尺度的需求响应资源池,增加电网抗风险能力。
其他地区政策
1、7月29日,山东省能源局发布《关于加快新型储能产业高质量发展的指导意见》,其中指出,到2025年,全省新型储能产业营业收入达到2500亿元。多元发展新型储能产业方面,分别从锂离子电池、钠离子电池、液流电池、压缩空气、飞轮储能等多个技术路线上做出指示。
在拓展新型储能应用场景方面,协调推进电源侧储能发展。积极发展“新能源+储能”,实现储能与新能源发电的深度融合,共同参与电力现货市场,解决风光大基地送出问题。全面推广“火电+储能”,支持在运火电厂合理配置新型储能,建设电化学储能、熔盐储热、飞轮储能、超容混合储能等调峰调频示范项目,提升火电机组电力市场综合竞争力;鼓励利用退役火电机组既有厂址和输变电设施建设新型储能。探索开展“核电+储能”,支持核电配置液流电池等高安全性储能设施,提高核电机组调节能力。
【详见山东省能源局官网】
储能备案数量
再创新高
2024年7月浙江完成储能项目备案445个,投资金额76.72亿元,备案储能规模501.61MW/1051.77 MWh。
浙江储能备案项目完成数量继续增加,今年1-7月份浙江总共完成储能备案2076个,总规模3.407GW/8.781GWh,其工商业储能备案数量居全国前茅。
从备案项目的储能时长来看,据储能备案项目公开的信息得出,储能时长主要集中在2-4小时为主,其中2至4小时的储能项目有252个,占64%;时长2小时的储能项目有96个,占24%;时长在1至2小时的储能项目有41,占11%;4小时储能只有5个。
从投资成本单价来看,浙江储能项目拟投资折算单价多数处在1.4元/Wh~2.5元/Wh的范围内。
详见公众号:储能头条
7月超19GWh储能招投标分析:系统跌破0.5元/Wh
从项目类型看,7月已完成采招工作的7.79GW/19.22GWh储能项目共涉及独立式储能电站、可再生能源储能、用户侧储能、集采框采等不同类型。用户侧项目占总规模的4%,主要集中在江苏、广东等地。
详见公众号:储能与电力市场
市 场 价 格-----
01---光伏
8月5日
根据产业供应链的报价情况来看,硅料、硅片持续维稳,组件价格整体变动不大。
和上周一样,本周终端需求暂时仍未有明显大幅回升的迹象,组件价格回升较有难度,目前判断来看,维持价格稳定较有机会。
--------详见公众号:光伏盒子
02---储能
7月27日-8月2日
储能系统、储能EPC中标项目8个,规模合计2831.05MW/6356.596MWh。
储能EPC项目中标公示6个,装机容量为481.05MW/1156.596MWh。
投标报价区间在0.63元/Wh至1.36元/Wh之间,均价为1.04元/Wh。
储能系统采购项目2个,装机容量为2350M W/5200MWh。
中标价格落在0.487元/Wh至1.01元/Wh之间,均价为0.61元/Wh。
--------详见公众号:储能头条
联系电话: 0574-27919796
网站:www.sunmaxxpower.com
扫一扫关注
晟曼电力

