点击上方蓝字 关注晟曼电力
每-周-资-讯
3.24-3.30
本周汇总
01 国家能源局发布关于开展电网公平开放专项监管工作的通知;
02 北京市通过《可再生能源开发利用条例》,鼓励和支持开展跨区域绿色电力交易;
03 河北发布完善独立储能先行先试电价政策有关事项;
04 四川加快分布式光伏和储能电站建设,最高奖励300万元;
05 2024年储能运营数据及工商业储能市场发展报告发布;
06 光伏及储能系统/EPC价格等供了解。
详见如下:
3月25日,国家能源局发布了《国家能源局关于开展电网公平开放专项监管工作的通知》。
通知指出,将在天津、河北、山西、内蒙古、吉林、上海、江苏、浙江、安徽、江西、山东、湖北、湖南、广西、云南、陕西、甘肃、青海、宁夏等19个省(区、市)开展电网公平开放专项监管工作,监管项目并网时间原则上为2025年3月底前。
通知的重点监管内容中,包括多项储能监管,涉及配套工程投资、接网工程回购、接网是否合规、以及接入保障情况等:
重点监管电网企业对新能源、储能等各类主体配套送出工程、电网侧变电站内间隔及主变投资建设情况;
电网企业在提供接入服务过程中是否违规收取服务费、改造费等情况;
电网企业对新能源、储能等各类主体投资建设的接网工程回购情况(包括电网企业推进回购工作开展情况、接网工程项目手续合规性、电源企业出售意愿等)。
重点监管申请接入电网的常规电源、新能源、分布式电源和储能等各类项目是否符合规定条件;
电网企业对常规电源、新能源、分布式电源和储能等各类项目接入服务保障情况等。
此外,通知还表示,加强能源行业自然垄断环节监管,开展电网公平开放专项监管。重点聚焦接网工程投资建设及回购、各类主体接入电网流程和时限执行情况、电网互联流程和时限执行情况、信息公开与报送等方面存在的突出问题,推动相关政策有效落实,提升接入电网服务水平,保护相关市场主体合法权益,助力新型电力系统建设和能源高质量发展。
http://www.nea.gov.cn/20250325/afed397ffd904e238ce9f91f28f23e42/c.html
全选链接【搜一搜】可阅读《专项监管工作》
3月17日,国家能源局发布关于印发《2025年电力安全监管重点任务》,也强调了加强电化学储能电站安全监督管理。随着储能装机量的不断上升,储能监管将成为保证其在电力系统中安全稳定运行的重要环节。
http://www.nea.gov.cn/20250321/dabf0519559048f089d2e8a7763e6eb0/c.html
全选链接【搜一搜】可阅读《安全监管重点任务》
--------国家能源局官网
浙江省外政策
北京
可再生能源开发利用条例:
鼓励和支持开展跨区域绿色电力交易
2025年3月26日,北京市第十六届人民代表大会常务委员会第十六次会议通过《北京市可再生能源开发利用条例》(以下简称《条例》)。
《条例》明确:
北京市加强与其他地区的能源合作,支持可再生能源基地和可再生能源电力输送通道建设,通过政府间合作协议等方式拓宽可再生能源电力来源;鼓励和支持开展跨区域绿色电力交易;加强调峰储能设施建设,优化调度运行。
市城市管理部门应当会同发展改革、规划和自然资源等部门完善政策措施,支持新型电力系统建设,改善电网网架结构,发展分布式智能电网,提高接纳、输送和消费可再生能源电力的能力。
北京市支持电网企业、电力调度机构按照国家有关规定优先接纳、调度可再生能源发电项目的上网电量。
政府投资相关项目应当优先开发利用可再生能源,鼓励引入社会资金参与可再生能源设备设施的投资建设。
北京市建立可再生能源电力消纳责任权重考核机制。市发展改革部门应当按照国家下达的本市可再生能源电力消纳责任权重,组织制定可再生能源电力消纳实施方案,确定各区消纳责任权重,将消纳量分解到供电企业、售电企业、相关电力用户、使用自备电厂供电的企业等相关经营主体,并对消纳责任落实情况进行监测、考核。
经营主体可以通过自建可再生能源发电项目、购买绿色电力和绿色电力证书等方式,落实可再生能源电力消纳责任。
https://www.beijing.gov.cn/zhengce/dfxfg/202503/t20250328_4047543.html
全选链接【搜一搜】可阅读《条例》
--------北京市人民政府官网
河北
独立储能容量电价出台:
费用工商业用户分摊,100元/kW·年,可用容量按月统计
3月25日,河北发改委发布了关于完善独立储能先行先试电价政策有关事项的通知。
该通知确定了:独立储能项目充放电价格政策、独立储能容量电价激励机制。将直接影响独立储能的商业模式。
通知中最大的改变来自充放电容量电价激励方面:
1)通过竞争方式确定容量电价激励机制。
独立储能依全容量并网时间先后通过竞争的方式确定享受容量电价激励机制的独立储能电站,先建先得。
2025年1月1日至2026年12月31日参与竞争的独立储能容量规模为河北南网770万千瓦,冀北电网830万千瓦。参与竞争的独立储能电站容量不低于10万千瓦、满功率持续放电时长2小时及以上。
2)根据月度平均可用容量,获得容量补偿。
年度容量电价为100元/千瓦(含税,下同),月度标准按8.3333元/千瓦执行。2024年已按容量电价激励政策退坡机制执行的独立储能电站,年度容量电价不足100元/千瓦的追补至100元/千瓦。
3)可用容量按月统计,认定,统一按4小时为基准折算。
独立储能电站按月申报次月分日可用充、放电容量及时长,日前可根据实际运行情况修改,作为调度执行依据。电力调度机构根据实际执行情况,按月统计月度平均可用容量,统一以4小时充放电时长为基准折算。
4)容量不达要求,进行考核。
独立储能项目无法达到其申报的可用充放电容量和可持续充放电时长的,月内发生两次扣减当月容量电费的10%,发生三次扣减50%,发生四次及以上扣减100%。电力调度机构按月统计考核情况,作为电要结算依据。年调用完全充放电次数原则上不低于330次。
5)全体工商业用户分摊容量电费。
独立储能电站容量电费纳入系统运行费,由全体工商业用户按月分摊。
https://mp.weixin.qq.com/s/FO7jPKMM8uT3K5SZqJSEGw
全选链接【搜一搜】可阅读原文
--------公众号:储能与电力市场
四川
天府新区眉山:最高奖励300万元,加快分布式光伏和储能电站建设
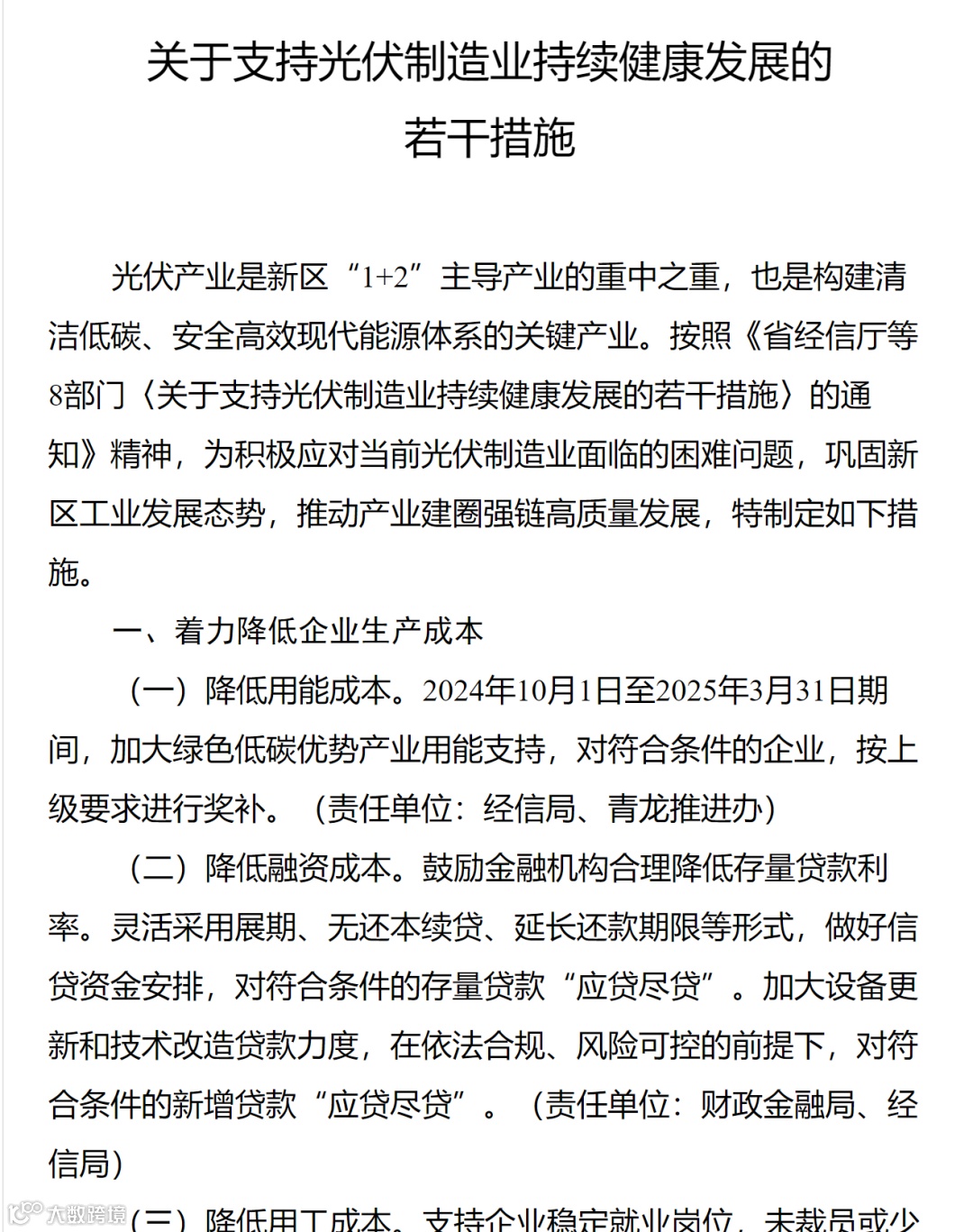
3月21日,四川天府新区眉山经济和信息化局发布关于印发《关于支持光伏制造业持续健康发展若干措施》的通知。
文件提出,为积极应对当前光伏制造业面临的困难问题,巩固新区工业发展态势,推动产业建圈强链高质量发展,特制定三大措施。
文件提出,着力降低企业生产成本,包括降低用能成本、降低融资成本、降低用工成本。
其中,降低用能成本。2024年10月1日至2025年3月31日期间,加大绿色低碳优势产业用能支持,对符合条件的企业,按上级要求进行奖补。
加快分布式光伏和储能电站建设。鼓励光伏制造企业加强集中式光伏、用户侧储能投资建设以及参与新区电网侧独立储能电站建设,采用光伏+储能的方式降低用电成本。
建设试点示范项目。鼓励企业参与建设“光伏+制氢制氨”“光伏+农产品”等“光伏+制造业”试点示范项目。
推动链主企业布局建设光伏组件重大项目,引进培育逆变器、银浆、光储一体化系统等关键配套项目。
推动链主企业联合高校院所、上下游企业高水平组建新能源新材料产业创新平台,重点对钙钛矿、碲化镉、XBC电池关键核心技术、重大技术装备等开展产业链协同攻关、中试验证。
对通过省级及以上环境管理体系、能源管理体系等认证或成功创建省级及以上绿色工厂、零碳工厂的,给予管理团队不超过300万元一次性奖励。
https://www.ms.gov.cn/info/5601/1182050.htm
全选链接【搜一搜】可阅读《措施》
--------中共眉山市委眉山市人民政府官网
中电联2024储能运行数据发布:
年均等效充放221次,平均综合效率81.71%
3月27日,中国电力企业联合会发布《2024年电化学储能电站行业统计数据》。介绍了2024年我国电化学储能电站装机、电力电量、电站能效、电站可靠性、行业对标等情况。
主要厂商分布情况:
https://mp.weixin.qq.com/s/SruYqpOKSHjVdFKEfdb3cQ
全选链接【搜一搜】可阅读原文
--------公众号:储能与电力市场
市 场 价 格-----
01---光伏
3月23日
随着抢装时间节点愈发临近,组件价格也是继续水涨船高,尤其是头部组件企业的组件价格仍在持续上涨。
光伏产业链中,下游各环节的涨价效应逐渐传递至硅料环节,使得硅料企业强烈倾向于提高报价。然而,由于硅片环节仍保有充足的硅料库存,下游市场对涨价后的硅料价格持谨慎态度,接受度有限。这一态势导致本月硅料订单的成交量整体偏少,下游企业观望情绪持续。
从供需角度来看,本月硅料产量相对稳定,但新签订单数量不多,使得市场硅料库存保持高位。同时,预计下个月将有新的硅料产能投放市场。尽管下游各环节涨价趋势明显,硅料企业对价格上涨有所预期,但最终能否实现上涨以及上涨的幅度,仍需根据下游市场的接受程度来确定。
--------详见公众号:光伏盒子
02---储能
3月15日-3月21日
本周共30个项目开标,规模约2207.855MW/11004.96MWh。
储能系统投标报价在0.4583到1.05元/Wh之间;
储能EPC的投标报价在0.608到1.35元/Wh之间。
1
储能系统中标价格分析(非集采):
2小时储能系统报价在0.6973~1.05元/Wh之间,均价为0.87元/Wh。
2
储能系统中标价格分析(集采):
价格区间在0.4583元/Wh-0.486元/Wh,均价0.475元/Wh。
2小时储能EPC:
报价在0.608~1.35元/Wh之间,均价为0.89元/Wh。
4小时储能EPC:
报价在0.796~0.938元/Wh之间,均价为0.85元/Wh。
--------详见公众号:储能头条
晟曼公众号
晟曼官方网站
关注 晟 曼 电 力 了解更多资讯…
联系电话:0574-27919796
晟曼官方网站:https://www.sunmaxxpower.com

