点击上方蓝字 关注晟曼电力
每-周-资-讯
11.25-12.1
本周汇总
01 国家能源局发布《加强电力安全治理 保障新型电力系统高质量发展的意见》,加强新能源及新型储能等新型并网主体涉网安全管理;
02 《全国统一电力市场发展规划蓝皮书》正式发布;
03 浙江电力现货市场运行方案发布,全体工商业用户参与现货市场运行,适时引入虚拟电厂等新型主体参与;
04 12月代理购电价格公布;
05 光伏及储能系统/EPC价格等供了解。
详见如下:
国家能源局:
加强新能源及新型储能等新型并网主体
涉网安全管理,提升涉网安全性能
11月27日,国家能源局官网发布《国家能源局关于加强电力安全治理 以高水平安全保障新型电力系统高质量发展的意见》,其中在健全电力安全治理体系、增强电力安全治理能力、完善电力安全治理措施、提升电力安全监督管理效能等多方面提出意见。
提升大电网风险管控能力。进一步加强新型电力系统安全特性研究,推进新能源涉网模型库统一管理与参数开放,掌握高比例可再生能源、高比例电力电子设备接入电力系统、特高压交直流混联运行的稳定机理和运行特征。强化规划阶段电网安全稳定计算分析,通过优化电源布局、完善电网结构、强化电网合理分区运行及黑启动能力等措施提升电网安全韧性,支持服务大型新能源基地规划建设,从源头消减大面积停电安全风险和隐患。
健全配电网安全运行风险管控机制,推动大电网安全风险识别、监视、控制体系向配电网延伸。深化有源配电网运行风险管控,加强并网管理,规范新能源涉网控制保护配置。完善配电网调度运行机制,推动各电压等级分布式新能源实现“可观、可测、可调、可控”,提升配电网资源调配、故障处理和用户供电快速恢复能力。加强设备双向重过载、电压越限等风险智能监视与预警,做好分布式电源出力及电压管控。建立基于运行风险的网架动态完善机制,针对性补强薄弱环节。
加强新工况下发电机组安全风险管控,深化火电超低排放和“三改联动”机组安全管理,重点强化延寿运行、应急转备用等新场景以及深度调峰、频繁启停、快速爬坡、绿色低碳燃料掺烧等新工况下安全风险管控,补强风险监测手段,细化检修运维策略,优化机组调度运行方式,持续降低机组非停受阻水平。加强发电厂全停隐患排查治理,建立完善供煤、供水、供气、核电冷源等环节隐患排查及防范机制,避免非电因素引发全厂停电事故。加强新能源及新型储能等新型并网主体涉网安全管理,通过提升涉网安全性能、加强涉网参数管理、优化并网接入服务、强化并网运行管理等措施,提升调度机构并网安全管理水平。
完善水电站大坝防汛调度、安全定期检查、安全注册登记、信息化建设等制度,加强病险大坝的除险加固和隐患排查治理。加强水电站大坝安全监测、风险分析和隐患治理,强化高坝大库、抽蓄电站安全性评估能力。
http://zfxxgk.nea.gov.cn/2024-11/20/c_1310787372.htm
全选链接【搜一搜】阅读原文公告
--------国家能源局官网
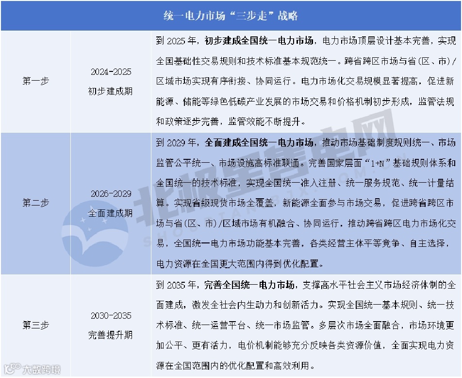
全国统一电力市场“三步走”
11月29日,《全国统一电力市场发展规划蓝书皮》正式发布。在国家能源局的统筹组织下,中国电力企业联合会会同20余家单位共同编制了《蓝皮书》,以12个电力市场规划子课题研究为基础,系统总结我国电力市场建设成就,深入分析面临的形势及挑战,提出了下一步深入推进全国统一电力市场建设的“三步走”发展路径以及近中期重点任务。
《蓝皮书》共提出了八条近中期重点任务,包括明确各层次电力市场的功能作用、构建功能完备、品种齐全的市场体系和构建功能完备、品种齐全的市场体系等方面。
构建多层次统一电力市场架构。
构建功能完备、品种齐全的市场体系。
构建适应绿色低碳转型的市场机制。
构建系统安全充裕、灵活互动的市场机制。
构建统一开放、公平有序的市场运营机制。
构建批发与零售市场顺畅协调的衔接机制。
构建统筹衔接的政策、管理和市场体系。
构建科学高效的市场监管体系。
--------北极星售电网公众号
浙江省内政策
浙江电力现货市场方案征求意见:
全体工商业用户参与现货市场运行
11月27日,浙江电力交易中心发布关于公开征求《浙江电力现货市场运行方案(征求意见稿)》意见的通知,其中提到,参与范围包括全省统调煤电、水电、核电、风电、光伏发电、抽蓄电站,非统调煤电,全体工商业用户参与现货市场运行,适时探索引入电网侧储能、虚拟电厂等新型主体参与。
现货市场采用“日清月结”的结算模式。初期,暂以现货市场发电侧月度平均电能量价格(含现货日前和实时市场电能量电费、政府授权合约差价电费,不含市场化合约差价电费)作为二级限价监测值。触发二级限价时,同比例调整全月的日前市场和实时市场出清价格,直至监测值不高于二级价格触发值。根据调整后的价格开展日前和实时电能电费、中长期合约差价电费、运行成本补偿、超额获利回收、日前实时偏差收益回收等各项结算。
为保障市场价格平稳有序,现货市场运行期间设置价格申报和出清上、下限。
市场申报价格上、下限分别建议为800元/兆瓦时和-200元/兆瓦时。
市场出清价格上、下限分别建议为1200元/兆瓦时和-200元/兆瓦时。
辅助服务市场调频里程申报、出清价格上、下限分别为15元/兆瓦和0元/兆瓦。
M月现货市场二级限价触发值为“M-2月晾晒电煤现货采购价格上浮X%”形成的煤电月度联动交易价格。
不同类型主题参与方式:
统调煤电机组:正常参与市场申报和出清。D-1日申报10段电能申报,申报和出清电价包含环保和超低排放电价。
统调风电、光伏发电:以场站为单位参与市场申报和出清。D-1日申报10段电能申报,并申报运行日(D)96点短期功率预测曲线。
政府批准的热电联产机组、统调水电机组、统调核电机组、非统调煤电机组、抽蓄电站:以自计划方式参与市场,D-2日16:00前提交交易日(D)出力曲线。
批发用户、售电公司:以报量不报价方式参与申报、出清,D-1日申报交易日(D)用电需求曲线,即运行日每半小时内的用电负荷,每日段申报电力不超过其代理用户报装容量之和。
--------北极星售电网公众号
2024年12月全国代理购电价格:
最大峰谷价差1.65元/kWh、
11地超1元/kWh
除四川以外,全国其他区域2024年12月代理购电价表已经全部公布。
以10千伏大工业/工商业两部制电价作为分析对象,储能与电力市场发现:
12月电网代理购电价格中,全国峰谷价差最高的是上海市,执行大工商两部制1.5倍尖峰电价时,峰谷价差为1.6506元/kWh,比12月最高价格高0.33元/ kWh。
12月各地峰谷电价差呈现上涨,北京、上海、天津、广东、安徽、河北、吉林、湖南、江苏、重庆、浙江11个省市最大峰谷电价差超过1元以上。
一般工商业电价方面,12月,除天津、福建、甘肃、内蒙古、宁夏、青海、广西、海南、贵州外,其余地区执行尖峰电价,峰谷电价差呈现上涨。
全国超过65%的区域峰谷价差较去年同期(2023年12月)峰谷价差下降。
云南分时电价政策落地,自2025年1月1日起执行新政,午间谷电又增一地。
--------能源头条公众号
市 场 价 格-----
01---光伏
11月26日
根据产业供应链的报价情况来看,硅料全面跌价、硅片、电池片、组件价格整体变化不大。
上周,在分布式光伏项目领域,低价组件的交付量体已经在减少,厂家多数上调现货报价,成交价趋于稳定。其余产品规格售价,本周暂时稳定不变,厂家多数在观望后续价格走势能否顺涨。此外,受出口退税率下调影响,组件厂商正加速海外出口,导致运费上涨。后期价格会不会上调来弥补税差,还要看与终端市场的博弈。
--------详见公众号:光伏盒子
02---储能
11月16日-11月22日
储能EPC、储能系统项目开标16个,规模约2778.726MW/12477.747MWh。
储能EPC项目中标公示13个,装机容量为1175.95MW/2844.362MWh,中标价格落在0.601元/Wh至1.391元/Wh之间,均价为1.03元/Wh。
储能系统采购3个项目开标,装机容量为70MW/140MWh,中标价格落在0.549元/Wh至0.61元/Wh之间,均价为0.57元/Wh。
--------详见公众号:储能头条
晟曼公众号
晟曼官方网站
关注 晟 曼 电 力 了解更多资讯…
联系电话:0574-27919796
晟曼官方网站:https://www.sunmaxxpower.com

