苏州探寻文化
参与制定国家文化大数据体系标准
中国公共关系协会文化大数据产业委员会发布七项国家文化大数据体系标准。此次标准的集中发布,是贯彻落实《关于推进实施国家文化数字化战略的意见》的重大举措,是国家文化大数据体系建设的重要成果。

文化体验厅技术要求 第1部分

文化体验厅技术要求 第2部分
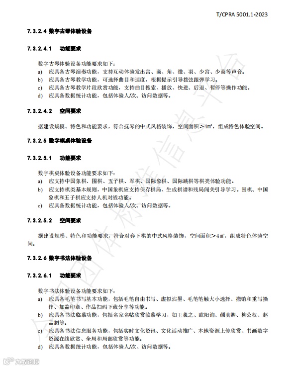
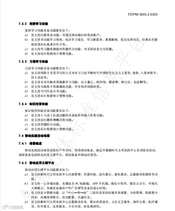
部分标准内容

(来源:文化体验厅技术要求 第1部分:县区文化馆)

(来源:文化体验厅技术要求 第2部分:新时代文明实践中心 )

END
非遗数字名录丨深耕中华文化,传承非遗之美
探寻文化参与协办2023“一带一路”年度汉字发布活动新闻发布会
探寻文化是一家专注于数字文化产品研发的文化科技企业。公司通过了高新技术企业认证、软件企业认证、知识产权管理体系认证、ISO9001质量管理体系认证、信息安全管理体系认证、商品售后服务评价体系认证、3C及节能产品认证。公司拥有自己的生产工厂,更好地提升产品的开发效率及标准化,产品的库存量和售后服务得到更有效的保障。
公司核心产品:数字古琴、益智棋桌、数字书法、数字国画,数字化博物馆系列,目前已广泛应用于文化馆、图书馆、博物馆、学校、部队、党群服务中心和旅游景区等领域。2019年探寻文化提出了“四友数字文房”概念(四友:文人四友,即“琴棋书画”;数字:数字化、智能化、网络化;文房:文化体验空间)。
手机:17137752866 电话:0512-69574936 全国服务热线:400-8478-168 地址:苏州市相城区太平街道金澄路88-1号2楼 |
扫码关注获取更多精彩资讯
微信公众号二维码
微信视频号二维码

