搜索
首页
大数快讯
大数活动
服务超市
文章专题
出海平台
流量密码
出海蓝图
产业赛道
物流仓储
跨境支付
选品策略
实操手册
报告
跨企查
百科
导航
知识体系
工具箱
更多
找货源
跨境招聘
DeepSeek
首页
>
恒旺数字参展第十八届鄂尔多斯国际煤炭及能源工业博览会
>
0
0
恒旺数字参展第十八届鄂尔多斯国际煤炭及能源工业博览会
恒旺数字科技
2024-05-16
1
导读:5月16日,第十八届鄂尔多斯国际煤炭及能源工业博览会于鄂尔多斯市东胜区全民健身活动中心B309展位,打造实效型智能露天矿,欢迎各界朋友莅临指导!
5月16日,第十八届
鄂尔多斯
国际煤炭及能源工业博览会于鄂尔多斯市东胜区全民健身
活动
中心盛大开幕。
恒旺数字亮相B309展位,本次
展会
中国移动携手恒旺数字为打造实效型智慧露天矿提供整体解决方案,引起社会各界关注,参展人员络绎不绝,以下是展出的五大板块。
智能化运算平台
智能化煤矿建设统一的智能化运算平台,具备数据汇聚、存储、计算、治理、分析、
服务
的功能,具备数据共享、多源数据融合、生产过程控制、生产设备运维、决策分析管理、故障联动报警、信息引导发布等功能。能够实现各自动化、智能化子系统集中操作、集中监控和统一调度,为安全生产、动态监控、经营决策等提供多维数据支持。
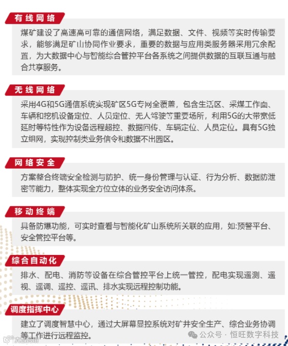
信息基础建设
智能化煤矿建设高速高可靠的通信网络,满足数据、文件、视频等实时传输要求,其中煤矿地面主干网络带宽应不低于10000Mbit/s,主干网络采用有线万兆网络,无线采用5G专网。有线万兆网络前期布设地面环网,技改后增加井下万兆环网。智能化煤矿建设大数据中心与智能综合管控平台,具备数据分类、分析、挖掘、融合处理等功能,实现各系统之间数据的互联互通与融合共享,解决“信息孤岛、"信息烟囱”等问题。
智能采剥
建设智能车辆调度管理系统,实现挖掘机、卡车及辅助车辆实时精准定位技术、自动计量功能,智能车辆调度管理系统数据及业务的互联互通,实现卡车的智能调度管理。智能钻机具备实时监测控制功能,实现智能定位、智能穿孔,爆破工作应能通过终端设备获得警戒范围内人员和设备的位置信息,实现远程操控。
智能保障
建设集地质资源管理、测量管理、采矿智能设计等功能于一体的矿山资源数字化管理系统,实现矿山地质资源模型的精确构建与实时更新,通过数据存储、传输、深加工和融合等数据处理环节,使地质信息在矿山地质、测量和开采之间数字化流转,实现矿山地质信息的精准统计、高效处理和实时共享,为安全绿色智能开采提供地质保障。实现辅助设备的集中管控,实现高效生产。建立健全智能化管理体制以及建立智能化运维团队。
安全管控系统
针对露天矿坑下作业人员、边坡稳定、设备运行、环境及灾害等方面,从集成化、系统化的
角度
出发,将安全生产要素集成和智能化提升,建立完善的安全管理保障体系,实现面向“人员-设备-环境-管理”的全方位主动安全管理。
恒旺数字诚挚邀
请各位业界同仁、合作伙伴以及感兴趣的朋友们莅临我们的展位。
您的到来,将是我们最大的荣幸。
希望通过这次展会,能与更多的朋友建立联系,共同探讨和推动煤矿智能化建设的技术进步和市场发展。
【声明】内容源于网络
0
0
恒旺数字科技
更多智慧矿山、智慧工厂、GPS轨迹大数据分析系统等咨询了解尽请关注江苏恒旺数字科技,如有合作意向请拨打唐经理:18147318555
内容
130
粉丝
0
关注
在线咨询
恒旺数字科技
更多智慧矿山、智慧工厂、GPS轨迹大数据分析系统等咨询了解尽请关注江苏恒旺数字科技,如有合作意向请拨打唐经理:18147318555
总阅读
29
粉丝
0
内容
130
在线咨询
关注