点击蓝色字"迈迪思创" 轻松关注
总局办公厅关于监督成都恒波医疗器械有限公司对飞行检查发现问题进行停产整改的通知
食药监办械监函〔2016〕869号
四川省食品药品监督管理局:
近期,国家食品药品监督管理总局按照《药品医疗器械飞行检查办法》(总局令第14号)要求,组织开展了2016年医疗器械生产企业飞行检查工作。对你省成都恒波医疗器械有限公司检查中发现的问题,已由检查组告知你局派出的观察员。现请你局根据检查中发现的问题(详见附件)进一步做好以下工作:
一、针对成都恒波医疗器械有限公司生产质量管理体系存在严重问题,现责成你局依据《医疗器械监督管理条例》的有关规定,责令上述企业立即停产整改;对涉及违反《医疗器械监督管理条例》及相关法律法规的,依法严肃处理;企业停产整改情况及你局采取的监管措施,及时在你局网站上发布。上述企业应当完成全部缺陷项整改并经你局跟踪检查合格后,方可恢复生产。
二、进一步强化日常监管,严格落实“四有两责”。对检查中发现问题的企业,要加大监督检查频次和力度。深入分析日常监管工作中存在的问题及原因,细化工作要求,及时消除监管风险隐患,切实贯彻落实《医疗器械生产质量管理规范》(总局公告2014年第64号)的要求,确保医疗器械产品的安全有效。
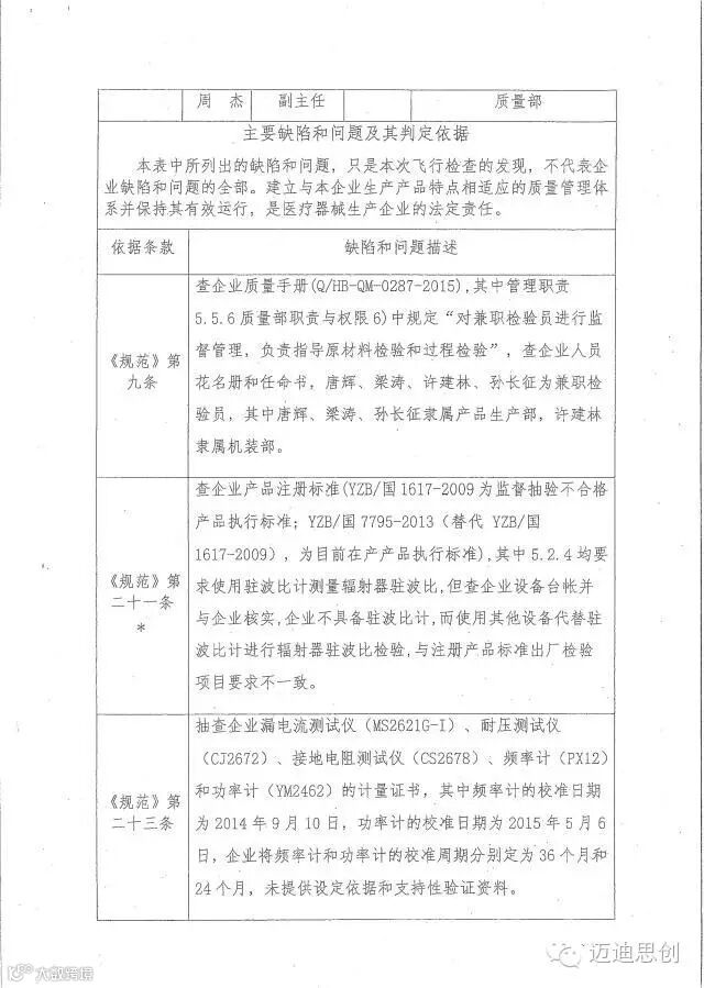
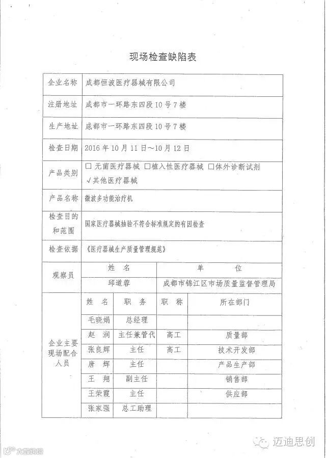
附件:现场检查缺陷表
食品药品监管总局办公厅
2016年11月25日
联系方式
电话:400-161-8881
传真:010-87383819
网址:www.medicalstrong.com
微信号:迈迪思创
ID:medicalstrong

