
6月13日至14日,在北京银龙苑宾馆召开的《创新及优先审批医疗器械申报程序及审查工作高级培训》异常火爆,将近400人出席,现场座无虚席,可见医疗器械注册绿色通道受到企业高度关注和热烈追捧,而与会的小伙伴们也怀揣着各种问题参与到此次高级培训会。
现有的绿色通道有哪些?
几种绿色通道间的差异在哪里?
企业该如何选择适合自己的绿色通道?
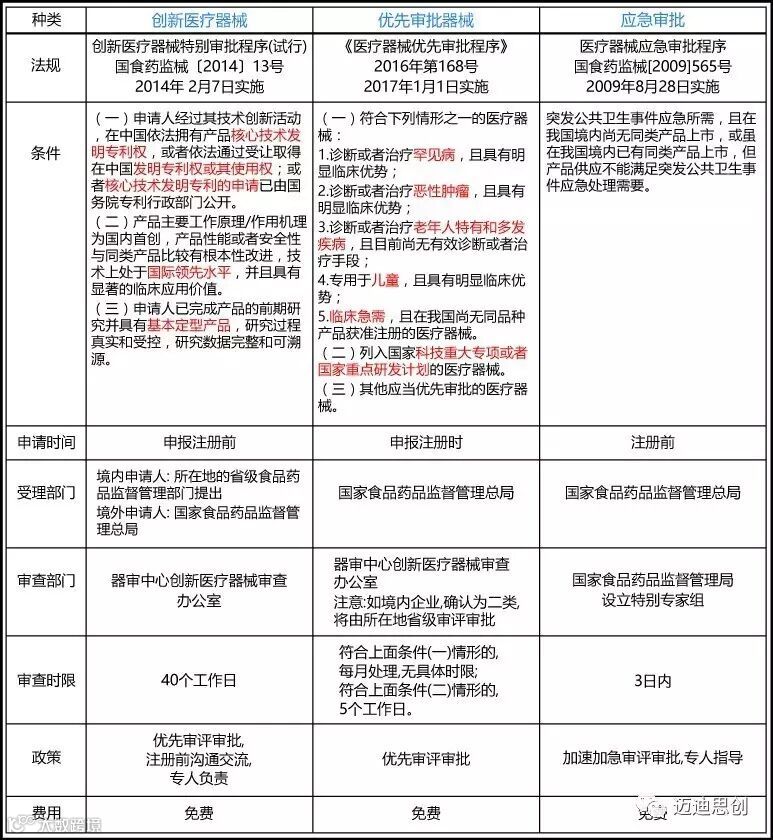
要想搞明白上述问题,对现有的医疗器械注册绿色通道们进行列表归纳(见下表),而后通过比较表格上各个条目便可做到一目了然,这无疑是个不错的办法。

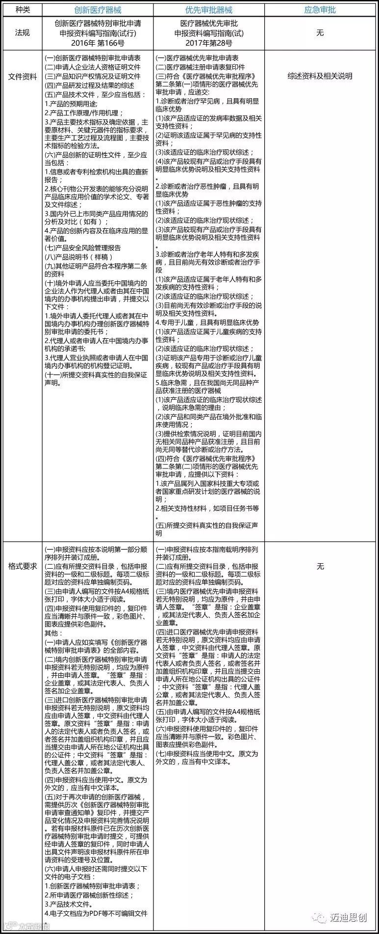
通过比较以上表格,我们心中三个问题的答案应该有了些眉目,那么企业在具体申请绿色通道时,又需要注意哪些细节呢?让我们通过以下表格,再次按图索骥寻找答案。

至此,小伙伴们对于医疗器械注册绿色通道的要领是否都get到了?而各自企业应该挑选何条适合自己的绿色通道想必也是了然于胸了吧?

最后, 为小伙伴们介绍一下创新医疗器械和优先审批器械在国内的概况,供大家参考。
截止2017年6月5日,2017年受理的创新申请共98项, 其中通过的创新为37项(国产36项、进口1项);
各省、直辖市、自治区申报创新医疗器械的申报数量前五名依序是,上海、北京、江苏、广东、浙江;
各省、直辖市、自治区通过创新医疗器械的申请数量前五名依序是,北京、广东、上海、江苏、浙江。
截至2017年6月5日,收到申请21项,其中通过审批3项(2个国家重点科研项目计划、1个临床急需)、申请中已审查8项、剩余10项为申请中待审查。
关注"迈迪思创",点击"业界动态"主菜单下"往期文章"子菜单,即可阅读热点文章。
◆ ◆ ◆ ◆ ◆
热点推荐
◆ ◆ ◆ ◆ ◆
原创专栏


