医疗器械软件包括独立软件和软件组件。
独立软件:作为医疗器械或其附件的软件;
软件组件:作为医疗器械或其部件、附件组成的软件。
独立软件应同时具备以下三个特征:
1. 具有一个或多个医疗用途;
2. 无需医疗器械硬件即可完成预期用途;
3. 运行于通用计算平台。
独立软件包括 通用型软件和专用型软件:
通用型软件 基于通用数据接口与多个医疗器械产品联合使用,如PACS、中央监护软件等;
专用型软件 基于通用、专用的数据接口与特定医疗器械产品联合使用,如Holter数据分析软件、眼科显微镜图像处理软件等。
软件组件应同时具备以下两个特征:
1. 具有一个或多个医疗用途;
2. 控制(驱动)医疗器械硬件或运行于专用(医用)计算平台。
软件组件包括 嵌入式软件和控制型软件:
嵌入式软件 运行于专用(医用)计算平台,控制(驱动)医疗器械硬件,如心电图机所含软件、脑电图机所含软件等;
控制型软件 运行于通用计算平台,控制(驱动)医疗器械硬件,如CT图像采集工作站软件、MRI图像采集工作站软件等。
软件组件也可兼具处理功能;
专用型独立软件可单独注册,也可随医疗器械产品注册,此时视为软件组件。
医疗器械软件的风险水平采用软件安全性级别(YY/T 0664《医疗器械软件 软件生存周期过程》)进行分级:
A级:不可能对健康有伤害和损坏;
B级:可能有不严重的伤害;
C级:可能死亡或严重伤害。
风险判定依据
软件安全性级别 应结合软件的预期用途、使用环境和核心功能(软件在预期使用环境完成预期用途所必需的功能)进行判定,也可根据风险管理所确定的风险等级进行判定。
1. 预期用途 主要考虑软件的临床用途(如诊断、治疗、监护、筛查等)和重要程度(如重要作用、辅助作用、补充作用等);
2. 使用环境 主要考虑软件的使用场所(如医院、家庭等)、疾病类型(如严重性、紧迫性、传染性等)、患者人群(如成人、儿童、老年、女性等)和用户类型(如专业用户、普通用户、患者等);
3. 核心功能 主要考虑软件的功能类型(如控制驱动、处理分析等)、实现方法(如CT图像重建采用滤波反投影算法还是迭代算法,异常识别采用常规图像处理算法还是人工智能算法等)和复杂程度(如算法规模、参数数量、运算速度等)。
制造商应基于软件安全性级别提交相应注册申报资料。注册申报资料均源自软件生存周期过程所形成的文件资料,详尽程度取决于软件的安全性级别和复杂程度;
独立软件和软件组件尽管在结构和功能上有所不同,风险情况也不尽相同,但软件生存周期过程基本一致,故二者注册申报资料要求的基本原则相同,具体要求有所差异。
软件生存周期:软件开发过程、软件维护过程、配置管理过程、风险管理过程和问题解决过程。
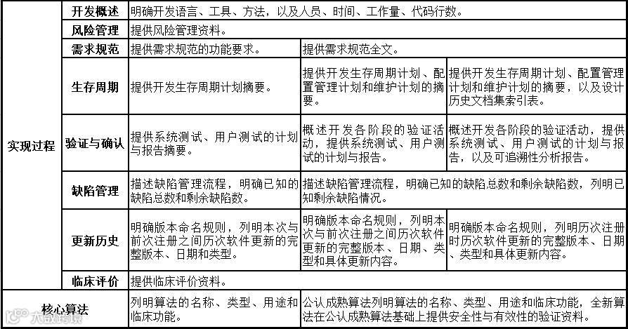
软件描述文档
基于 YY/T 0664《医疗器械软件 软件生存周期过程》予以制定,用于自主开发医疗器械软件的产品注册。(见下图)


依据软件的安全性与有效性,将软件更新分为:
1. 重大软件更新:影响医疗器械安全性与有效性的更新,如影响到医疗器械的预期用途、使用环境或核心功能;
2. 轻微软件更新:不影响医疗器械安全性与有效性的更新。
重大更新举例
1. 软件运行平台跨越互不兼容的计算平台,如操作系统软件由Windows变为iOS,32位计算平台变为64位计算平台、常规计算平台变为移动计算平台等。(系统软件和支持软件的补丁一般不视为重大软件更新,除非影响到医疗器械的安全性或有效性。)
2. 影响到用户临床决策,或者影响到人员安全,说明如下:
(1)临床功能改变,如新增临床应用、新增运行模式、采用新核心算法等;
(2)软件输出结果改变,如医学图像或数据质量改变、用户界面增加临床信息等;
(3)用户使用习惯改变,如用户原有临床工作流程改变、用户界面布局改变等;
(4)影响到患者安全,如采用新的软件安全标准、用户界面增加报警信息等。
3. 核心算法运算速度的单纯性提高、临床工作流程的可配置化、用户界面的文字性修改,除非影响到医疗器械的安全性或有效性,一般不视为重大更新。
4. 重大软件更新的范围会随着认知水平与技术能力的提高、不良事件与召回事件的分析进行动态调整。
重大软件更新应进行许可事项变更,而发生轻微软件更新通过质量管理体系进行控制,无需进行注册变更,待到下次注册(注册变更和延续注册)时提交相应申报资料;
医疗器械软件的重新开发(即制造商弃用原有软件)不属于软件更新,应按照医疗器械产品注册的要求提交申报资料。
点击 "阅读原文" 下载医械软件指导原则
七项标准发布
一. YY/T 0661—2017《外科植入物 半结晶型聚丙交酯聚合物和共聚物树脂》
本标准规定了外科植入物用原生半结晶型聚丙交酯基树脂的材料特性。本标准适用于外科植入物用原生半结晶型聚(L-丙交酯)或聚(D-丙交酯)均聚物树脂,也适用于由L-丙交酯与其它生物可吸收单体共聚的半结晶型树脂。本标准不适用于由这些材料制造的经包装灭菌的成品植入物。本标准代替YY/T 0661—2008《外科植入物用聚(L-乳酸)树脂的标准规范》。
二. YY/T 1141—2017《骨凿通用技术条件》
本标准规定了骨凿的型式和基本尺寸、材料、要求、试验方法和标志。本标准适用于骨科凿类用的手术器械。本标准代替YY/T 91141—1999《骨科凿类通用技术条件》和YY 91071—1999《平骨凿》、YY 91072—1999《圆骨凿》、YY 91073—1999《医用凿凿切性能测试方法(平凿、圆凿)》。
三. YY/T 1426.3—2017《外科植入物 全膝关节假体的磨损 第3部分:位移控制的磨损试验机的载荷和位移参数及相关的试验环境条件》
本标准规定了在具有轴向加载控制、屈曲/伸展角度运动控制、前后位移控制和胫骨部分旋转运动控制的膝关节磨损试验机上进行的,全膝关节假体的磨损测试时关节部件间的屈曲/伸展相对角运动、加载方式、试验速度和持续时间、试样装配和试验环境要求。本标准适用于全膝关节假体。
四. YY/T 1552—2017《外科植入物 评价金属植入材料和医疗器械长期腐蚀行为的开路电位测量方法》
本标准规定了浸没在与体液相关的试验环境中的植入材料和器械的长期开路电位测量方法,采用标准腐蚀电解池来研究器械的电化学腐蚀性能。本标准适用于形成耐腐蚀钝化膜的金属材料。
五. YY/T 1553—2017《心血管植入物 心脏封堵器》
本标准规定了心脏封堵器的预期性能、设计属性、材料、设计评价、制造、灭菌包装及制造商提供信息方面的要求。本标准适用于经导管植入的用于治疗心脏缺损等病变的心脏封堵器以及作为心脏封堵器释放组成部分的输送系统。
六. YY/T 1558.3—2017《外科植入物 磷酸钙 第3部分:羟基磷灰石和β-磷酸三钙骨替代物》
本标准规定了单相羟基磷灰石、单相β-磷酸三钙和双相羟基磷灰石/β-磷酸三钙块状和颗粒骨替代物的要求。本标准不适用于含细胞骨填充物、磷酸钙骨水泥或不含羟基磷灰石和β-磷酸三钙的其他骨填充材料。
七. YY/T 1567—2017《女用避孕套 技术要求与试验方法》
本标准规定了提供给消费者用于避孕并有助于防止性传播疾病的女用避孕套的技术要求和试验方法。

