
前言
近十年来,随着社会经济的高速发展、居民财富的日渐积累、监管对严格分业经营要求的逐步松动,我国财富管理行业取得了长足发展,日渐形成集银行、信托、基金、保险、券商、第三方理财等多类主体同台竞技的“大资管时代”。然而在这万象纷呈的繁荣表象之下,整个行业依然面临着诸如“产品同质化严重”、“业务模式以代销为主”及“收入大幅度依赖通道业务,顺周期严重”等一系列挑战。资管新规的逐步落地使得旧有的“成为影子银行”与“成为银行的影子”的模式将逐渐成为历史,各大金融机构纷纷踏上转型之路,多有尝试。近来监管颁布基金投顾业务试点,市场再一次吹响了“回归受托管理业务本源”和“向财富管理转型”的号角。
我们无法预知中国的投顾业务乃至财富管理业务将发展为何,各大机构将“哪方唱罢,哪方登场”,却可从前人走过的路中汲取经验。美国作为“以金融与科技立国”的灯塔国,其财富管理业务至今已百年。由早期的以经纪佣金为主要收入的通道服务模式,到以代销产品为主要导向的产品营销模式,到现阶段的以满足客户多元化、全生命周期需求为中心的买方投顾模式,美国已发展为监管统一、参与方多元、细分市场上业务模式各不相同的成熟市场,其深度与广度都是我国“初生”的财富管理行业所无法比拟的。
“日光之下,并无新事”。回望历史的好处就在于,虽未必如基础科学研究一般推导出具有普遍意义的因果规律及其理论命题,但往往可捕捉到某些相似的情景或特征,使得我们在未来前行的路上“若遇到X,或许会和当年一样发生Y”。
财富管理行业大事年表图
数据来源:公开报道整理
20世纪20-30年代:行业的发端
美国的财富管理行业诞生于上世纪20年代,1924年曼彻斯特投资信托公司发行第一只共同基金,受托管理他人资产有了第一个产品。然而在那个年代,社会还没有发展出一套完善的保护委托人与受托人权利义务的法律体系,也没有如现代这般基于经营过程的审慎监管来钳制“资本主义赤裸裸的逐利本性”。当时的银行以自有资金甚至是储户的钱注入基金,并直接投资于股市。二十年代的大繁荣造就了股票市场的一路高涨,各类机构赚得盆满钵满,然而一切繁华在1929年的大萧条中变为一地鸡毛。这次大萧条促成了政府对金融行业的重新审视,并于1933年通过《格拉斯·斯蒂尔法》,促成了其后近半个世纪分业经营的格局。
于1940年颁布的《投资公司法》与《投资顾问法》,确立了基金公司必须遵循的基本运作制度。其中《投资公司法》定义了“投资顾问”:以获取报酬为目的,直接或通过出版物形式提供证券价值分析或买卖证券等投资建议的任何人;或者以获取报酬为目的并作为特定商业活动的一部分,发表或提供证券分析意见或报告的任何人。之后二十年,美国逐渐由SEC(美国证券交易委员会,相当于中国的证监会)主导,建立了将资产管理、证券投资建议、理财规划服务提供方作为投资顾问进行统一监管的格局,为其后近八十年投资顾问业务的发展奠定了法律与制度基础。这是监管政策第一次搭框架、定边界,而其后数十年监管体系不断完善,最终于 2010年将对冲基金及私募股权基金纳入到监管体系之下,投资顾问的内涵进一步扩大。
60-90年代:市场竞争推动业务模式转型
二战后,美国经济实力的增长为国民带来了巨额的财富,也给财富的保全、增值、积累与传承带来了巨量需求。伴随着市场竞争的加剧,美国的财富管理业务模式几经变迁——自70年代初佣金自由化始,由最初的基于传统经纪的通道服务模式,转为基于产品营销的卖方投顾模式,又逐步发展到现在“以客户为中心、不同细分市场上业务模式各有不同”的买方投顾模式。在二战结束后的三十年间,由于分业经营的严格限制,经纪商收佣金、基金收管理费,大家各赚各的,其乐融融。
然而市场从不缺“创造性的破坏者”。于1971年成立的嘉信理财,开始尝试折扣经纪商模式,即通过压低佣金费用来占领市场份额。监管也于1975年跟进,正式禁止固定佣金,拉开了佣金自由化的时代序幕。在政策初期,所有经纪商为对冲佣金收入下滑的影响,开始实行价格歧视策略——主要的经纪商只给交易量大的客户折扣优惠,因此小客户支付的佣金反而更多。然而“搅局者”嘉信理财不仅对所有个人客户进行降佣甚至免佣,同时还取消了对退休账户的运营管理费,硬生生仅用“低价”一招攻城略地。至此,经纪商单纯为客户提供开户、资金存取、交易场地、交易工具以及连接交易所的这一系列基于“经纪业务牌照”的通道类价值式微,各经纪商纷纷寻求新的业务机会,走上了转型之路。随着佣金价格战不断挤压券商的利润空间,代销金融产品日渐成为经纪商又一盈利点。产品营销的过程不仅强化了经纪商们的客户服务意识、增加了客户黏性,同时也增加了经纪业务的销售收入。
图1. 1999-2016年美国交易佣金及佣金率变化
资料来源:中银证券
同时于1975年成立的先锋基金(Vanguard),则在众多买方中扮演了“创新者”的角色。它是多年来唯一由美国SEC批准发行的基金和ETF产品持有发行者股权的基金公司。由于这一特殊的组织架构,先锋基金的投资者等于间接持有基金公司的股权,基金公司的利益与投资者利益第一次如此坚定地绑在了一起。几十年来,先锋基金一直坚定不移地降低费率。从管理费上来看,先锋基金发行的共同基金和ETF的平均费率比行业平均水平分别低83%和74%。低费率不仅成为先锋基金最为稳固的护城河,亦不断为行业平均费率制造压力。随着金融产品种类的不断扩大以及市场参与者机构化进程的不断加速,欧美发达国家的市场有效性不断上升,主动投资越来越难以战胜基准。这些因素共同促使而今基金产品的指数化与工具化,相应的管理费也不断降低——此为后话。
图2. Vanguard平均费率变化
资料来源:Vangurad官网
图3. 美国公募基金平均费率变化
资料来源:ICI
图4. 美国各类型公募基金费率变化
长期公募基金平均费率下降
注:费率按资产加权平均值衡量
资料来源: ICI,理柏,晨星
而在银行方面,自80年代末90年代初以来,由分业经营向混业经营的变迁也为银行系开展财富管理提供了便利。前述《格拉斯·斯蒂尔法案》明确限制银行开展包含证券、保险业务的综合金融服务,并禁止设立从事证券业务的子公司。在混业经营受限的情况下,银行财富管理业务以理财服务为主。它更像是个人金融业务的升级版,其定位也仅是辅助商业银行吸引客户,提升客户黏性。
美国银行有关监管法案的变化历程
随着90年代金融自由化程度的加深,越来越多的银行开始尝试混业经营。得益于健全的产品线与强大的渠道优势,银行业务门类从单纯的信贷支持、理财产品销售,逐步扩充到投资咨询、资产管理、家庭顾问与生活化服务、财产继承与税务安排等,形成“精细化、客户化、高端化”的多品类、综合化财富管理业务。
千禧年以来:客户分层,不同细分市场上业务模式各不相同
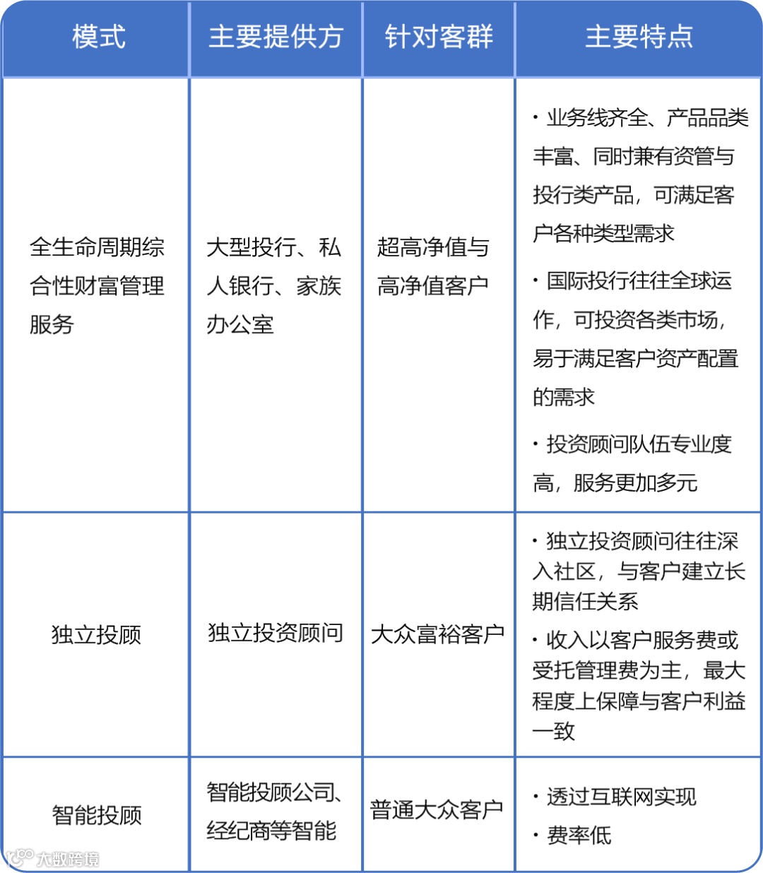
千禧年后的财富管理行业的业态已经高度细分,不同细分市场上衍生出不同的业务模式。从客户的角度来说,财富拥有量、财富来源方式、客户所处人生阶段等诸多因素的差异性,使得客户在财富的使用与处置上的需求也不尽相同。在这诸多维度中,对客户需求差别影响最大的即为财富拥有量;故一般按照客户财富持有量的大小会分为超高净值客户、高净值客户、富裕客户与一般大众客户等客户类型。
图5. 各细分市场下不同参与者
(点击图片可查看大图)
资料来源:亿欧智库
针对超高与高净值客户,除传统家族办公室与私人银行之外,国际投行(准确地说是较大型国际金融机构,过去仅专注做投资相关业务的“投行”在2008年后基本均已转为金融集团运作。它们旗下普遍拥有各类金融业务,包括商业银行业务、投行业务、资管业务等)亦越来越重视财富管理领域。这背后的缘由还不得不从2008年金融危机说起。自古凡大乱之后必有大治,金融危机之后,监管为遏制无节制的杠杆行为,于2010年颁布了《多德·弗兰克法案》。该法案限制了投行的自营业务,对包括做市交易在内的业务施以严苛的资本要求。在此环境下,国际大行们致力于寻找一种具有轻资产、稳定性强、抵抗周期等特质的业务。近十年的发展证明,财富管理业务就是这样一项利润率高、资本占用低、稳定性强、护城河高的业务。数据显示,2017年全球前十大财富管理公司中,投行占据了五席。过去十年里,UBS、Morgan Stanley、JP Morgan、BOA的财富管理业务的平均利率分别达到了26%、16%、17.8%、14%。
而针对广大富裕人群,财富管理服务的主要提供者为独立投资顾问(RIAs)。RIA兴起于上世纪90年代,彼时计算机与互联网技术刚开始普及。一直以来,对于大部分投资顾问来说,一旦离开了所在机构,就失去了原有平台的一系列资源支持。比如在客户关系维护、产品获取、系统培训、合规风控等方面顾此失彼。而技术的进步则带来了转机,尤其是以TAMP模式为代表的一站式服务平台的兴起成功解决了独立投资顾问的后顾之忧。独立投资顾问从此能够独立于银行、券商、保险公司等传统金融机构,作为第三方专业人员为客户提供专属投资顾问服务。
截至2019年12月,美国投顾机构在SEC的注册数量已超过1.3万,其中近八成为办公室数量少于2间的独立第三方顾问机构或个人。他们深入社区,紧贴客户,成为普通工薪家庭的投资理财首选。同时,由于投资顾问的存在,投资者天然地会选择费率较低的产品以提高投资的实际收益,这也促使了公募基金行业费率的下降。
图6. SEC注册投顾以小型私人顾问为主
资料来源:SEC,ICI
而针对普通大众客户,由于其所持有的财富有限并对费用相对敏感,市场上更多的是以所谓“智能投顾”的方式来满足这一客群需求。智能投顾是金融科技与投资顾问相结合而产生的投资顾问形式,与传统的由人与人沟通的模式转为借助算法和量化模型,基于客户投资目标与风险偏好来生成投资方案的服务。智能投顾服务还通过各种技术手段达到降低服务成本的目的。在这一领域有代表性的服务提供商包括:Betterment、各大投行、经纪商推出的智能投顾服务等。
图7. 不同业务模式的比较
启示
1. 监管因势利导,能够有效维护并引导行业的有序发展;
2. 市场竞争与技术进步促使佣金降低,推动了券商不断寻求新的业务模式;
3. 被动投资的发展、资产管理马太效应、市场竞争压力都会造成对资产管理产品费率下降的压力;
4. 客户层级必然分化,不同细分市场上会有不同的业务模式;
5. 私人投顾的发展一方面受制于监管政策与技术的发展程度,另一方面也受制于客户对财富管理的认知以及资产管理产品本身的发展。私人独立投顾发展所需要的市场空间,一定要有以下几个因素:
大众富裕阶层的扩大以及对财富管理的认知提升;
监管一视同仁的政策和良好的行业规范;
低费率资产管理产品的大面积普及与技术平台的支持。
参考资料
广发证券,《财富管理:头部券商新机遇》
亿欧智库,《财富管理发展的制胜之道——2019全球财富管理研究报告》
东方证券,《商业银行转型深度研判系列之二:美国商行财富管理,窥见非息收入演变》
ICI,《2019 Investment Company Fact Book》
中银国际,《非银金融行业财富管理专题之一:买方投顾梦寥廓,财管转型尽朝晖》
中信证券,《资产管理业专题研究系列之十:美国基金投顾市场借鉴——产品创新与商业模式》
我们更懂“财富管理”
CONTACT US
AFA.AI

