
GB 2626-2019《呼吸防护 自吸过滤式防颗粒物呼吸器》国家标准实施日期延长至2021年7月1日,过渡期内,企业可以自行选择执行GB 2626-2006或GB 2626-2019 ,鼓励有条件的企业尽早按新标准组织生产。
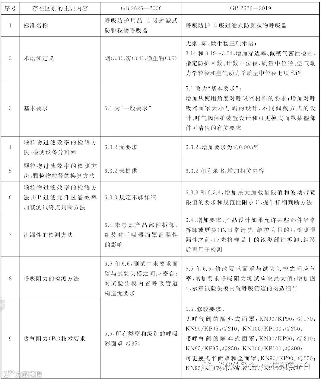
新标与旧标的区别
(图片来源:货代外贸企业失信预警平台 )
文章来源:赛柏蓝器械
编辑:米克
迈迪思创
GB 2626-2019《呼吸防护 自吸过滤式防颗粒物呼吸器》国家标准实施日期延长至2021年7月1日,过渡期内,企业可以自行选择执行GB 2626-2006或GB 2626-2019 ,鼓励有条件的企业尽早按新标准组织生产。
新标与旧标的区别
(图片来源:货代外贸企业失信预警平台 )
文章来源:赛柏蓝器械
编辑:米克