点
击
蓝
字
关
注
我
们
今年的“6.9国际档案周”,上海市档案局推出了主题为“数字记忆新时代”的上海档案创新发展展示体验活动(以下简称“创新体验展”)。数字罗塞塔计划项目组专注于电子档案乃至数字资源长期保存领域的研究,综合近两年的研发成果,在创新体验展上布设了电子档案库房样板房,供观众参观体验;同时借此创新体验展开幕契机,正式发布电子档案库房解决方案!
所谓电子档案库房(Electronic Archives Repository,EAR)就是保存电子档案的库房,为了确保电子档案的安全,电子档案库房一般采用离线的方式保存电子档案。由于电子文件易修改、环境依赖、存储载体可分离等特性,单一的备份载体无法满足档案数字资源长期安全保存的需要,比较切实可行的措施是采用不同载体多套备份组合的方式来确保档案数据安全。因此,电子档案库房实际保存的是存储电子档案的磁、光、电、胶等各种物理载体(磁盘、光盘、磁带、胶片等)以及各种载体的读取设备(光盘库、磁带库、胶片阅读器等)和保管设备(防磁柜、光盘柜、胶片柜等)。
电子档案库房解决方案是一套软硬件一体的智能化综合解决方案,包括库房环境建设、档案装具建设、管理系统建设等内容。电子档案库房解决方案的总体框架如下图所示:
01
库房环境建设
库房环境建设严格按照库房十防(防火、防水、防潮、防光、防高温、防污染、防尘、防盗、防虫鼠、防磁辐射)要求,配备恒温恒湿、环境监测、监控报警等设施设备,让电子档案库房的环境更适宜、电子档案载体存放更安全。
02
档案装具建设
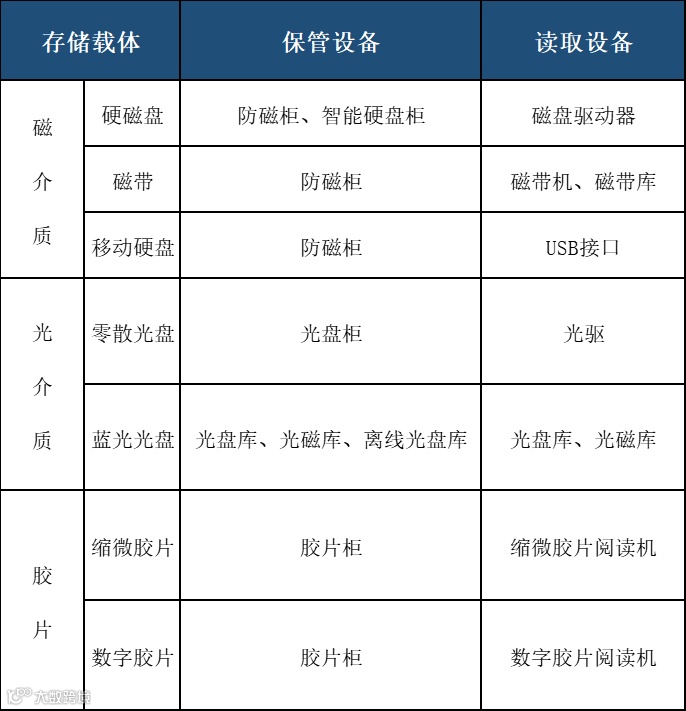
档案装具包括电子档案保管设备和读取设备,电子档案库房通过对磁、光、电、胶等各种载体的综合运用,实现电子档案的多套备份,满足档案管理规定的异质、异地、离线备份要求。需要配置的档案装具包括但不限于光磁库、在线/离线光盘库、防磁柜、缩微胶片阅读机、数字胶片阅读机、胶片柜等。
电子档案库房中,各类存储载体与保管设备、读取设备之间的关系如下表所示(注:由于电存储介质在长期保存过程中存在因为存储单元内的电子逃逸而导致数据永久性丢失风险,目前在档案数字资源长期保存领域基本没有应用,因此电子档案库房中暂时不考虑电存储介质):
03
电子档案库房管理系统
电子档案库房管理系统实现对电子档案库房的信息化管理,包括数据可视化(智能驾驶舱)、存储载体管理、长期保存管理三大功能。
点击查看大图
存储载体管理
提供对各类载体的入库管理、出库管理、载体检测管理等功能,可对入库载体的存放位置进行登记;可对入库载体设置定期检测提醒,到期开展载体检测;并对检测过程、检测结果等进行全面记录。
长期保存管理
针对电子档案库房中的电子档案数据,提供电子档案数据包出入库管理以及长期保存过程中的数据备份、定期巡检、自动盘点、自动恢复等管理功能,保障电子档案在长期保存过程中的真实、完整、可用和安全。
智能驾驶舱
将数字孪生技术应用于电子档案库房,对电子档案库房场景及各种装具、设备在虚拟空间中进行映射,实现电子档案库房从实体向虚拟的延伸。首先需要对物理电子档案库房进行3D建模,同时对电子档案库房中的保管设备、阅读设备、环境设备等进行三维重构,以高度虚拟仿真的3D可视化形式完整呈现电子档案库房。通过对接库房中的温湿度传感器、红外传感器、恒湿净化设备、视频监控、报警系统、门禁系统等物联网设备,实时采集库房的环境信息、报警信息、提示信息等;并获取电子档案库房中保存的数据量情况、载体状态、载体使用情况、出入库情况等信息,在三维场景中进行统一展示,打破数据孤岛,辅助领导决策。同时,通过与库房设备的对接,可实时监控库房设备运行状态,发现异常第一时间告警,实现物理实体与虚拟空间的双向联动。
物理电子档案库房可通过RFID电子标签对各类存储载体的存址进行定位,虚拟电子档案库房也可直观展示每份电子档案的存储位置。用户只需输入电子档案的档号、题名等信息查询,该份电子档案备份了几套数据,每套数据所在的载体分别存放在哪台保管设备上,都会在界面上非常直观的闪烁显示,一目了然。
电子档案库房除了软硬件系统的建设,建立完善的备份策略也至关重要。为了充分发挥各类载体的优势,我们建议采用“4-3-2-1”的备份策略,实现电子档案的多套备份,满足档案管理规定的异质、异地、离线备份的要求。
4套数据
1套在线、1套近线、1套异质、1套异地
3种载体
磁盘、光盘、胶片
2套离线
1套光盘、1套胶片
1套异地
光盘
电子档案库房,通过物理场地+虚拟空间相结合的数字孪生方式,融合电子档案长期保存的技术措施与管理策略,从而构筑起档案数字资源长期保存的安全防线,适应数字时代增量档案电子化的必然趋势,为电子文件单套归档与电子档案单套管理的推进落实解决后顾之忧。
热文推荐
档案信息化
就看罗塞塔
高端交流群已开
加小罗,秒进群
喜欢我们就点“赞”和“在看”分享给小伙伴哦~
档案信息化,就看罗塞塔!

