点
击
蓝
字
关
注
我
们
请原谅笔者的无知,近期有人问笔者有没有听说过“6A级”认定的时候,笔者脑海中浮现出来的是迪拜棕榈岛上的“六星级”的帆船酒店。
但经过一番研究之后,笔者还是长见识了,“档案工作目标管理AAAAAA级认定”就存在于《河北省机关档案工作目标管理认定办法(2021)》(以下简称“《认定办法》”)中,笔者将其与档发[2020]5号《档案检查工作办法》进行了一番对比,将研究心得分享给大家。
《认定办法》介绍
河北省档案局以新修订的《档案法》、国家档案局第13号令《机关档案管理规定》及档发[2020]5号《档案检查工作办法》为依据,重新修订并发布了冀档发[2021]1号《河北省机关档案工作目标管理认定办法(2021)》和《河北省机关档案工作目标管理认定标准》(以下简称“《认定标准》”)。新发布的《认定办法》调整了认定实施主体、完善了认定标准、规范了认定程序、明确了考评成员、改进了标牌证书制发等内容,在档案法律法规与一般规范性文件、标准之间进行了有效衔接。
《认定办法》明确指出河北省机关档案工作目标管理认定以《认定标准》为依据,考评采用百分制,各等级分值标准为:75-80分为“AA级”;81-85分为“AAA级”;86-90分为“AAAA级”;91-95分为“AAAAA级”;96分以上为“AAAAAA级”。
《认定办法》明确了河北省机关档案工作目标管理认定程序,分为自查申报、认定考评、意见反馈、正式批复四个步骤。
自查申报
申报单位对照《认定标准》,对本单位近三年档案工作逐项自查,提出等级认定申请,形成自查报告,经单位主要领导同意,向同级档案主管部门申报;
认定考评
档案主管部门负责组织考评组,具体承担认定考评工作;
意见反馈
考评组现场向申报单位反馈认定考评意见;
正式批复
负责认定的档案主管部门对考评组认定考评意见进行审定。
同时,《认定办法》还明确了“不予认定情形”,《认定办法》的第十四条列出了九种不予认定等级的情形。
/ 《认定办法》第十四条 /
有下列情形之一的机关,档案主管部门不予认定等级,并依据档案法律法规进行查处。
(一)未按规定设置机关档案工作机构或未指定档案工作负责部门;
(二)未建立健全机关档案工作制度;
(三)未配备在编专(兼)职档案工作人员的;
(四)各门类档案未实现集中统一管理的;
(五)有积存零散文件及未进行年度立卷归档的;
(六)无档案库房或库房设置不合理的;
(七)将机关应归档的文件材料据为已有,不按规定移交档案的;
(八)未做好档案安全保护,使档案面临危险,出现霉变、虫蛀、鼠咬、破损、火灾、水淹、丢失、被盗、失密、泄密的;
(九)档案工作人员受到党纪政纪处分的。
《认定标准》非常全面又细致地列出了河北省机关档案工作目标管理认定内容,分为体制机制(20分)、基础设施建设(20分)、基础业务建设(40分)、信息化建设(20分)四大部分,共44项。《认定标准》既能很好的指导各级机关档案室开展档案业务工作,也有助于河北省档案工作目标管理认定工作扎实有序推进。
《认定标准》与《评价标准》对比
《认定标准》实际上是在《档案检查工作办法》中的“中央国家机关档案检查评价标准-检查评价清单”(以下简称“《评价标准》”)的基础上结合河北省的实际情况进行了相应的修改,笔者也在下文中对两份标准清单进行了对比分析。
01
合理规划《认定标准》44项认定内容分值
《评价标准》仅列出评估标准项,并未对每项标准分值进行说明,而《认定标准》根据每项认定内容所占比重合理分配得分项,采取百分制进行考评。
《认定标准》总分值实际为98分,其中基础业务建设模块分值设置为40分,但实际为38分(一般要求8分,实际为6分),导致分值缺失(具体什么原因笔者不得而知,但整体上不影响认定过程)。经起草人员反馈:分值问题已调整。
02
在《评价标准》基础上进行内容细化
从认定内容来看,《评价标准》列出体制机制、基础设施建设、基础业务建设、信息化建设以及工作亮点五个方面,而《认定标准》包括体制机制、基础设施建设、基础业务建设、信息化建设四个方面共44条认定内容(删减了“工作亮点”)。
从具体认定项来看,相较于《评价标准》中的要求,《认定标准》对整体认定内容以及考评方式进行了具体细化,对申请认定的机构需提供的考评见证材料也加以罗列,使得认定工作更具操作性。《认定标准》主要对以下几个方面进行了细化调整:
1)在档案工作人员配备及管理方面,将“近三年人员调整”作为扣分项,档案工作人员若不具备档案管理、信息管理知识背景,需得每年经过系统专业知识和技能培训,才能作为得分点。
2)针对档案行政管理,增加了“组织开展年度文件归档学习、评比或经验交流等活动两次以上”作为内部档案行政管理工作方面的得分项。
3)针对档案利用,《认定标准》特别提出:每年要有利用效果突出案例3个并定期汇编成册。
4)在档案开发方面,《认定标准》也额外要求:大事记须每年续编,组织沿革须编至近三年,全宗介绍须每年补充。
5)在鉴定与销毁方面,《认定标准》则进行了相应缩减,删减了对开放审核和解密审核的部分要求。
03
根据申报等级明确提出必要认定项
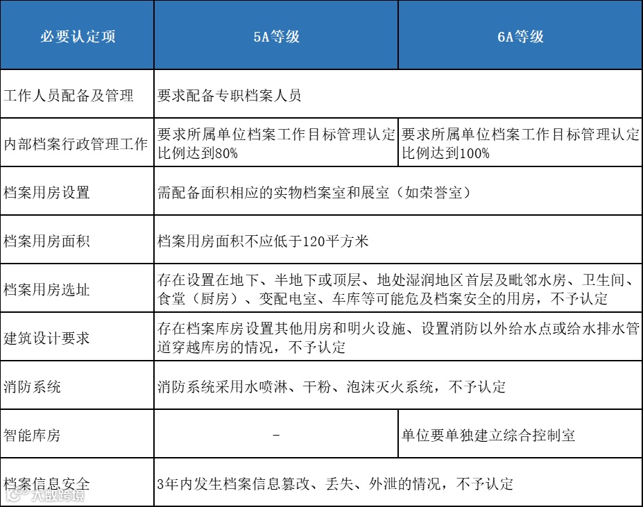
《认定标准》中针对申请5A、6A级别的机构明确列出了必要认定项(具有“一票否决权”),如下表所示:
关注公众号数字罗塞塔计划,回复“办法”,可获得:
➡➡➡《河北省机关档案工作目标管理认定办法(2021)》内附《河北省机关档案工作目标管理认定标准》
➡➡➡ 《档案检查工作办法》内附《中央国家机关档案检查评价标准》
数字罗塞塔计划公众号致力于作为中立的第三方客观公正地表达自己对于档案信息化领域的看法和观点。真理越辩越明,我们也衷心欢迎越来越多的人投身到档案数字资源管理和保存这一领域的研究中来并发表真知灼见,共同为人类文明的传承而努力奋斗!
热文推荐
档案信息化
就看罗塞塔
扫码加小罗
进高端交流群
喜欢我们就点“赞”和“在看”分享给小伙伴哦~
档案信息化,就看罗塞塔!

