点
击
蓝
字
关
注
我
们
近日,国家档案局发布了《2023年度国家档案局科技计划项目拟立项项目公示》,引起业界的高度关注。本次公示的项目共计139项,与去年的141项基本持平;其中重点项目10项,数量上和去年完全相同。
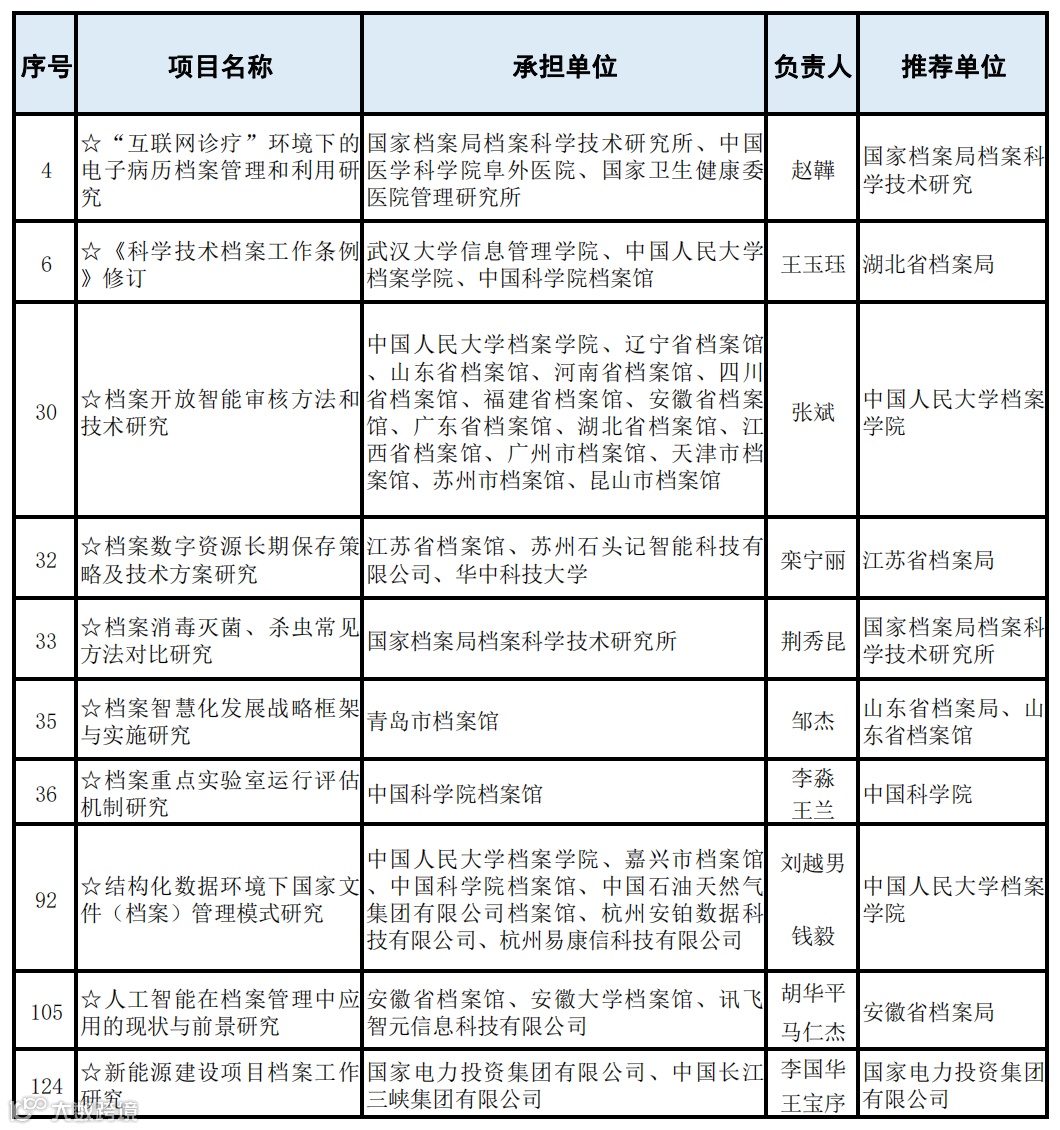
十大重点项目
我们先来梳理一下其中的十大重点项目。列表如下:
**点击查看大图**
首先祝贺榜上有名的承担单位,这毕竟代表了国内档案科技界的最高水平。在笔者的印象中,本次重点项目应该是多少年以来国家档案局首次给予经费支持(每个重点项目给予10万或者15万的经费额度)。十个重点科技项目都是命题作文,项目名称、研究周期、研究内容以及预期成果均已在《2023年度国家档案局科技项目立项选题指南》(以下简称“《选题指南》”)中写得一清二楚。以“重点项目9”为例:
《选题指南》中列出的重点项目无疑是国家档案局当前最为重视也是最为紧迫的研究方向,最终拟立项的十大重点项目与《选题指南》一一对应。这一做法最大程度地做到了立项评议工作的公平、公正、公开,笔者忍不住要为科技项目管理部门点个赞!
非常荣幸的是,No.32项目“档案数字资源长期保存策略及技术方案研究”就是数字罗塞塔计划的一部分,也在拟立项十大重点项目之列。这是数字罗塞塔计划项目组继去年入选十大重点项目(No.16项目“档案数字资源备份策略及数字胶片技术应用研究”)之后第二次获此殊荣!
新一代信息技术分析
我们再来看一下新一代信息技术在档案工作中的应用。在《立项指南》“(五)档案信息化建设方向”中是这样写的:“围绕大数据、人工智能、区块链等新一代信息技术在档案工作中的应用,……,基于自主可控的电子文件归档和电子档案管理、数字档案馆(室)等系统建设等方面开展研究”,其中被点名的新一代信息技术包括“大数据、人工智能、区块链”。
当然新一代信息技术远不止“大数据、人工智能、区块链”这三项,更早一些的还有“物联网、云计算”等,更新的还有“元宇宙、量子计算”等。我们对拟立项的139个项目按照新一代信息技术的应用情况进行一个简单的统计,如下图所示:
※
注:在上图中,以新一代信息技术在项目名称中出现的频次进行统计。其中:
“RFID”归入物联网;
“互联网+”归入云计算;
“数据挖掘”归入大数据;
“智能”出现的频次高达23次,“智慧”出现的频次也达到5次,但是“智能”和“智慧”不一定都属于“人工智能”,笔者根据自己的判断去掉了其中大部分;在出现“智能”的同时又出现“区块链”、“大数据”等其他新一代信息技术名称的,已全部从人工智能分类统计中去掉;
“机器人”、“知识图谱”、“深度学习”等归入人工智能;
“数字孪生”、“数字人”归入元宇宙。
由上图可知,统计的结果出现“人工智能”一枝独秀的情况,甚至和其他所有新一代信息技术加起来的两倍差不多,多少有些出人意料。当然,今年最火爆的技术毫无疑问就是以“ChatGPT”为代表的“AIGC(Artificial Intelligence Generated Content,人工智能生成内容)”,但也不至于新一代信息技术只剩下人工智能了,刚刚火了没两年的元宇宙似乎都已经成了昨日黄花!而量子计算可能离场景落地还有相当长一段距离,无人问津也在情理之中。
由于归入“人工智能”的项目多达28个,我们有必要再根据“AI+档案”的应用场景对其进行分类,如下图所示:
从“AI+档案”的应用场景上来看,确实人工智能在档案工作中的应用非常广泛,可以说各个方面均有涉及。相对而言“数据质量”(数据质量检测、数据治理等)、“知识库”(知识网络、知识图谱)、“检索利用”(问答检索、档案利用)三个方面的项目最多,分别为5个、5个和4个,这和大家的普遍认知基本一致。
数字罗塞塔计划公众号致力于作为中立的第三方客观公正地表达自己对于档案信息化领域的看法和观点。真理越辩越明,我们也衷心欢迎越来越多的人投身到档案数字资源管理和保存这一领域的研究中来并发表真知灼见,共同为人类文明的传承而努力奋斗!
热文推荐
档案信息化
就看罗塞塔
高端交流群已开
加小罗,秒进群
喜欢我们就点“赞”和“在看”分享给小伙伴哦~
档案信息化,就看罗塞塔!

