大数跨境
0
0

经导管主动脉瓣系统审评报告

经导管主动脉瓣系统审评报告 迈迪思创
2021-04-28
2
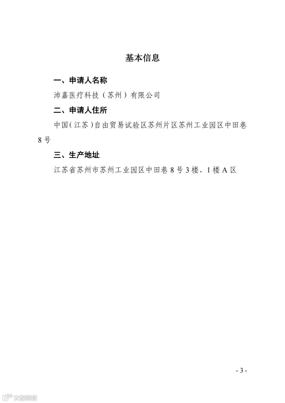
导读:近日,沛嘉医疗科技(苏州)有限公司申请的“经导管主动脉瓣系统”通过器审中心审批,获准上市。器审中心发布了其审评报告。


近日,沛嘉医疗科技(苏州)有限公司申请的“经导管主动脉瓣系统”通过器审中心审批,获准上市。器审中心发布了其审评报告,详情如下:


体外诊断试剂研发设计思路与注册临床实操要点



往期精彩回顾

国家药监局三连发,进口产品国内生产落地

最全!全国140家临床试验机构开通微信公众号

哪些傻傻分不清的注册路径...

医疗器械有源产品注册实战案例 欢迎收藏

医疗器械无源产品注册实战案例 欢迎收藏


关注“迈迪思创”,课程干货随你看

我就知道你“在看”



【声明】内容源于网络
0
0
迈迪思创
迈迪思创是医疗器械、体外诊断试剂法规咨询综合服务提供商(CRO+CDMO),可以为全球医疗器械客户提供注册检测、临床试验研究、临床评价、质量管理体系、委托研发、技术成果转化、样品与商业委托生产等中国NMPA上市前的一站式解决方案。
内容 2127
粉丝 0
迈迪思创 迈迪思创是医疗器械、体外诊断试剂法规咨询综合服务提供商(CRO+CDMO),可以为全球医疗器械客户提供注册检测、临床试验研究、临床评价、质量管理体系、委托研发、技术成果转化、样品与商业委托生产等中国NMPA上市前的一站式解决方案。
总阅读300
粉丝0
内容2.1k