大数跨境
0
0

医疗器械注册自检工作规定公开征求意见啦

医疗器械注册自检工作规定公开征求意见啦 迈迪思创
2021-06-02
1


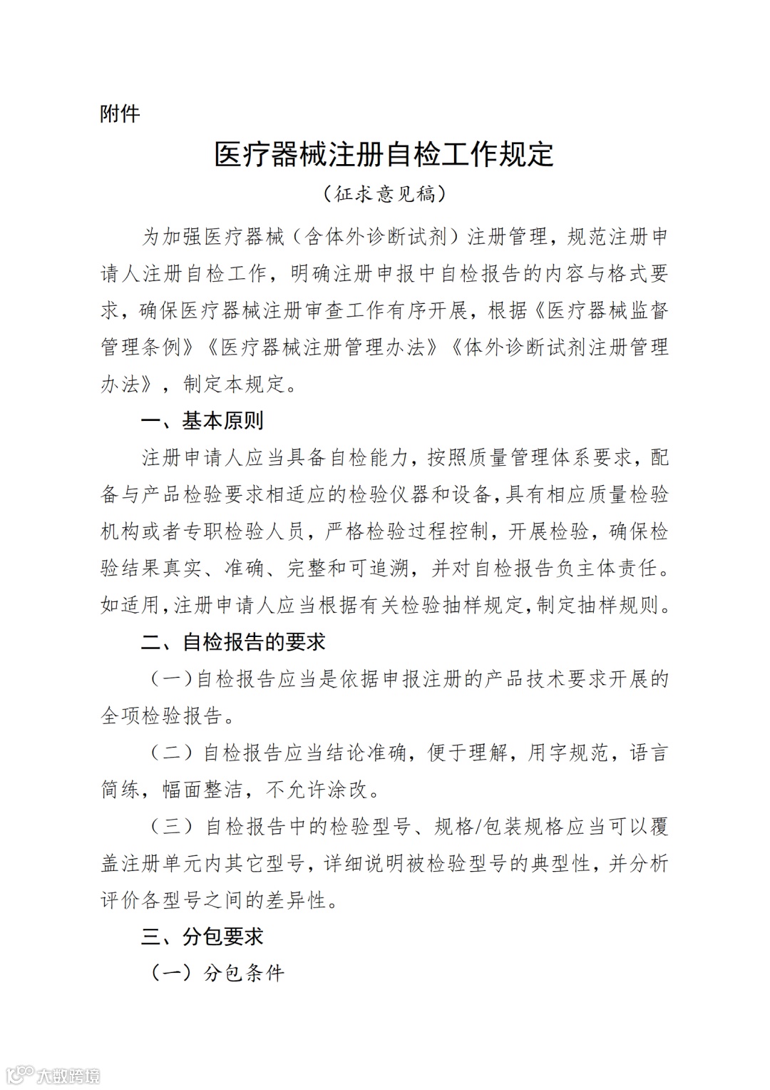
为做好《医疗器械监督管理条例》配套文件制修订工作,今日,国家药监局组织起草了《医疗器械注册自检工作规定(征求意见稿)》,并向社会公开征求意见。



医疗器械注册自检工作规定(征求意见稿)



自检报告内容框架要求


往期精彩回顾

国家药监局三连发,进口产品国内生产落地

最全!全国140家临床试验机构开通微信公众号

哪些傻傻分不清的注册路径...

医疗器械有源产品注册实战案例 欢迎收藏

医疗器械无源产品注册实战案例 欢迎收藏


关注“迈迪思创”,课程干货随你看

我就知道你“在看”
【声明】内容源于网络
0
0
迈迪思创
迈迪思创是医疗器械、体外诊断试剂法规咨询综合服务提供商(CRO+CDMO),可以为全球医疗器械客户提供注册检测、临床试验研究、临床评价、质量管理体系、委托研发、技术成果转化、样品与商业委托生产等中国NMPA上市前的一站式解决方案。
内容 2127
粉丝 0
迈迪思创 迈迪思创是医疗器械、体外诊断试剂法规咨询综合服务提供商(CRO+CDMO),可以为全球医疗器械客户提供注册检测、临床试验研究、临床评价、质量管理体系、委托研发、技术成果转化、样品与商业委托生产等中国NMPA上市前的一站式解决方案。
总阅读300
粉丝0
内容2.1k