大数跨境
0
0

1项行业标准公开征求意见,点此查看详情

1项行业标准公开征求意见,点此查看详情 迈迪思创
2022-02-07
2


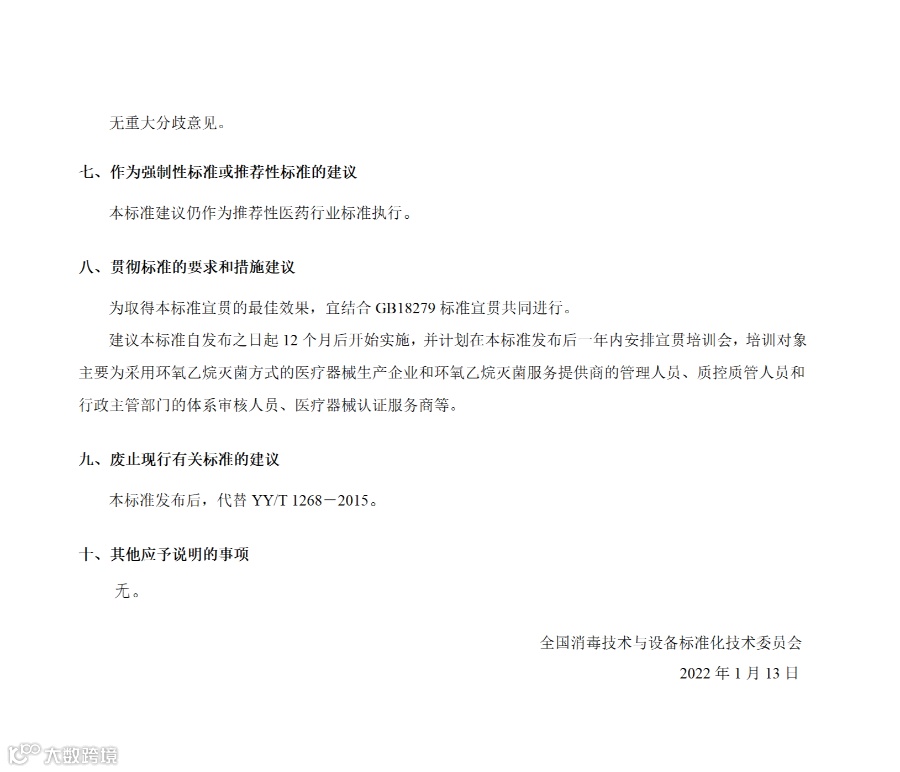
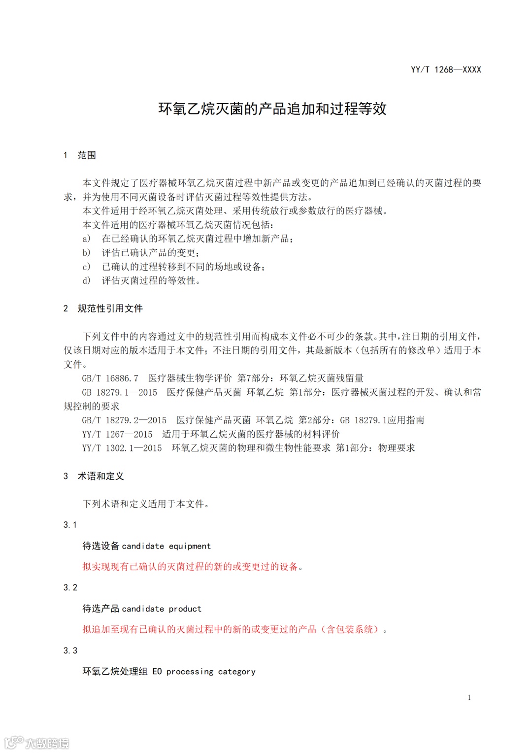
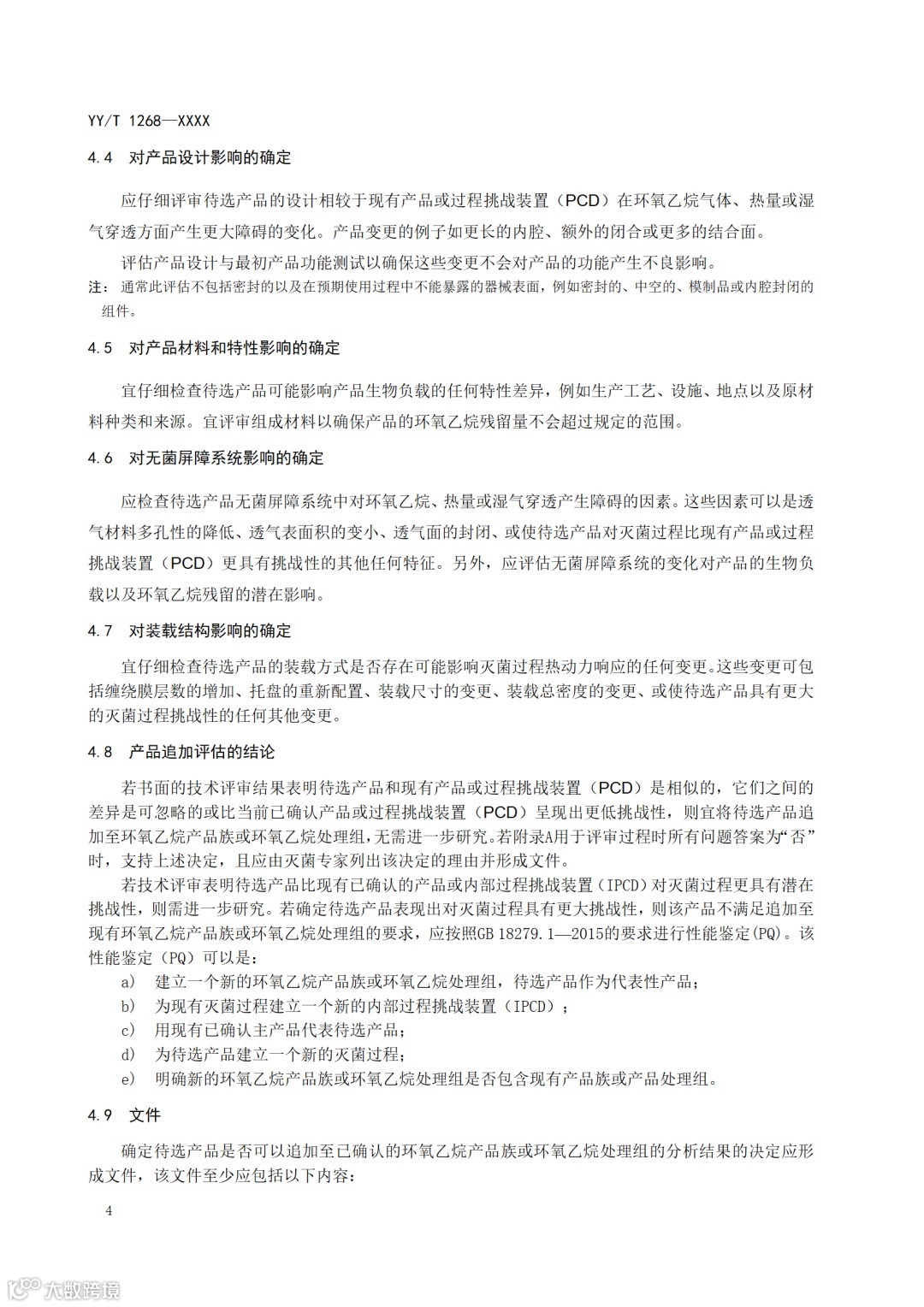
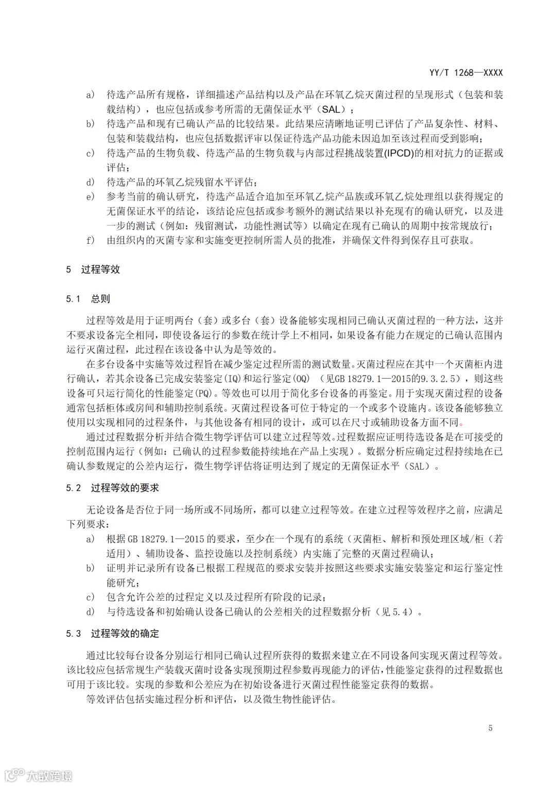
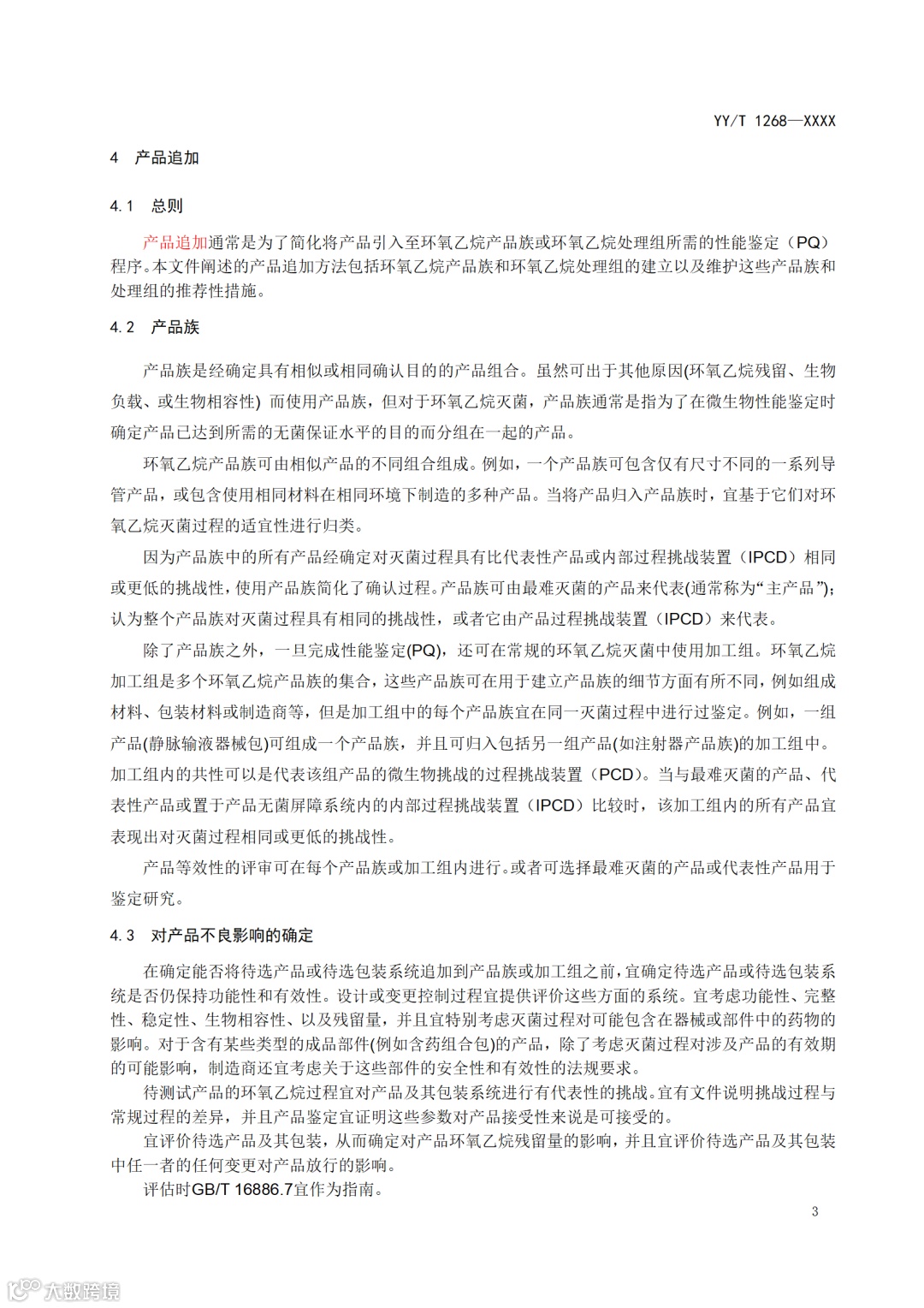
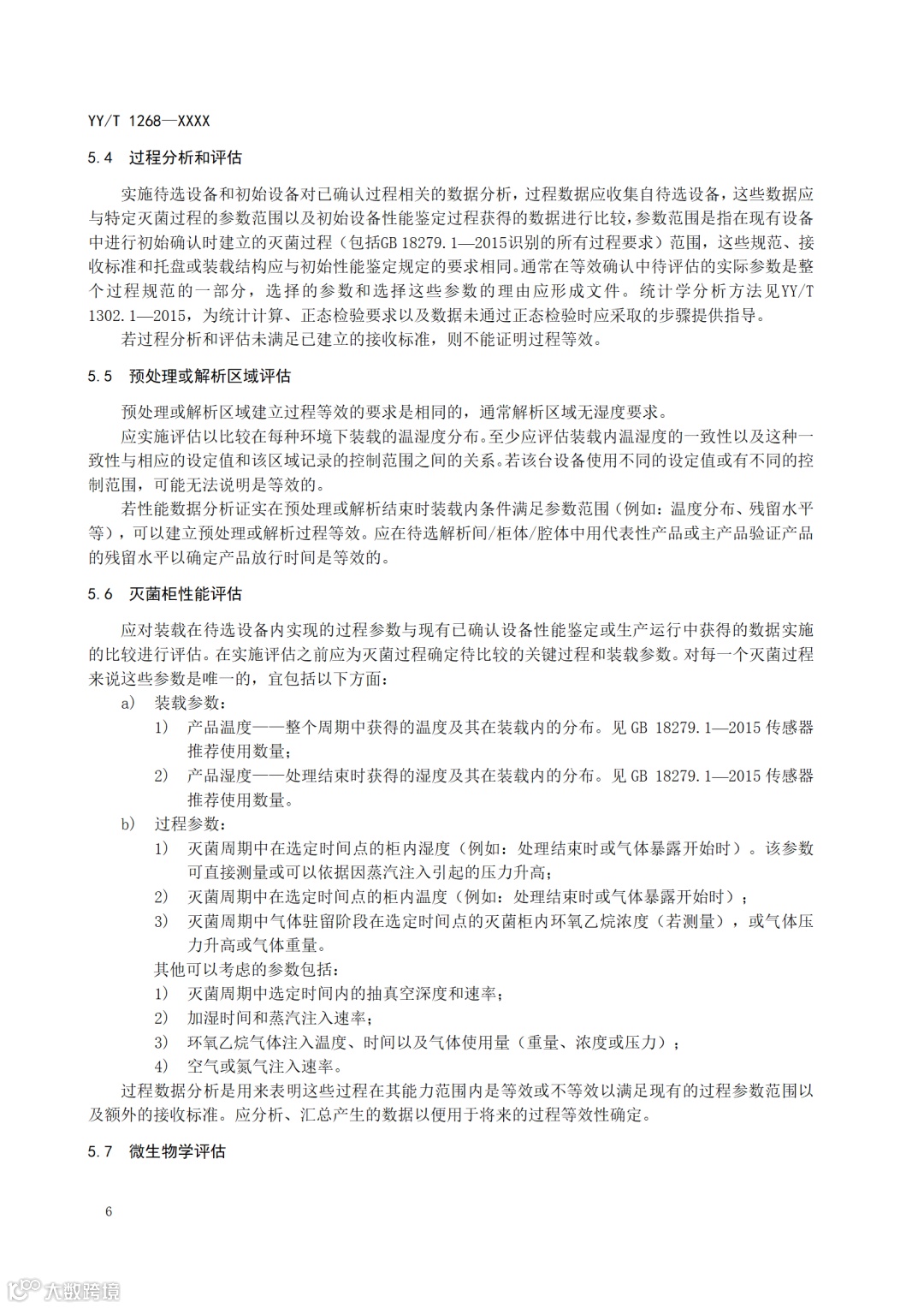
由全国消毒技术与设备标准化技术委员会归口的行业标准项目《氧乙烷灭菌的过程等效和产品追加》行业标准已形成征求意见稿,详情如下:

《环氧乙烷灭菌的过程等效和产品追加》征求意见稿

(点击可查看大图)

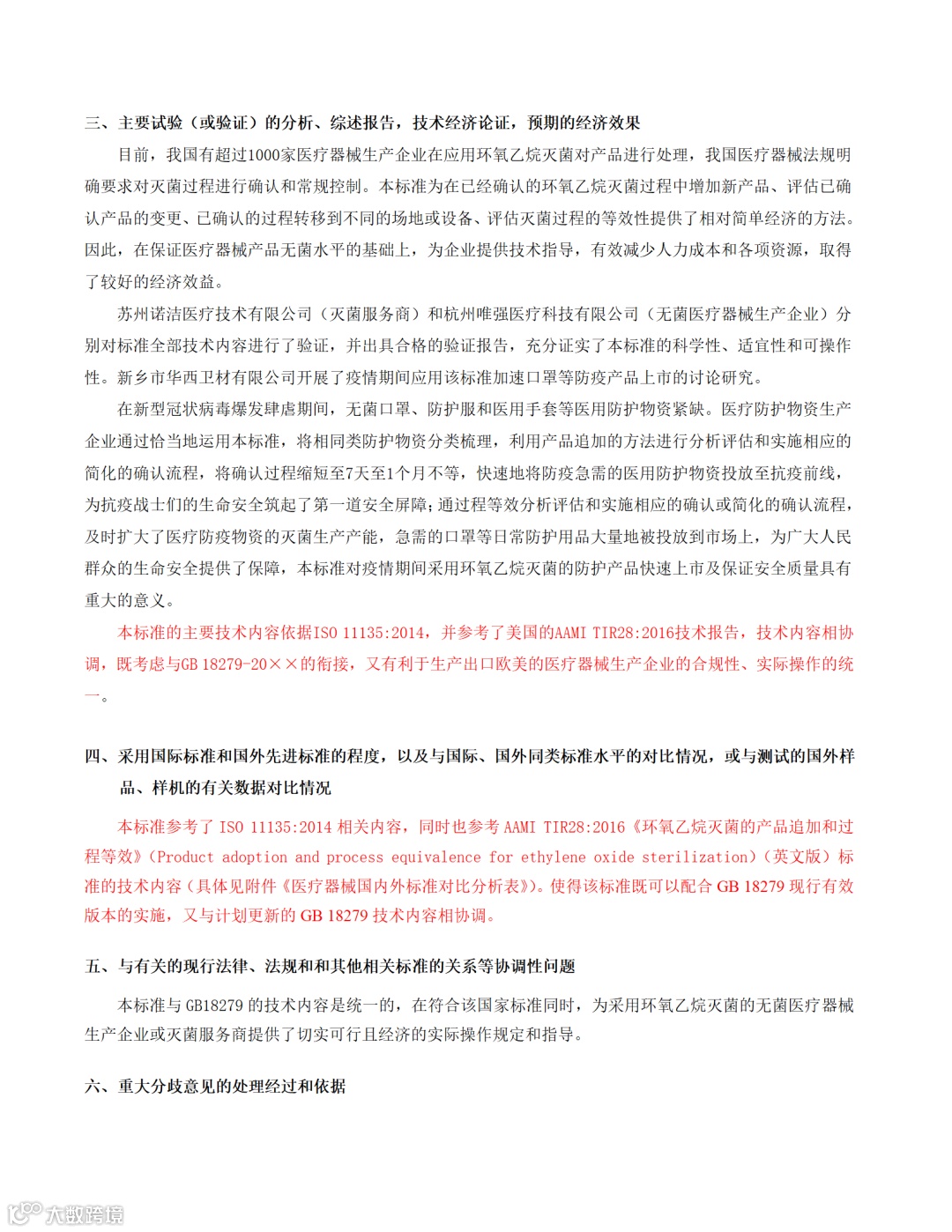
《环氧乙烷灭菌的过程等效和产品追加》编制说明

(点击可查看大图)

往期精彩回顾

医疗器械注册与备案管理办法正式发布,10月1日起实施

体外诊断试剂注册与备案管理办法

诊断试剂注册与备案管理办法新旧以及征求意见稿三版对比分析

医疗器械注册与备案管理办法新旧版本内容变化对比分析


关注“迈迪思创”,课程干货随你看

我就知道你“在看”
【声明】内容源于网络
0
0
迈迪思创
迈迪思创是医疗器械、体外诊断试剂法规咨询综合服务提供商(CRO+CDMO),可以为全球医疗器械客户提供注册检测、临床试验研究、临床评价、质量管理体系、委托研发、技术成果转化、样品与商业委托生产等中国NMPA上市前的一站式解决方案。
内容 2127
粉丝 0
迈迪思创 迈迪思创是医疗器械、体外诊断试剂法规咨询综合服务提供商(CRO+CDMO),可以为全球医疗器械客户提供注册检测、临床试验研究、临床评价、质量管理体系、委托研发、技术成果转化、样品与商业委托生产等中国NMPA上市前的一站式解决方案。
总阅读774
粉丝0
内容2.1k