
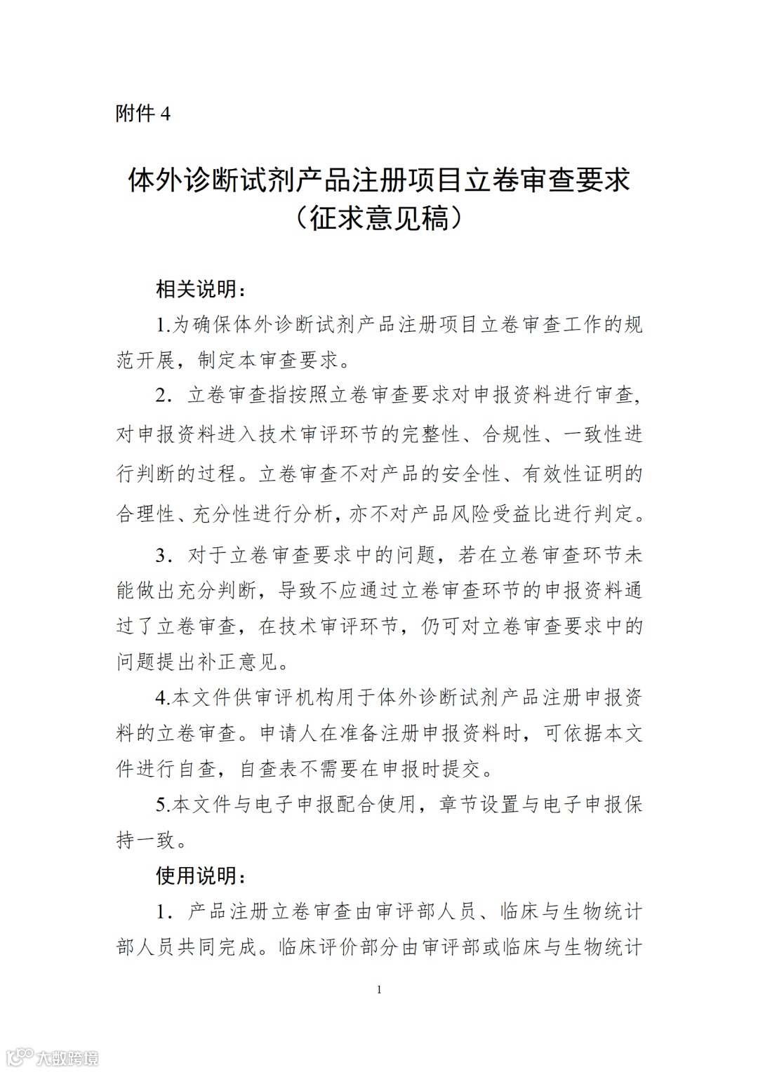
为配合《医疗器械注册与备案管理办法》《关于公布医疗器械注册申报资料要求和批准证明文件格式的公告(2021年第121号)》和国家药品监督管理局《关于实施〈医疗器械注册与备案管理办法〉〈体外诊断试剂注册与备案管理办法〉有关事项的通告(2021年第76号)》等文件的执行,确保进入技术审评环节的注册申报资料质量,提高审评效率,器审中心对现行立卷审查要求进行全面修订,并公开征求意见。
(点击可查看大图)






























































































































































迈迪思创
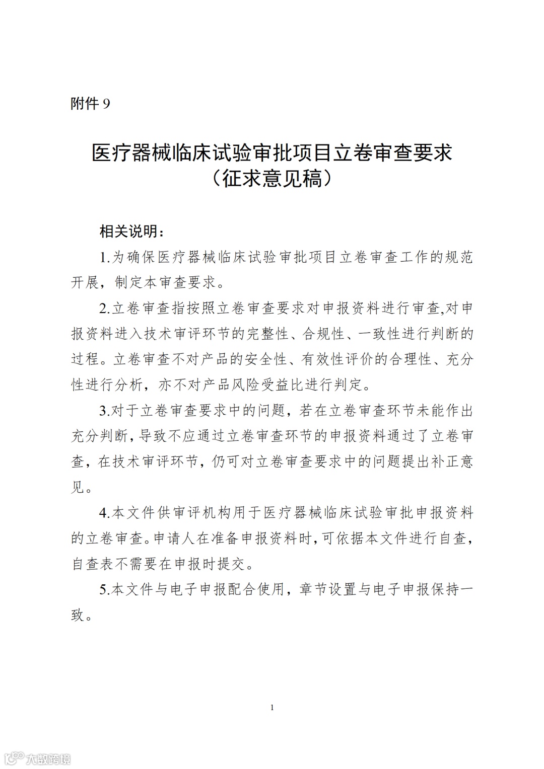
为配合《医疗器械注册与备案管理办法》《关于公布医疗器械注册申报资料要求和批准证明文件格式的公告(2021年第121号)》和国家药品监督管理局《关于实施〈医疗器械注册与备案管理办法〉〈体外诊断试剂注册与备案管理办法〉有关事项的通告(2021年第76号)》等文件的执行,确保进入技术审评环节的注册申报资料质量,提高审评效率,器审中心对现行立卷审查要求进行全面修订,并公开征求意见。
(点击可查看大图)





























































































































































