
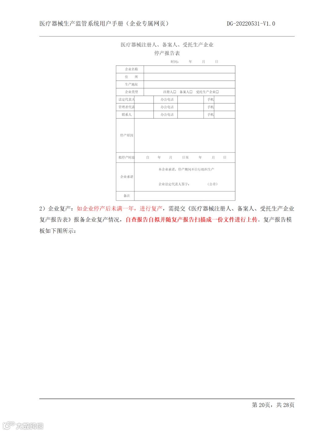
为进一步落实新版《医疗器械监督管理条例》《医疗器械生产监督管理办法》要求,深化“互联网+监管”工作,提升监管效能,广东省“智慧药监”医疗器械生产监管系统已完成系统建设和测试,正式版将于6月10日正式上线。广东省医疗器械注册人、备案人、受托生产企业可通过登录广东省智慧食药监企业专属网页(https://qy.gdfda.gov.cn/)-点击【数据报送】-【法人登录】-【医疗器械】菜单进行医疗器械生产品种信息上报、医疗器械企业报告信息(停产(复产)、重大事项改变)上报。
(点击可查看大图)





































迈迪思创
为进一步落实新版《医疗器械监督管理条例》《医疗器械生产监督管理办法》要求,深化“互联网+监管”工作,提升监管效能,广东省“智慧药监”医疗器械生产监管系统已完成系统建设和测试,正式版将于6月10日正式上线。广东省医疗器械注册人、备案人、受托生产企业可通过登录广东省智慧食药监企业专属网页(https://qy.gdfda.gov.cn/)-点击【数据报送】-【法人登录】-【医疗器械】菜单进行医疗器械生产品种信息上报、医疗器械企业报告信息(停产(复产)、重大事项改变)上报。
(点击可查看大图)




































