大数跨境
0
0

1项国家标准与4项行业标准公开征求意见

1项国家标准与4项行业标准公开征求意见 迈迪思创
2022-05-12
2


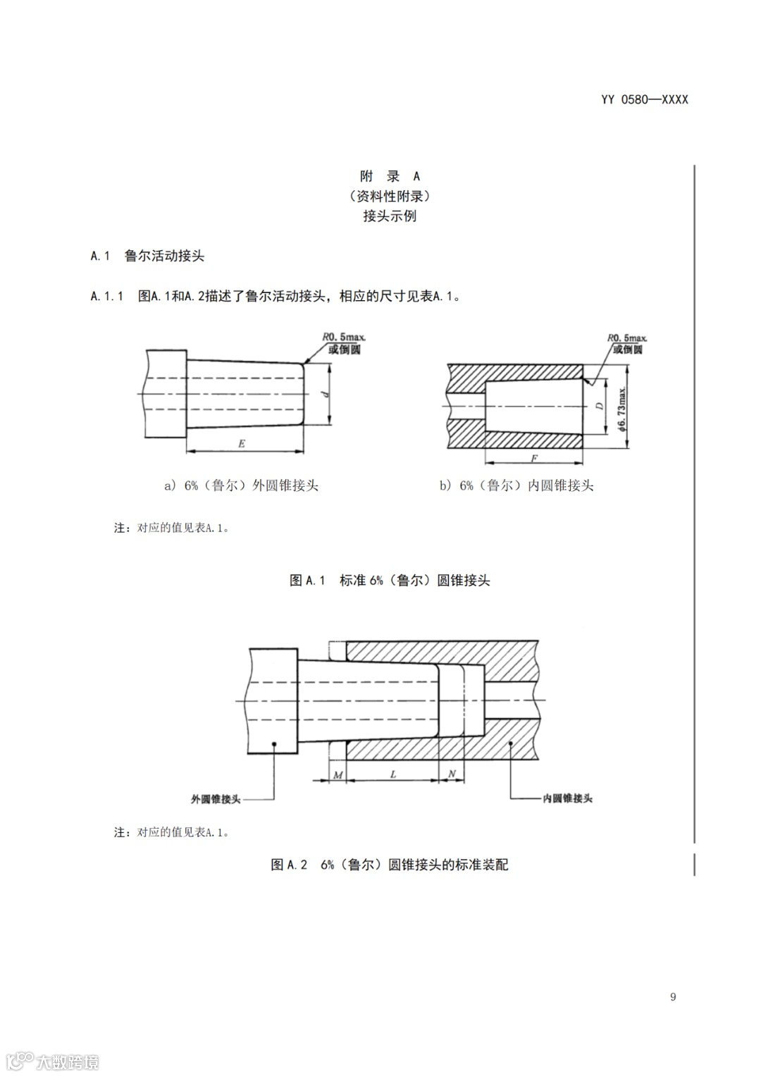
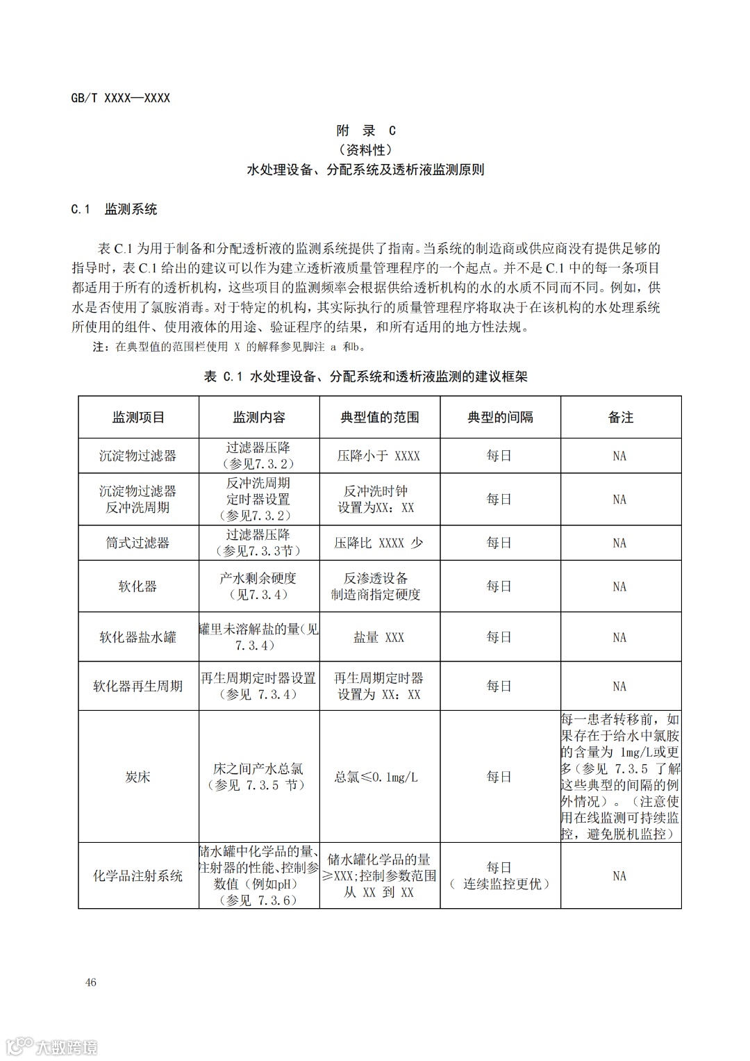
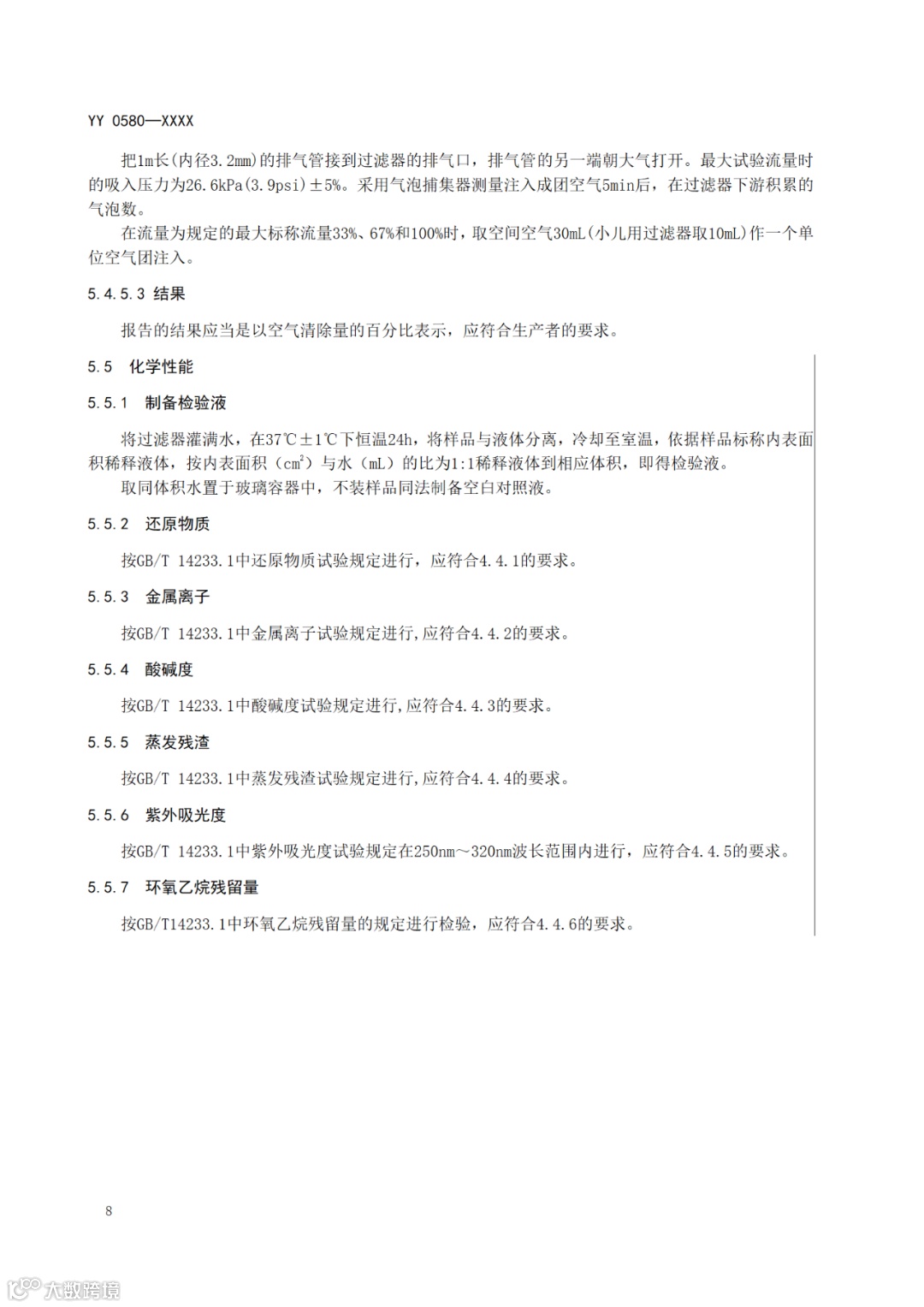
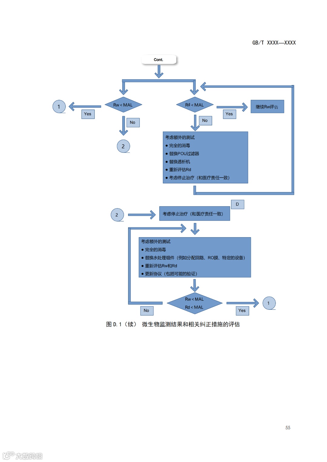
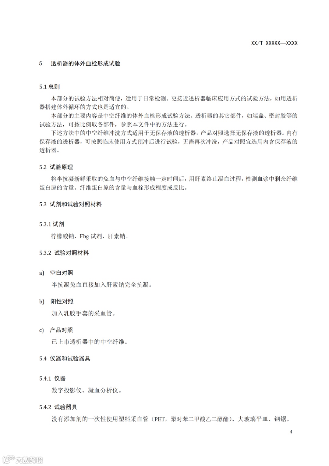
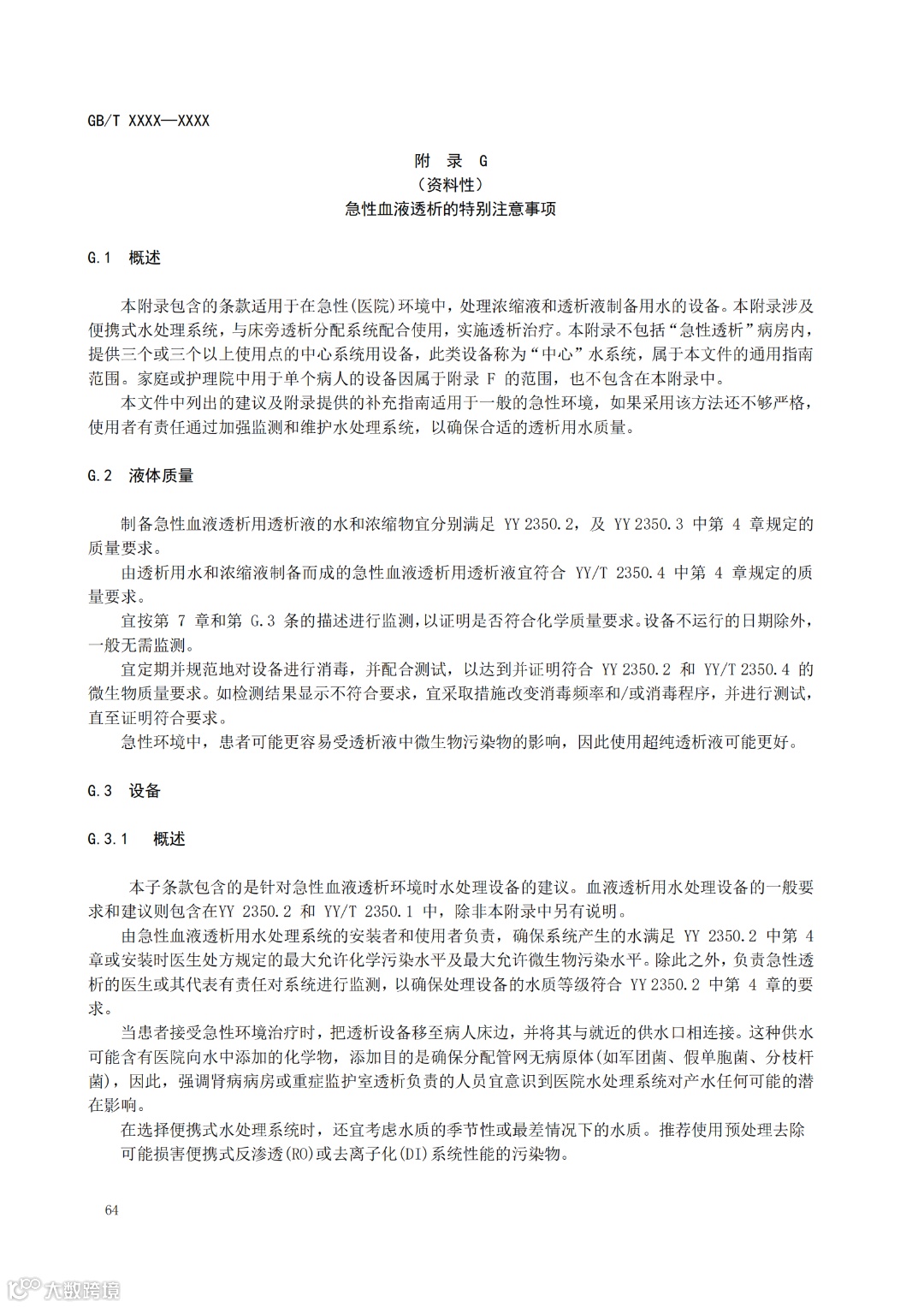
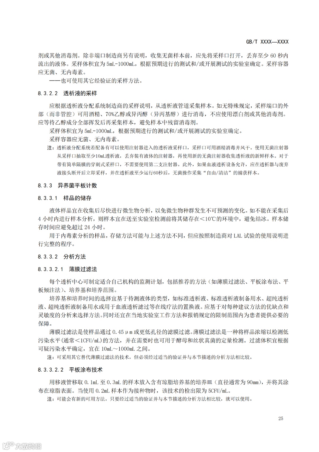
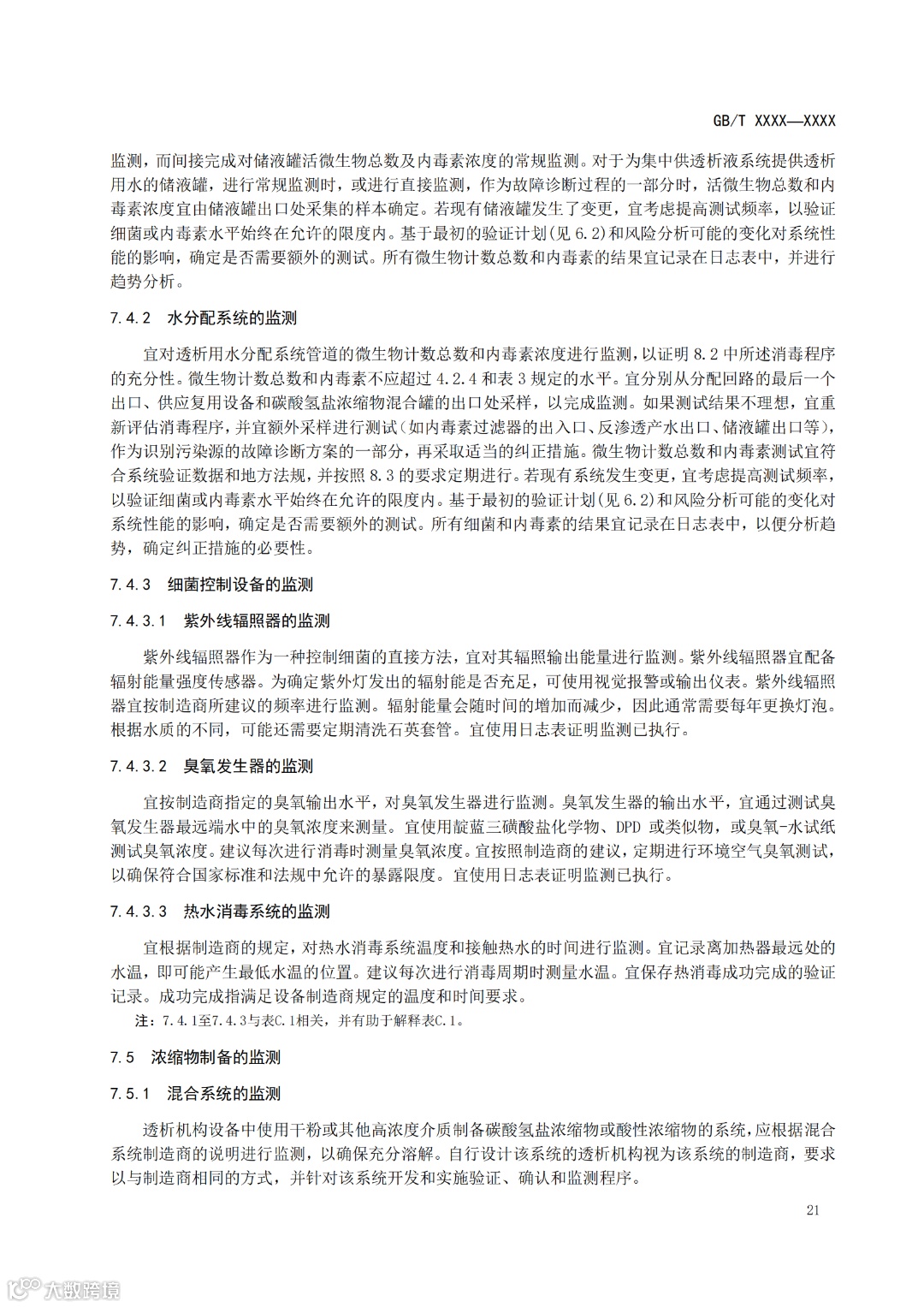
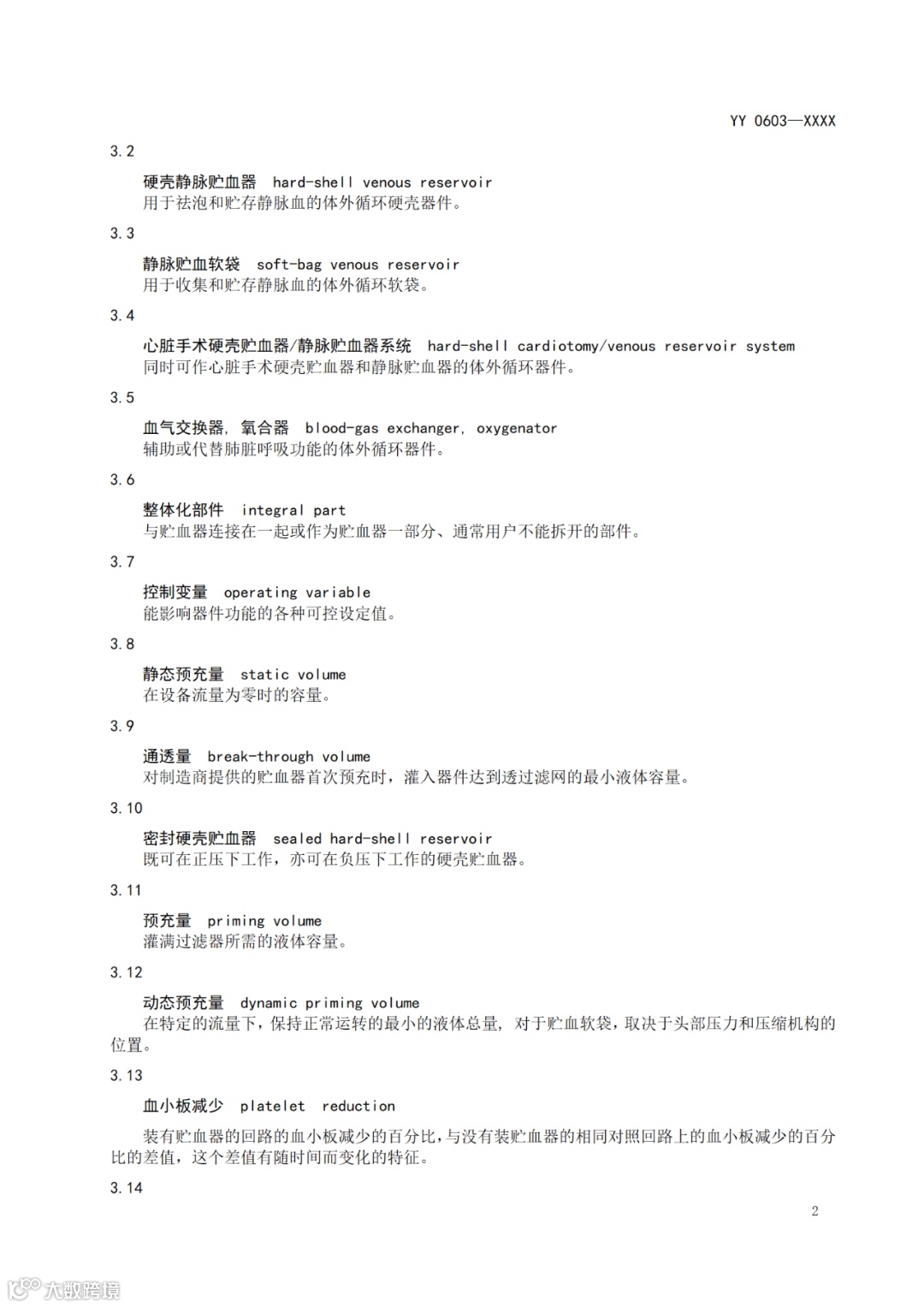
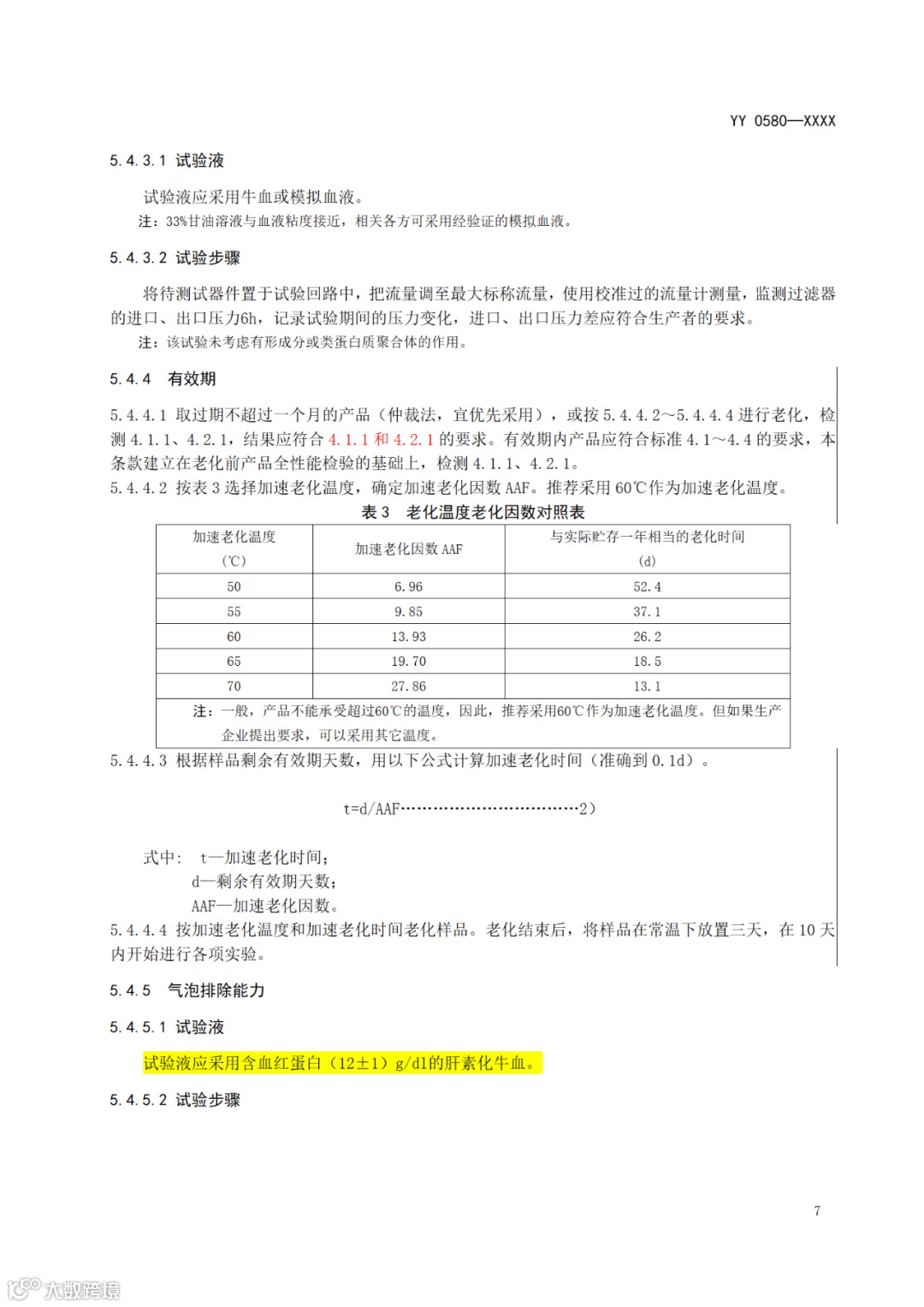
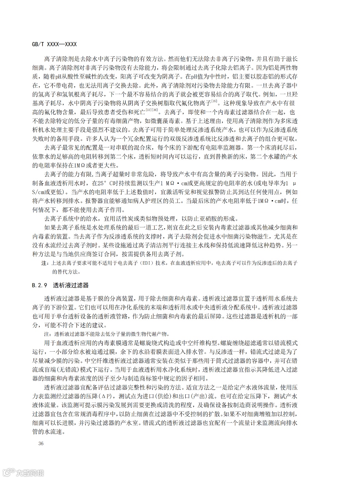
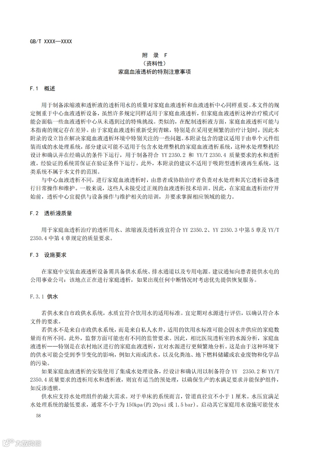
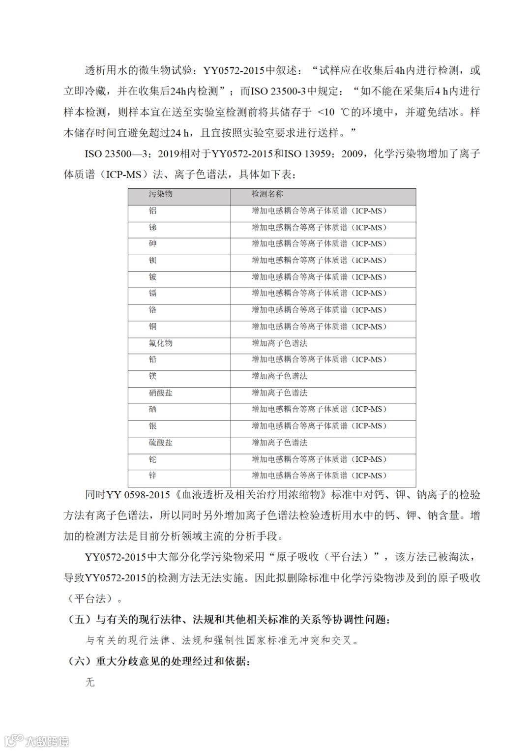
根据2022年医疗器械标准制修订计划,全国医用体外循环设备标准化技术委员会归口的1项国家标混、4项行业标准已完成征求意见稿编制,并公开征求意见。


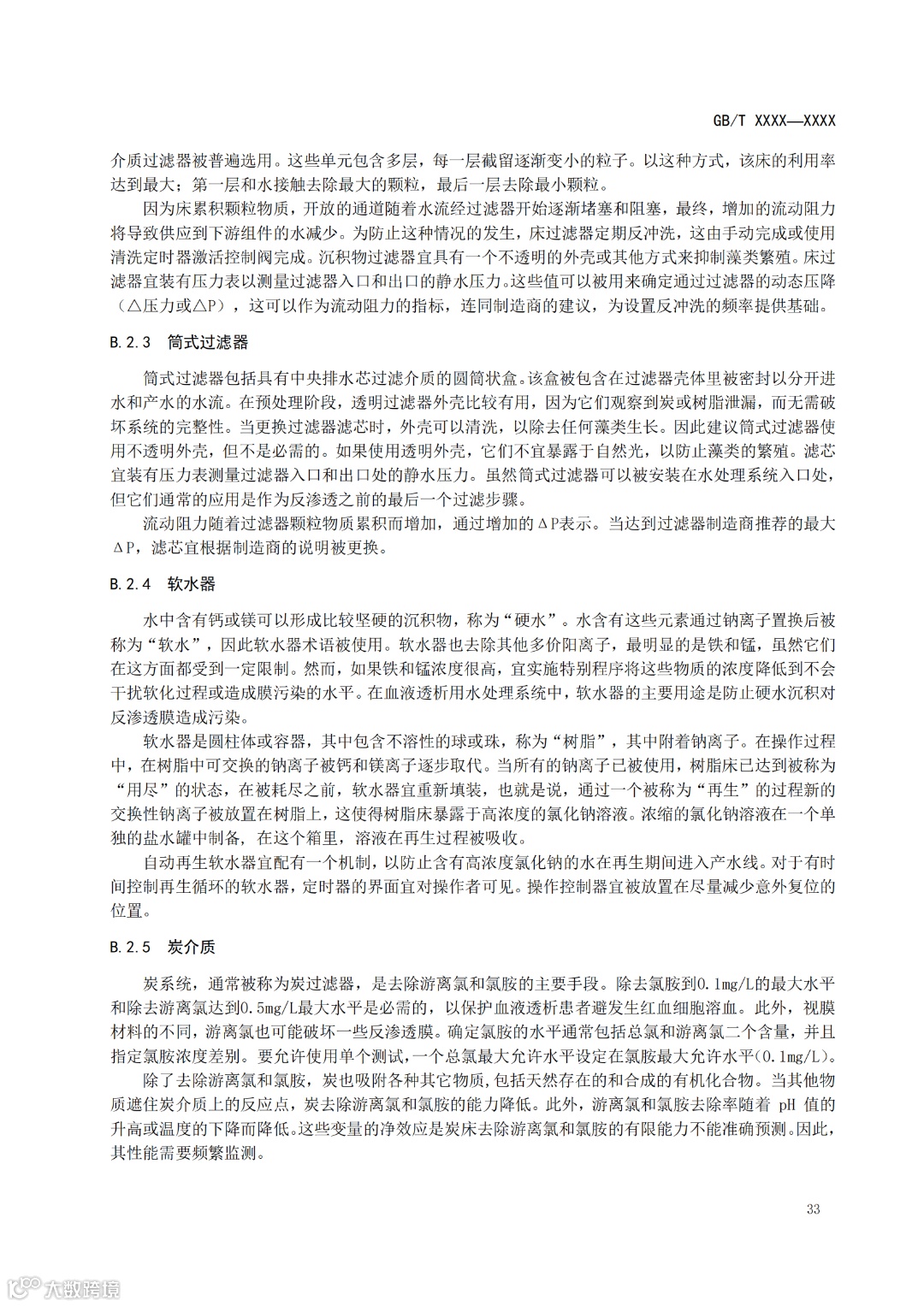
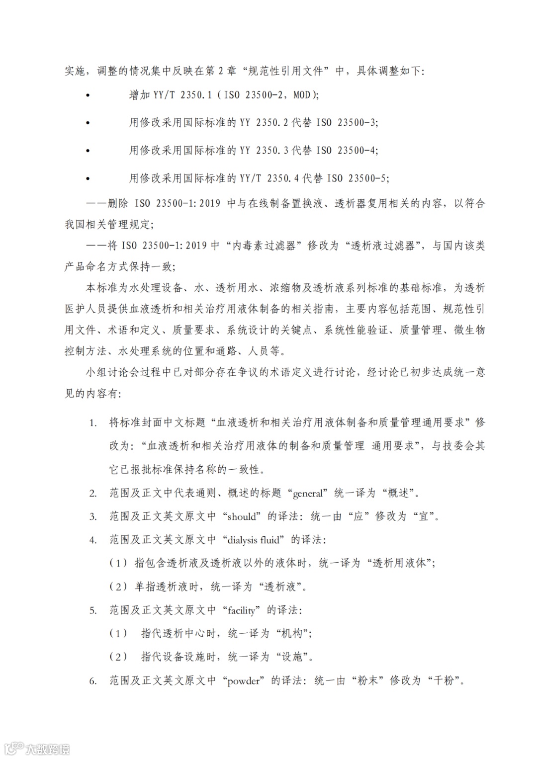
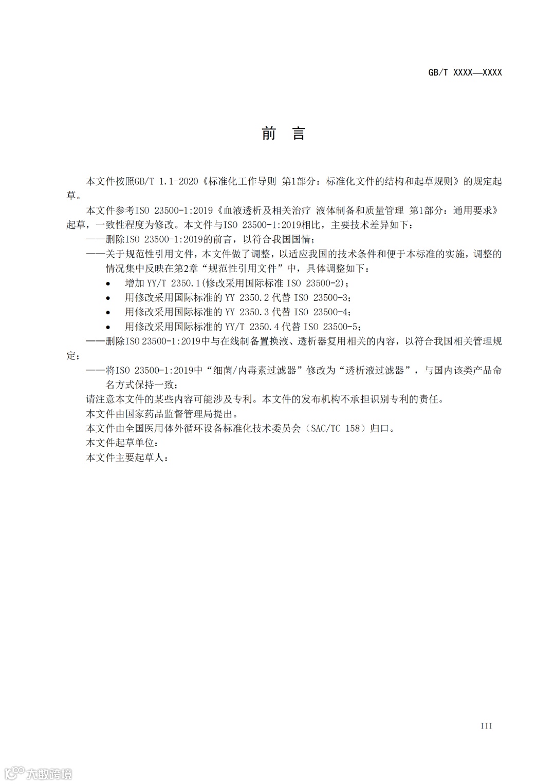
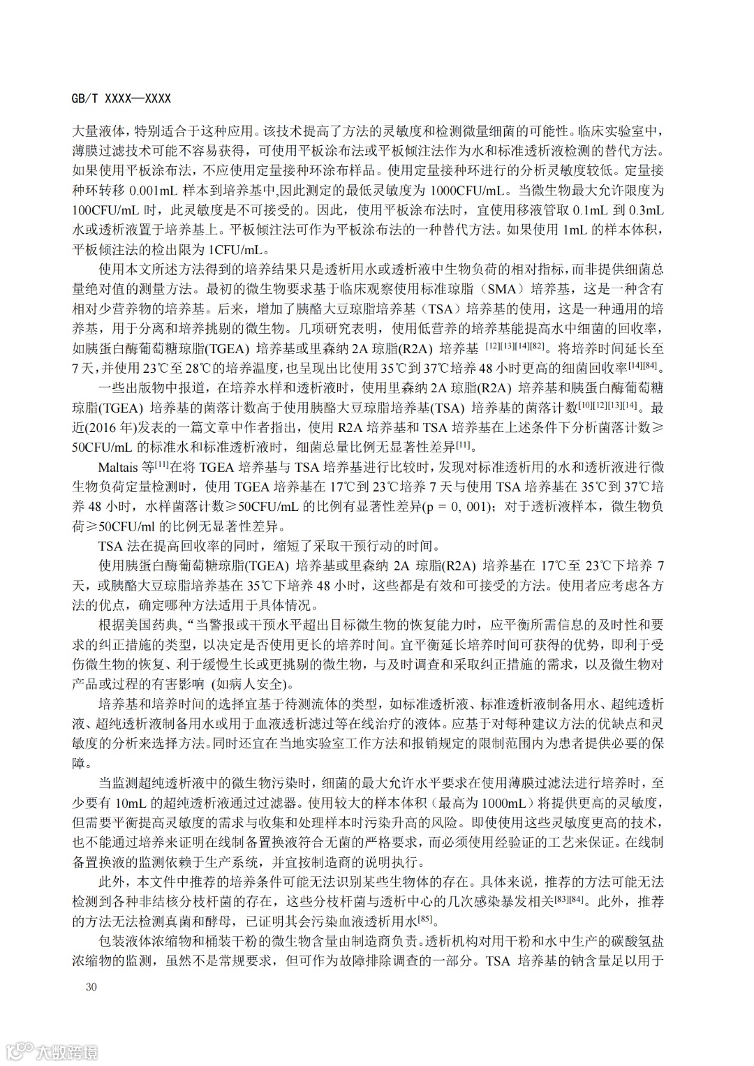
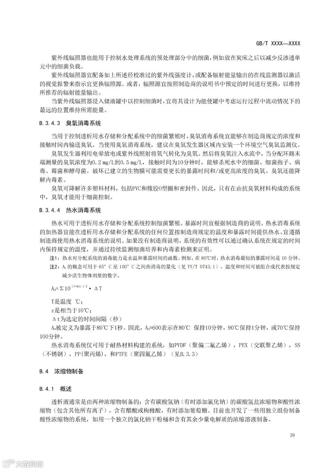
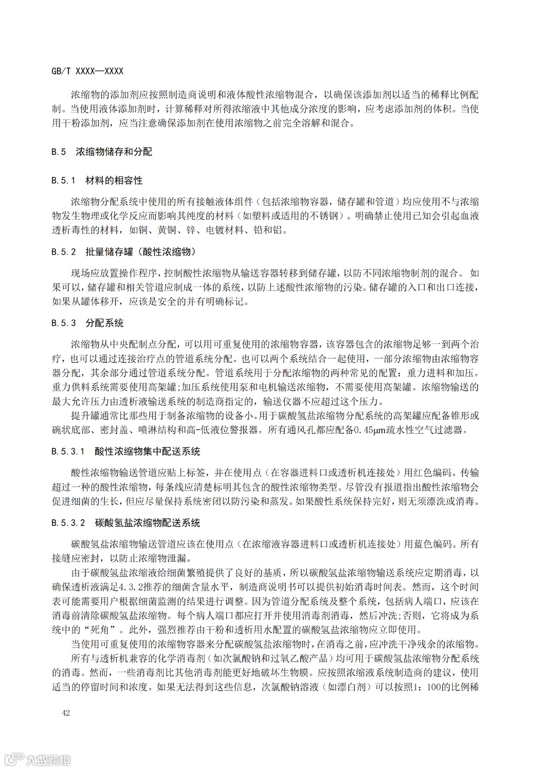
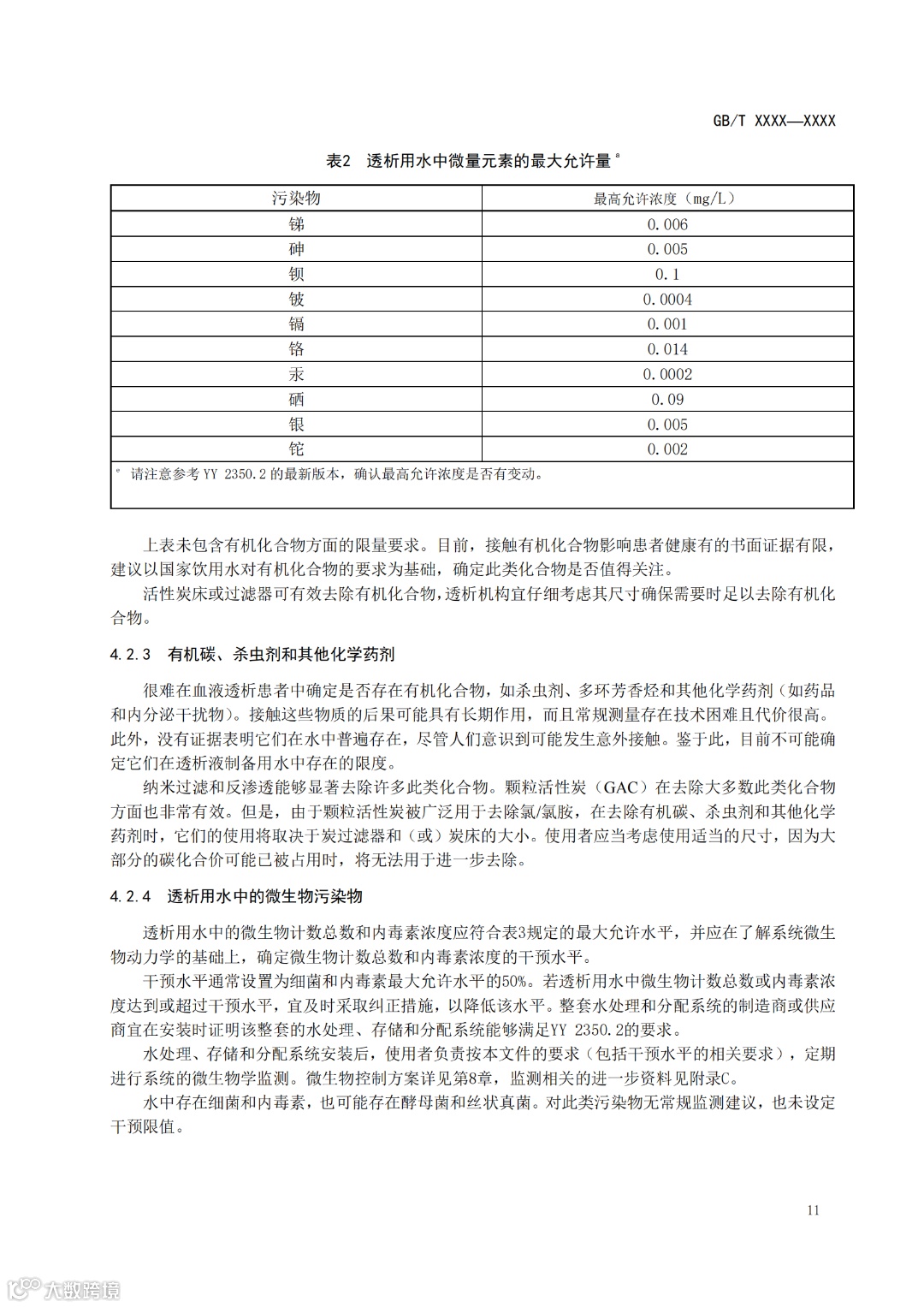
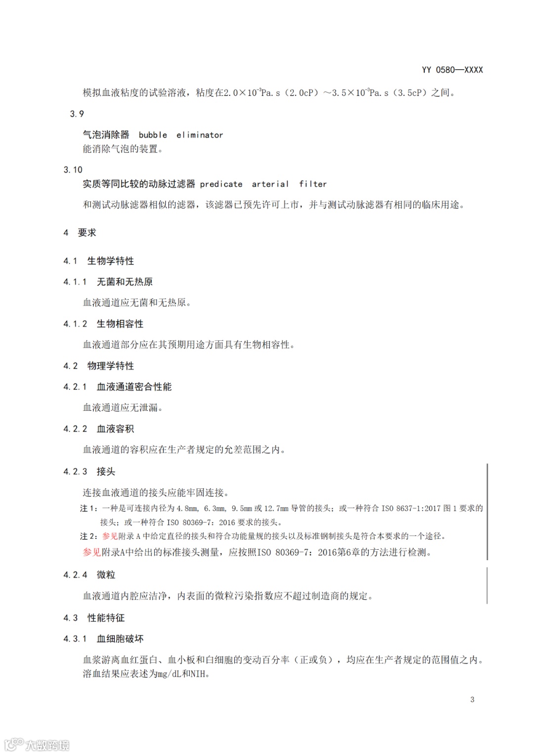
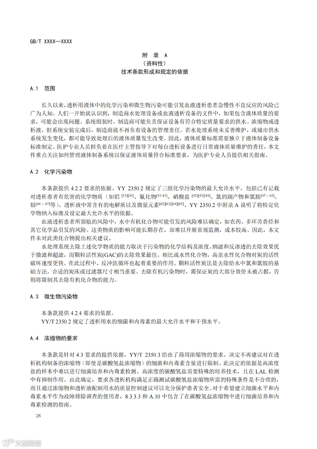
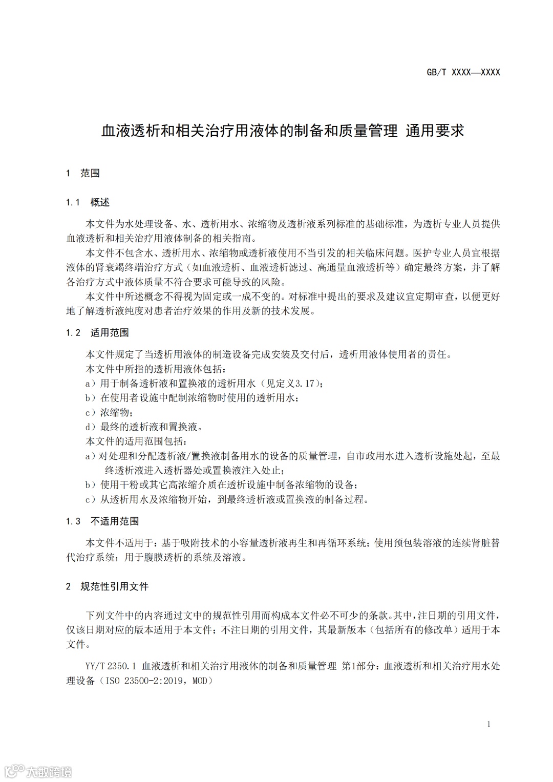
《血液透析和相关治疗用液体的制备和质量管理 通用要求》征求意见稿

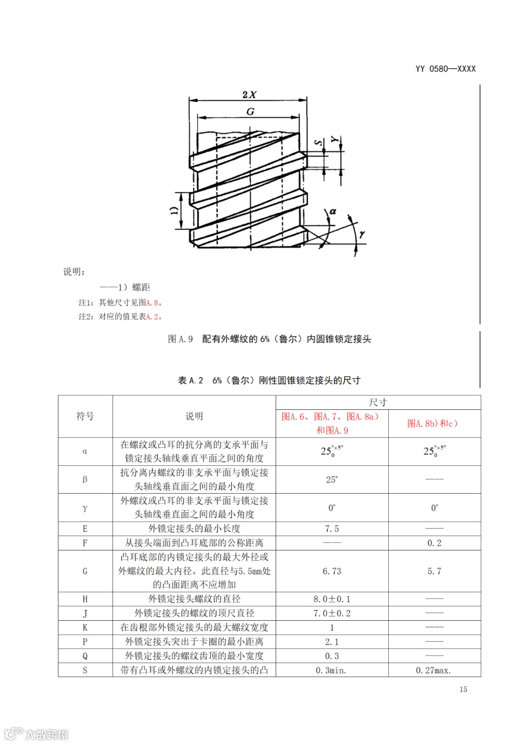
(点击可查看大图)


《血液透析和相关治疗用液体的制备和质量管理 通用要求》编制说明


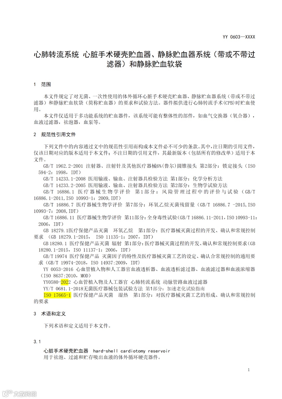
《心肺转流系统 心脏手术硬壳贮血器、静脉贮血器系统(带或不带过滤器)和静脉贮血软袋》征求意见稿


《心肺转流系统 心脏手术硬壳贮血器、静脉贮血器系统(带或不带过滤器)和静脉贮血软袋》编制说明


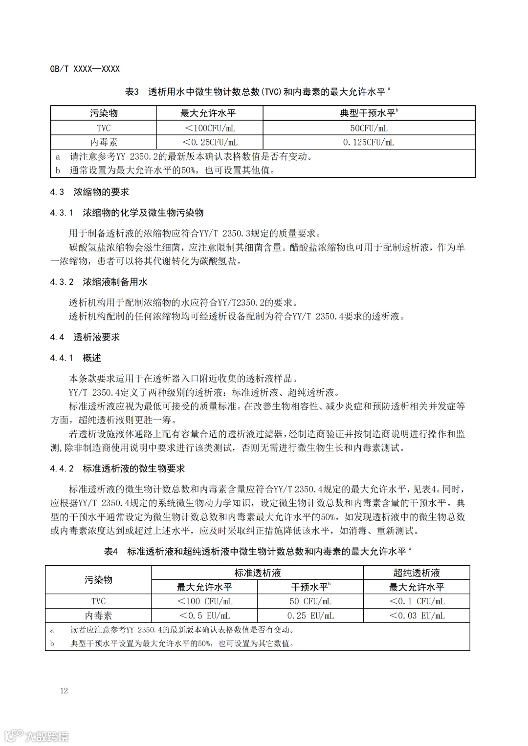
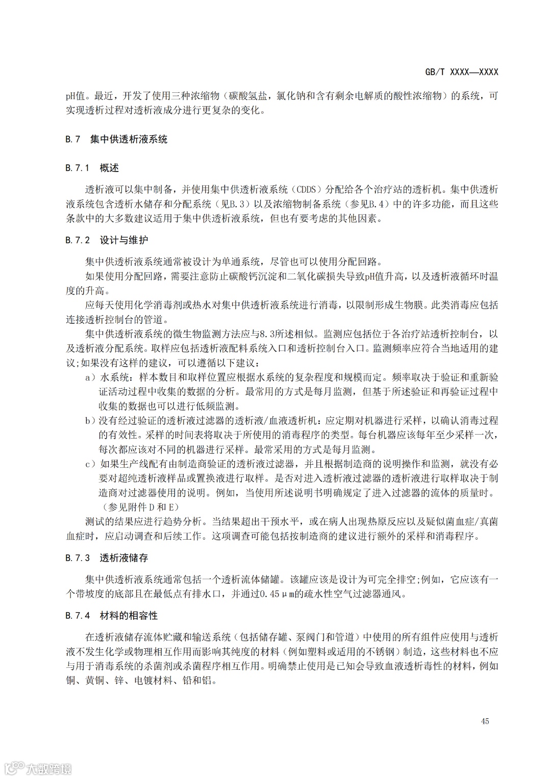
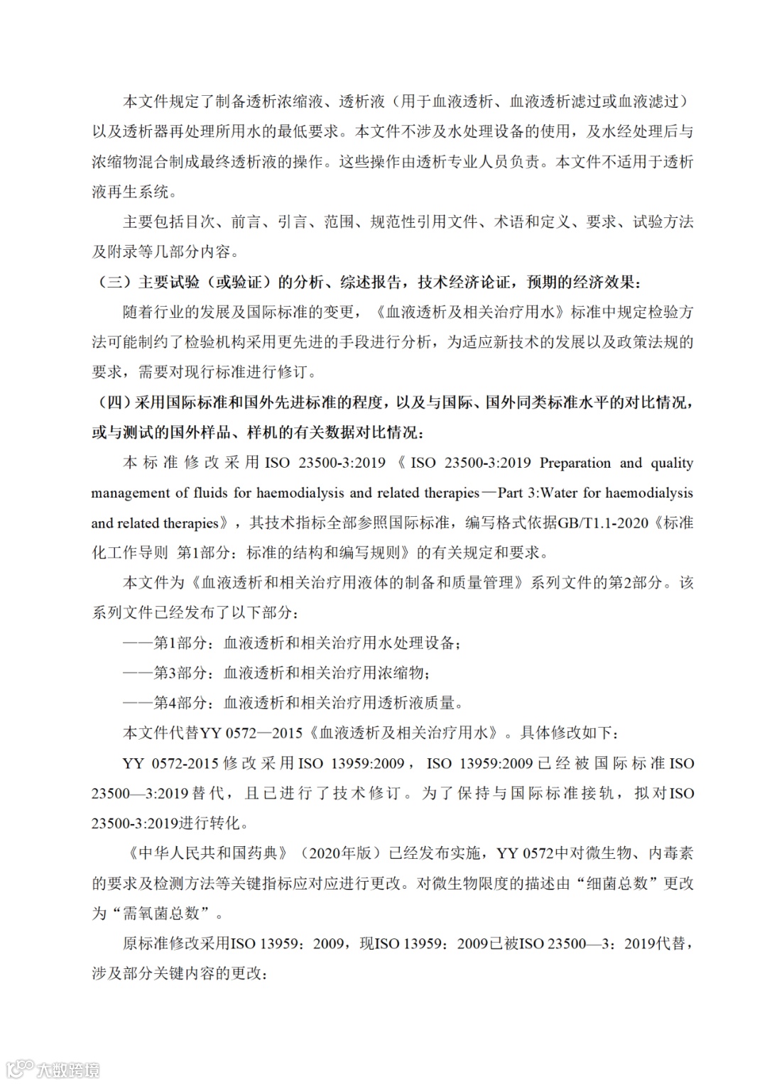
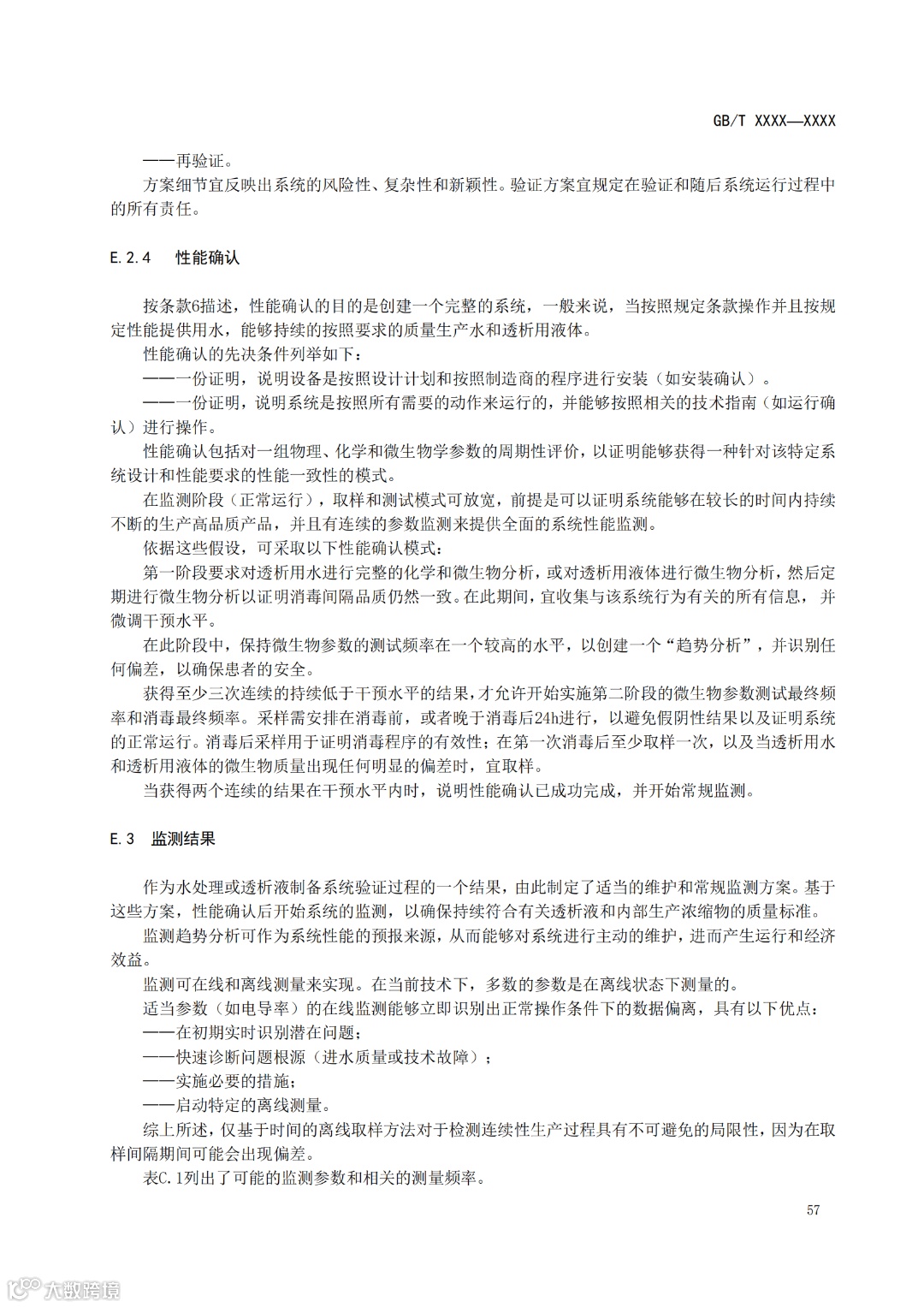
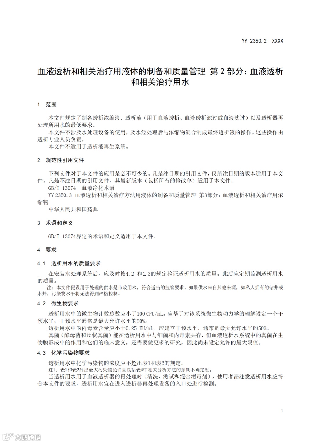
《血液透析和相关治疗用液体的制备和质量管理 第2部分:血液透析和相关治疗用水》征求意见稿


《血液透析和相关治疗用液体的制备和质量管理 第2部分:血液透析和相关治疗用水》编制说明


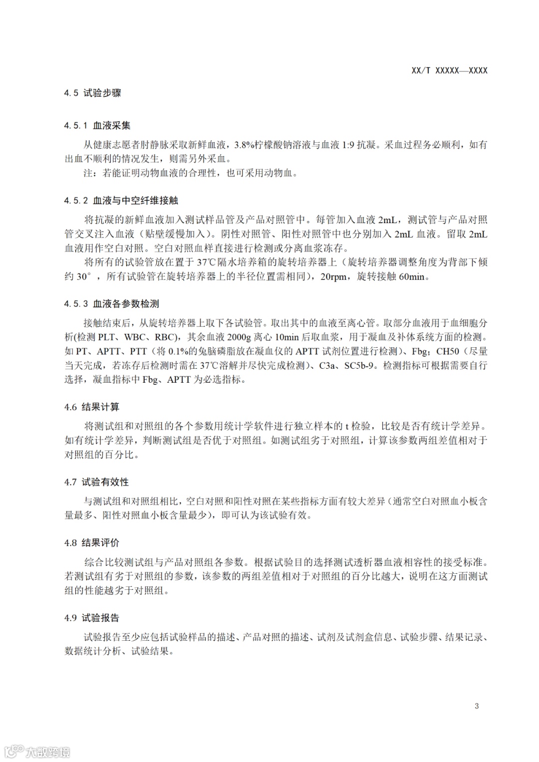
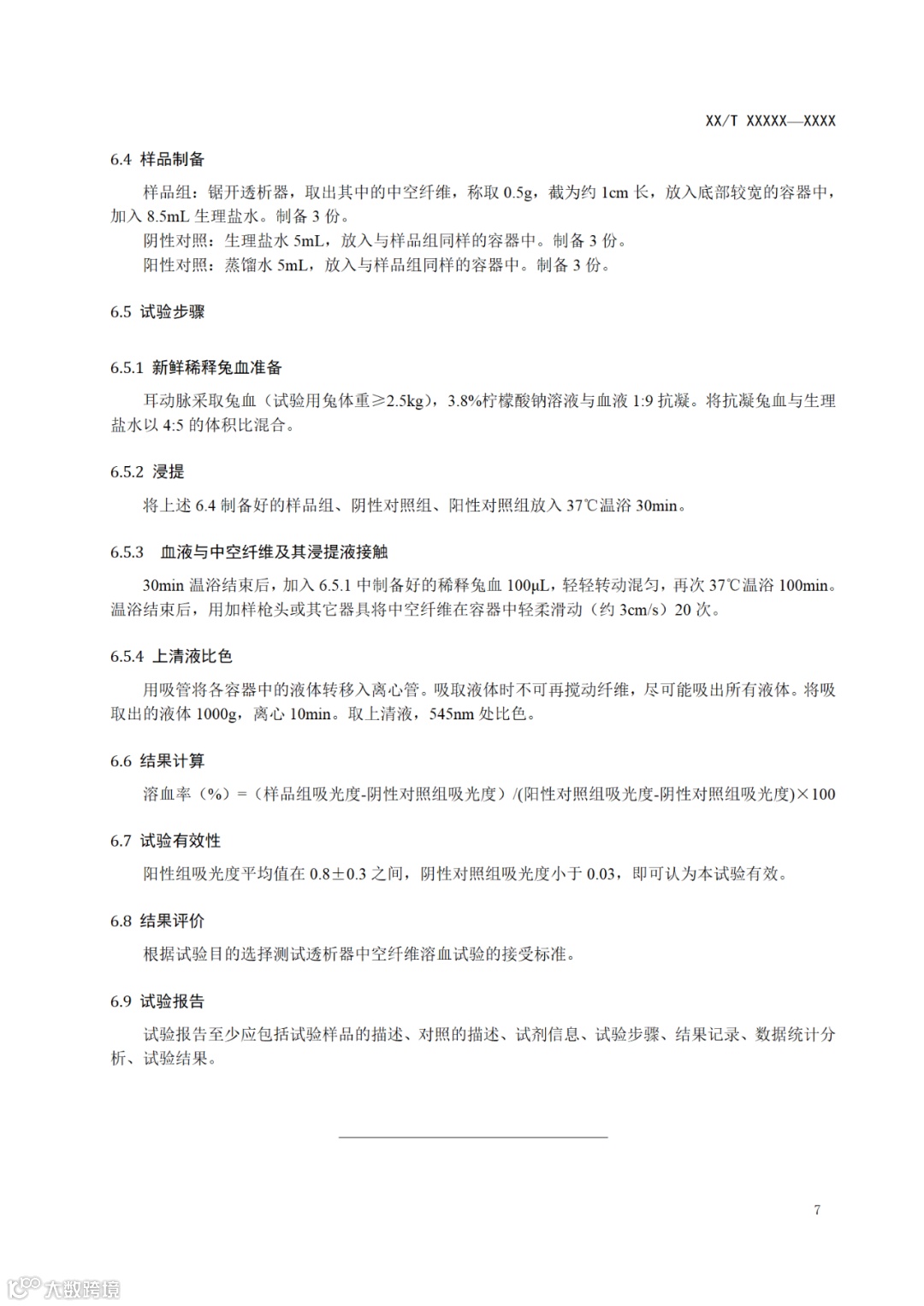
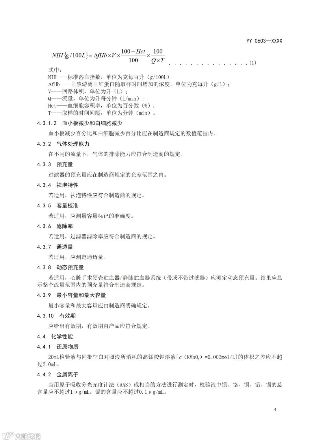
《透析器血液相容性试验》征求意见稿


《透析器血液相容性试验》编制说明


《心血管植入物及人工器官 心肺转流系统 动脉管路血液过滤器》征求意见稿


《心血管植入物及人工器官 心肺转流系统 动脉管路血液过滤器》编制说明

往期精彩回顾

医疗器械注册与备案管理办法正式发布,10月1日起实施

体外诊断试剂注册与备案管理办法

喜迎开门红!恭贺客户和华瑞博自主研发制造的创新产品获批上市

万象更新 迈迪思创研发生产平台建设喜迎重要里程碑

新旧版GCP修订内容对比








我就知道你“在看”
【声明】内容源于网络
0
0
迈迪思创
迈迪思创是医疗器械、体外诊断试剂法规咨询综合服务提供商(CRO+CDMO),可以为全球医疗器械客户提供注册检测、临床试验研究、临床评价、质量管理体系、委托研发、技术成果转化、样品与商业委托生产等中国NMPA上市前的一站式解决方案。
内容 2127
粉丝 0
迈迪思创 迈迪思创是医疗器械、体外诊断试剂法规咨询综合服务提供商(CRO+CDMO),可以为全球医疗器械客户提供注册检测、临床试验研究、临床评价、质量管理体系、委托研发、技术成果转化、样品与商业委托生产等中国NMPA上市前的一站式解决方案。
总阅读774
粉丝0
内容2.1k