
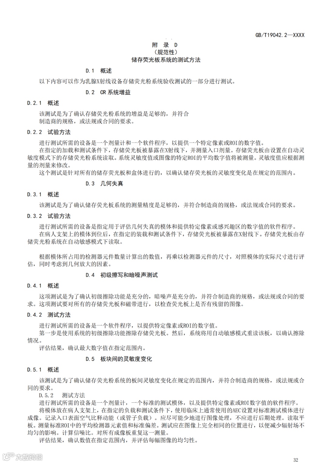
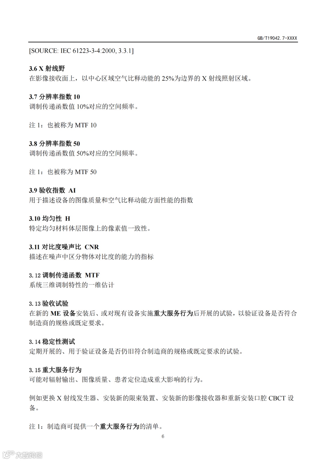
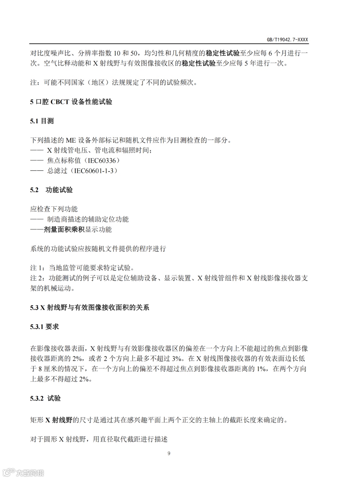
为进一步做好国家标准立项工作,使我国医用X射线标准与国际标准同步转化,根据《医疗器械标准制修订工作管理规范》的要求以及医用电器标准化技术委员会医用X射线设备及用具分技术委员会2023年项目征集情况,现对GB/T19042.2《医用成像部门的评价及例行试验 第3-2部分:乳腺摄影X射线设备 成像性能验收试验》等2项推荐性国家标准立项项目公开征求意见。
(点击可查看大图)
























































































迈迪思创
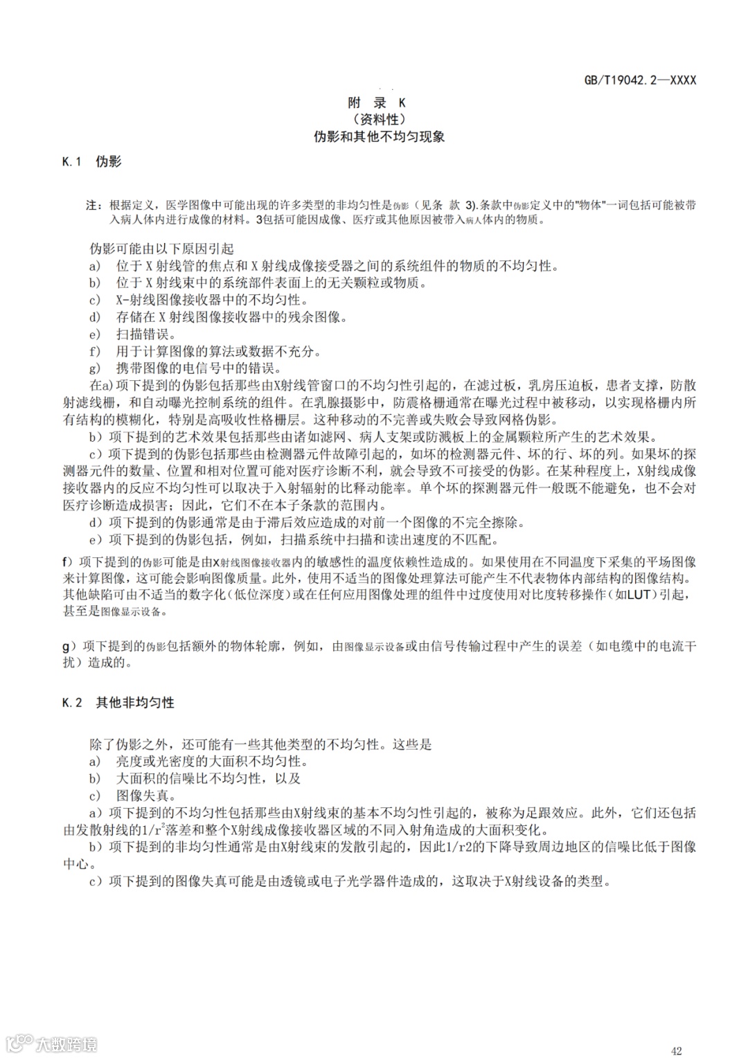
为进一步做好国家标准立项工作,使我国医用X射线标准与国际标准同步转化,根据《医疗器械标准制修订工作管理规范》的要求以及医用电器标准化技术委员会医用X射线设备及用具分技术委员会2023年项目征集情况,现对GB/T19042.2《医用成像部门的评价及例行试验 第3-2部分:乳腺摄影X射线设备 成像性能验收试验》等2项推荐性国家标准立项项目公开征求意见。
(点击可查看大图)























































































