大数跨境
0
0

2项强制性行业标准公开征求意见

2项强制性行业标准公开征求意见 迈迪思创
2022-09-20
2


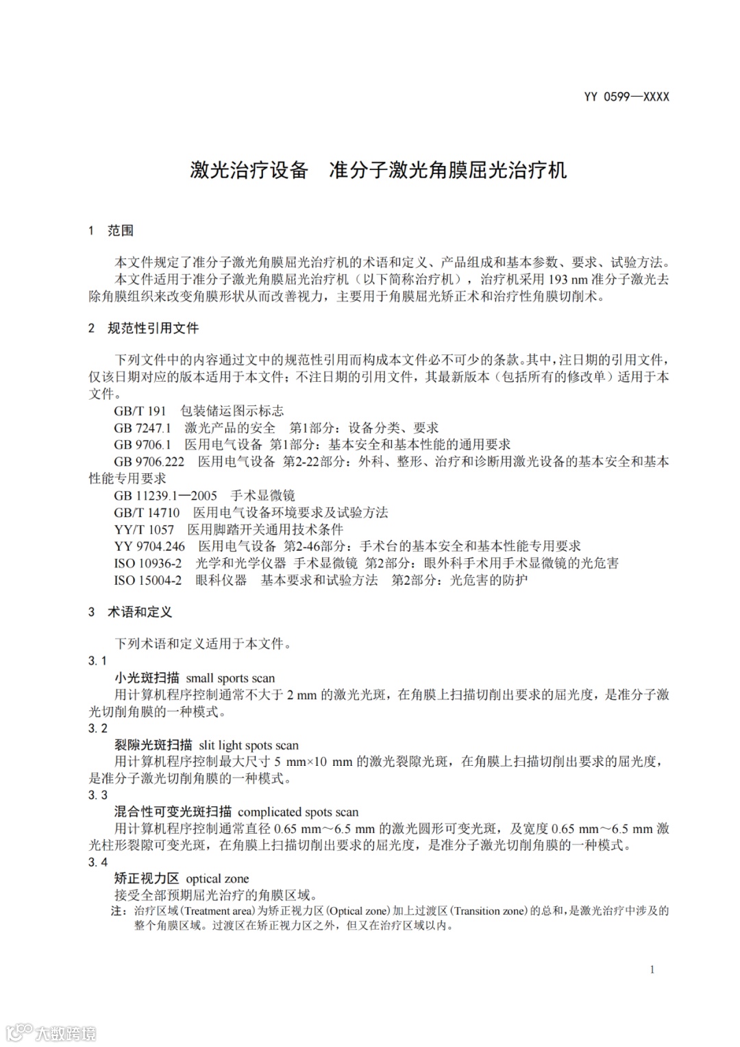
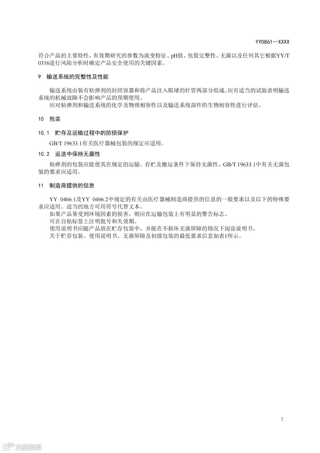
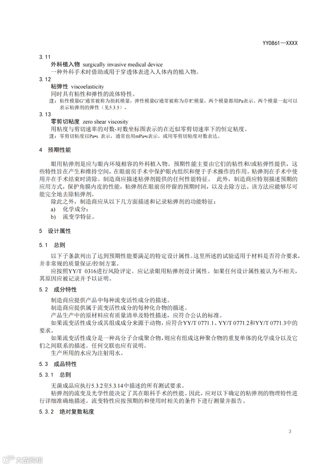
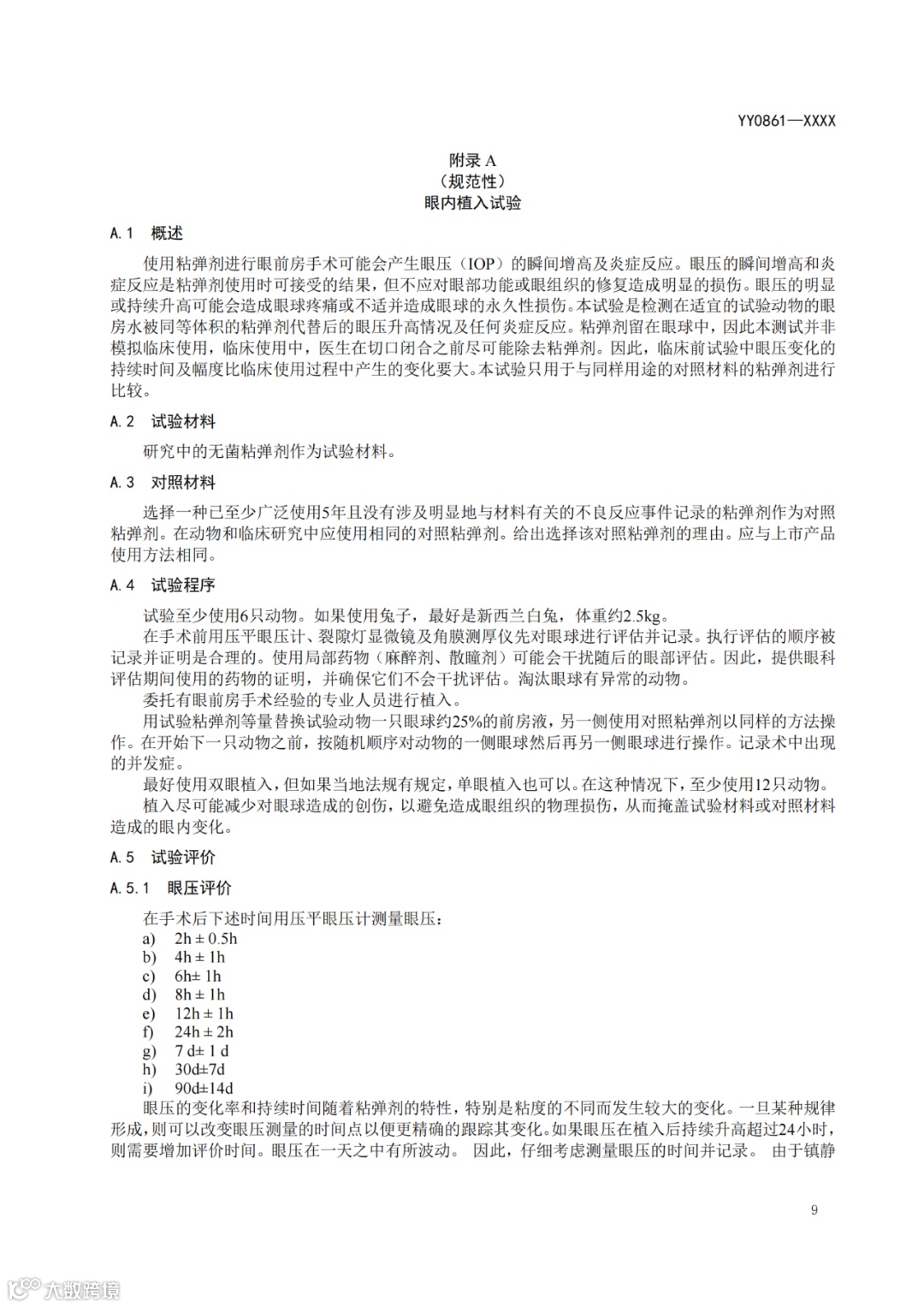
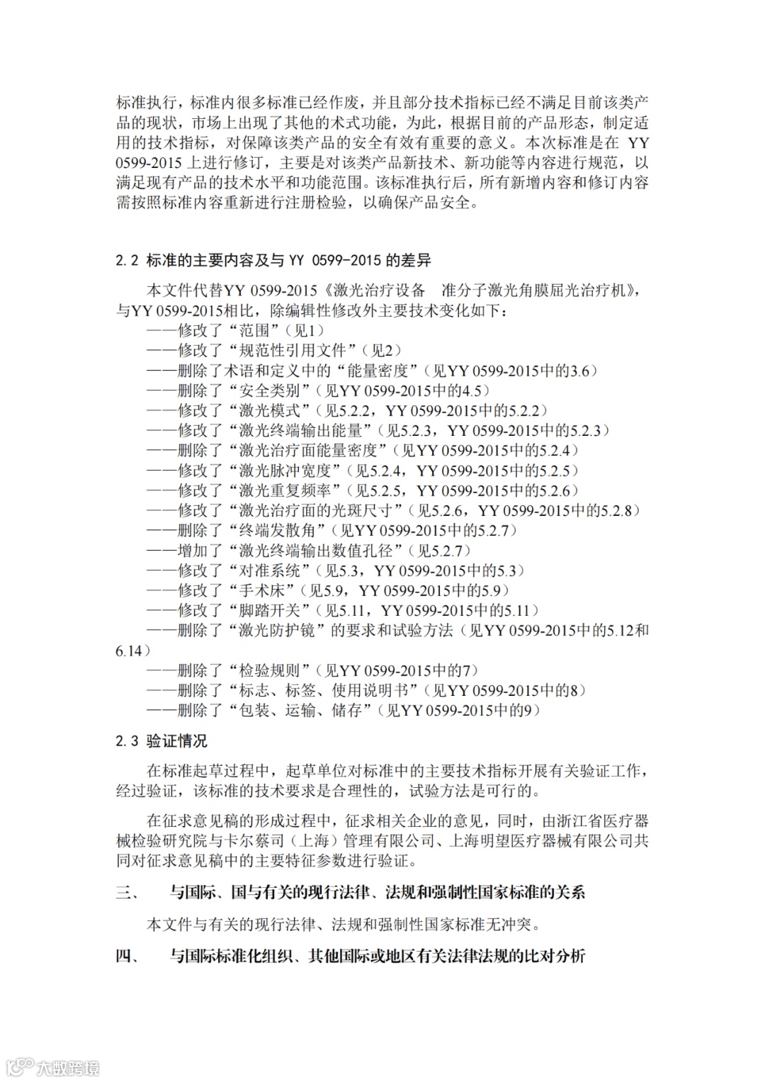
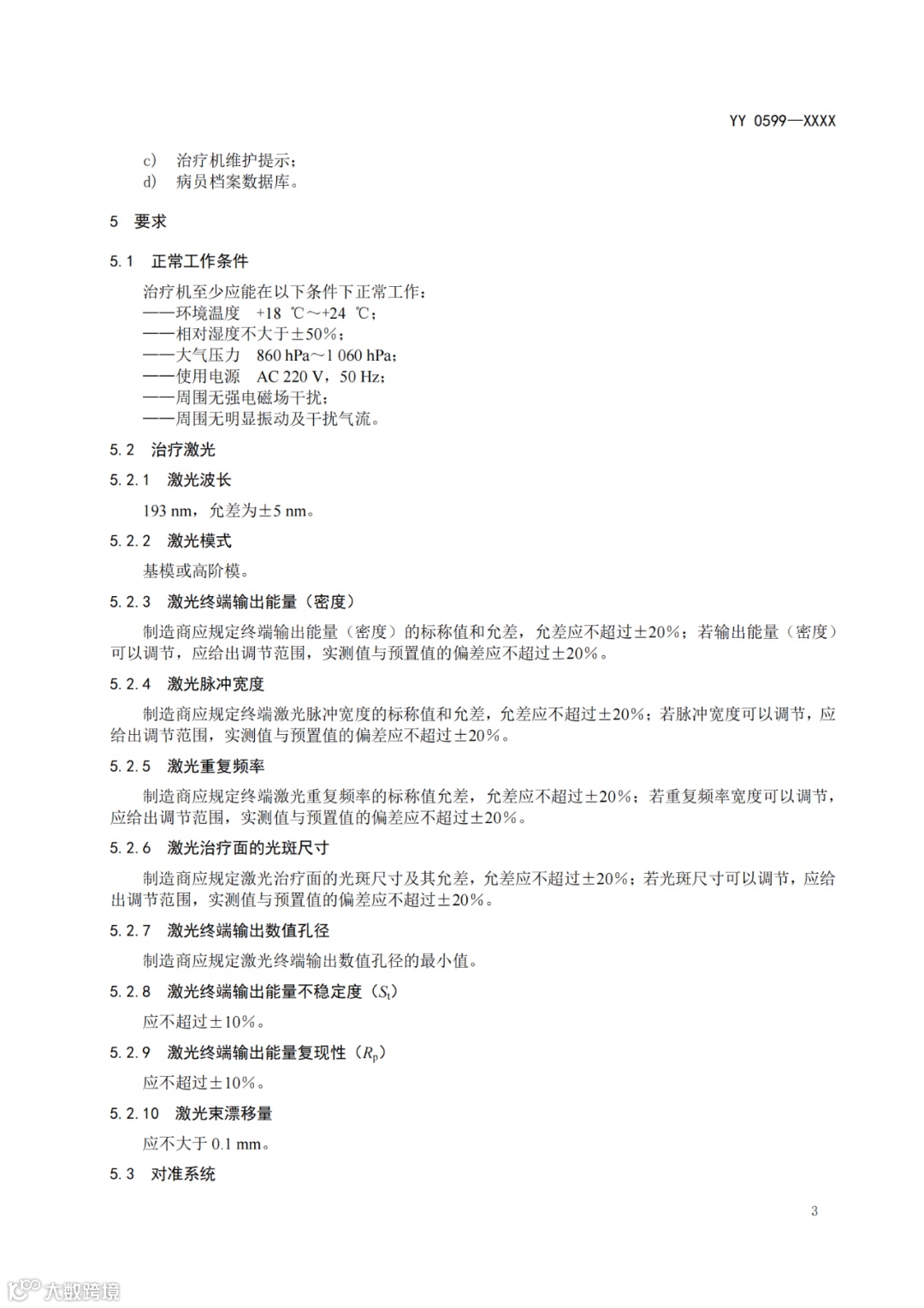
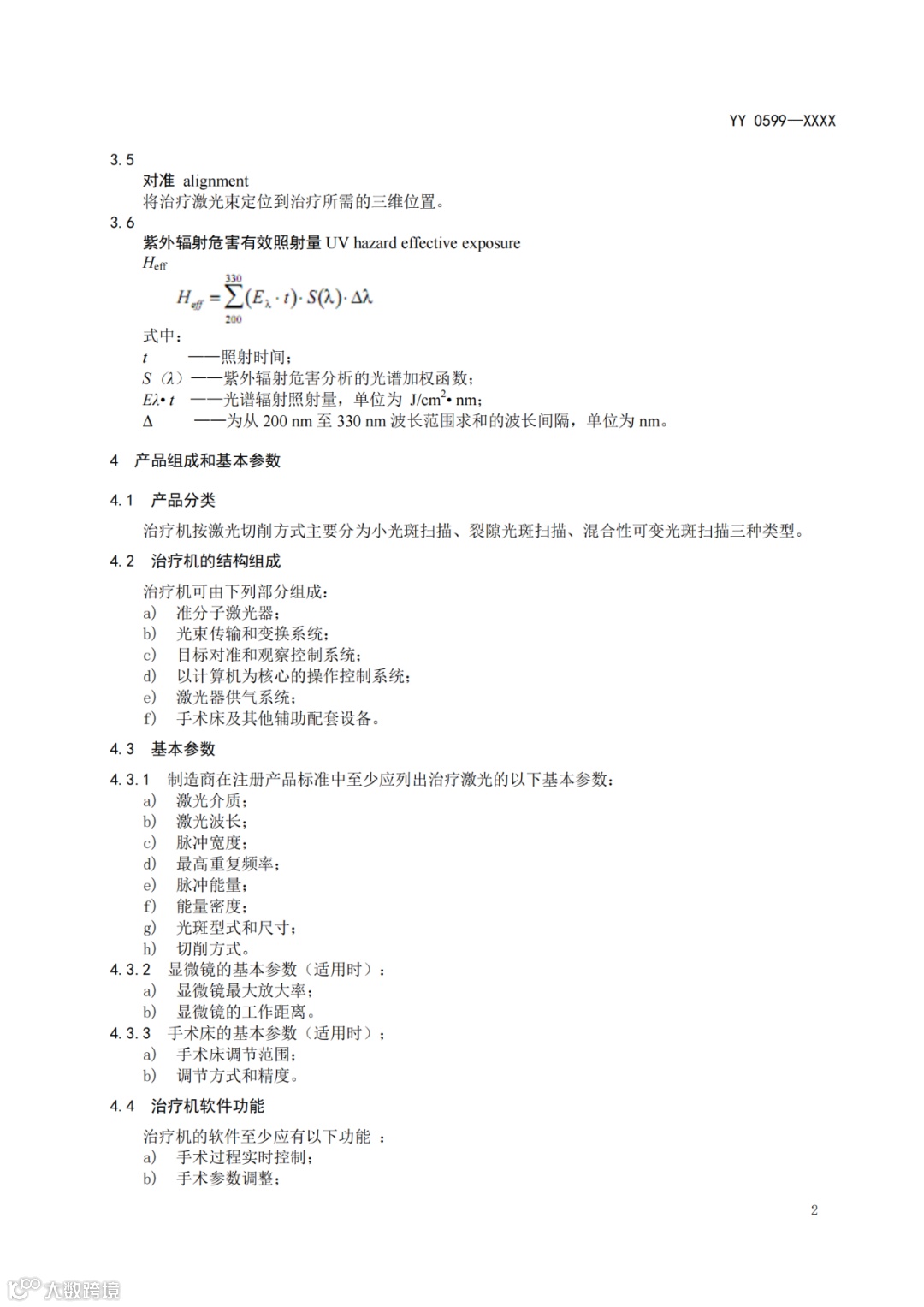
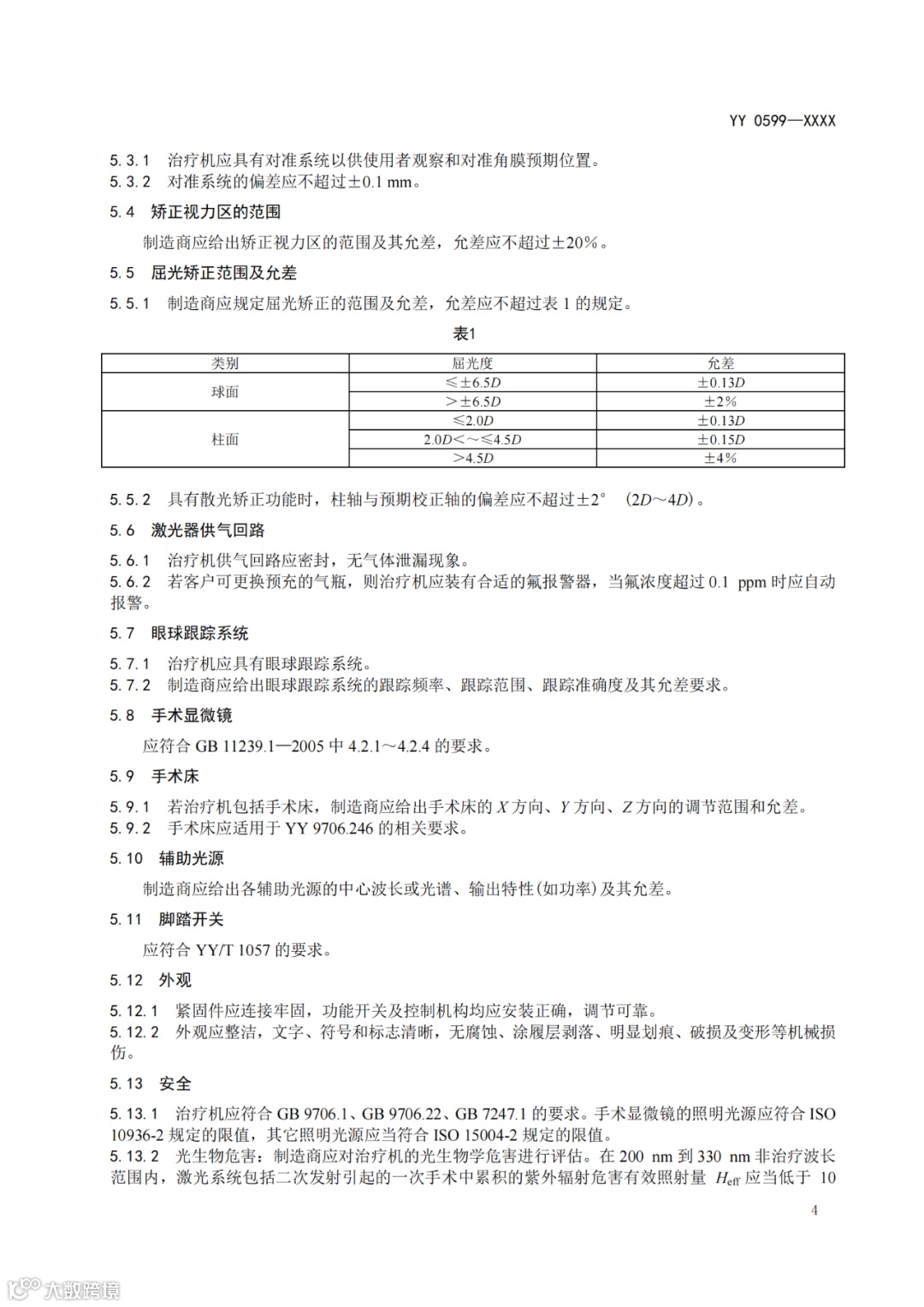
今日,标管中心发布通知,全国光学和光子学标准化技术委员会医用光学和仪器分技术委员会归口起草的《激光治疗设备 准分子激光角膜屈光治疗机》等2项强制性行业标准项目已完成征求意见稿,并公开征求意见。


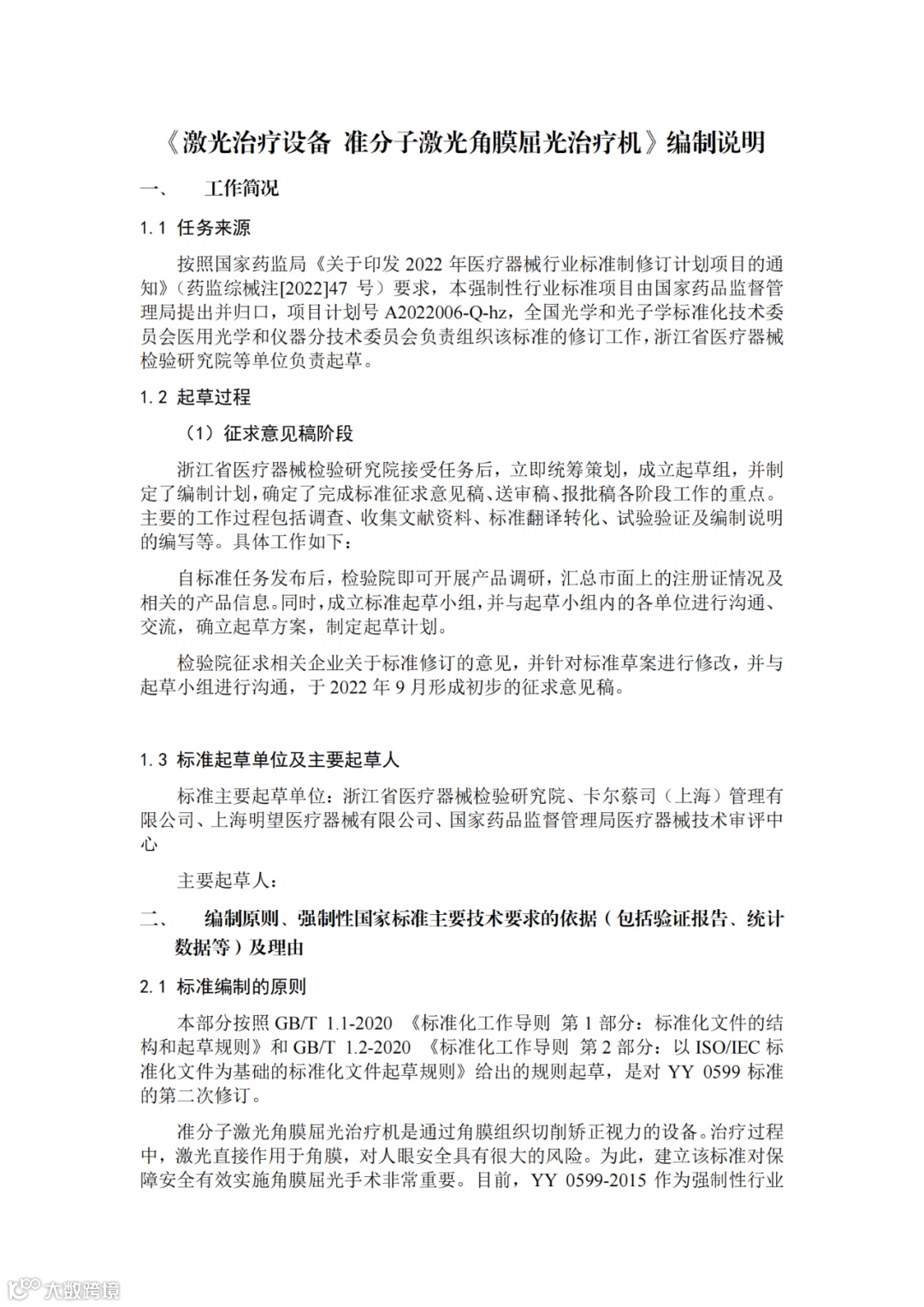
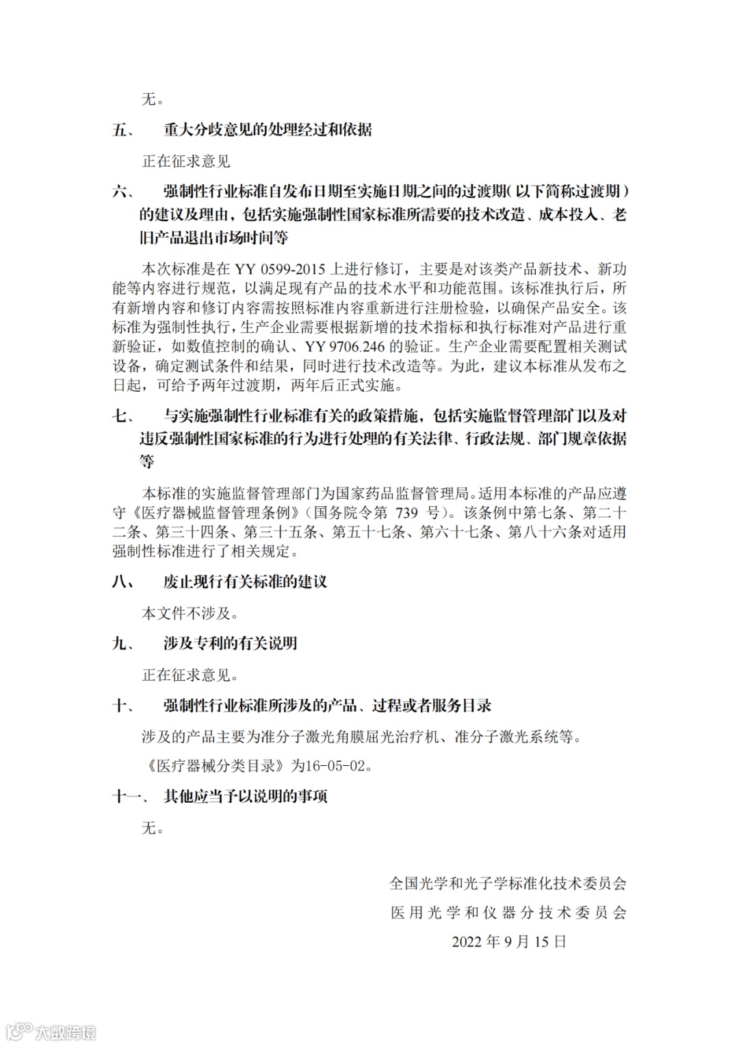
《激光治疗设备 准分子激光角膜屈光治疗机》征求意见稿及编制说明

(点击可查看大图)


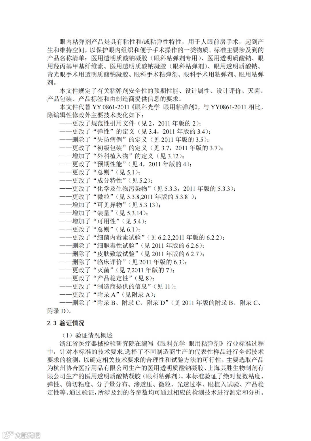
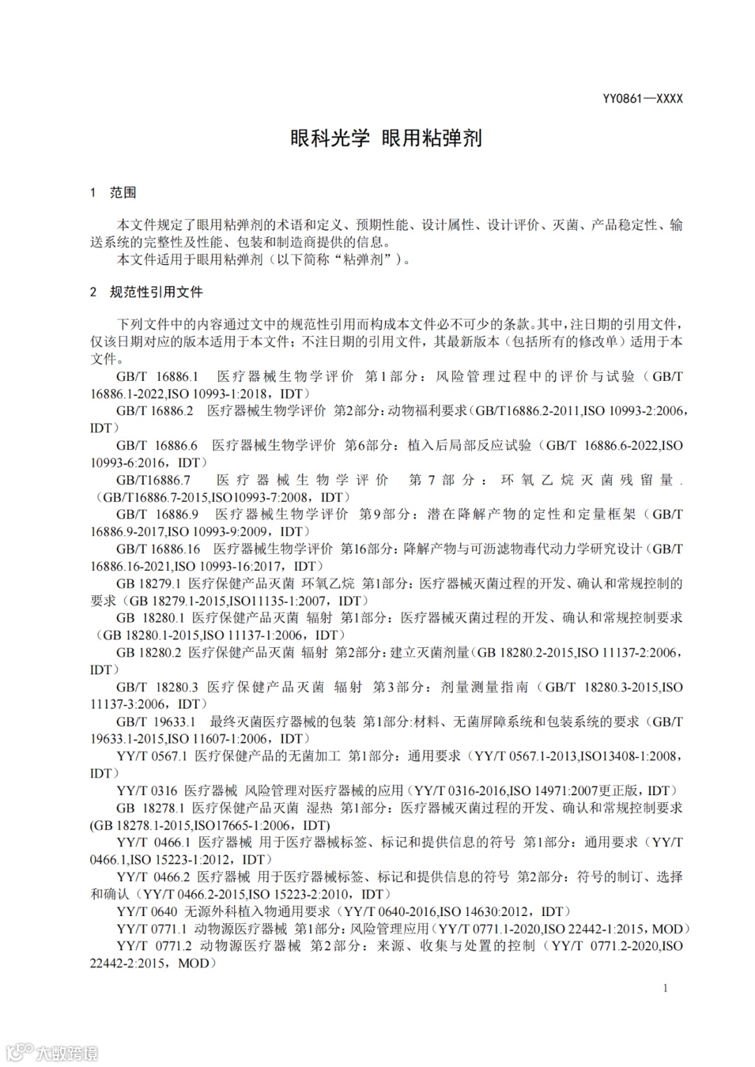
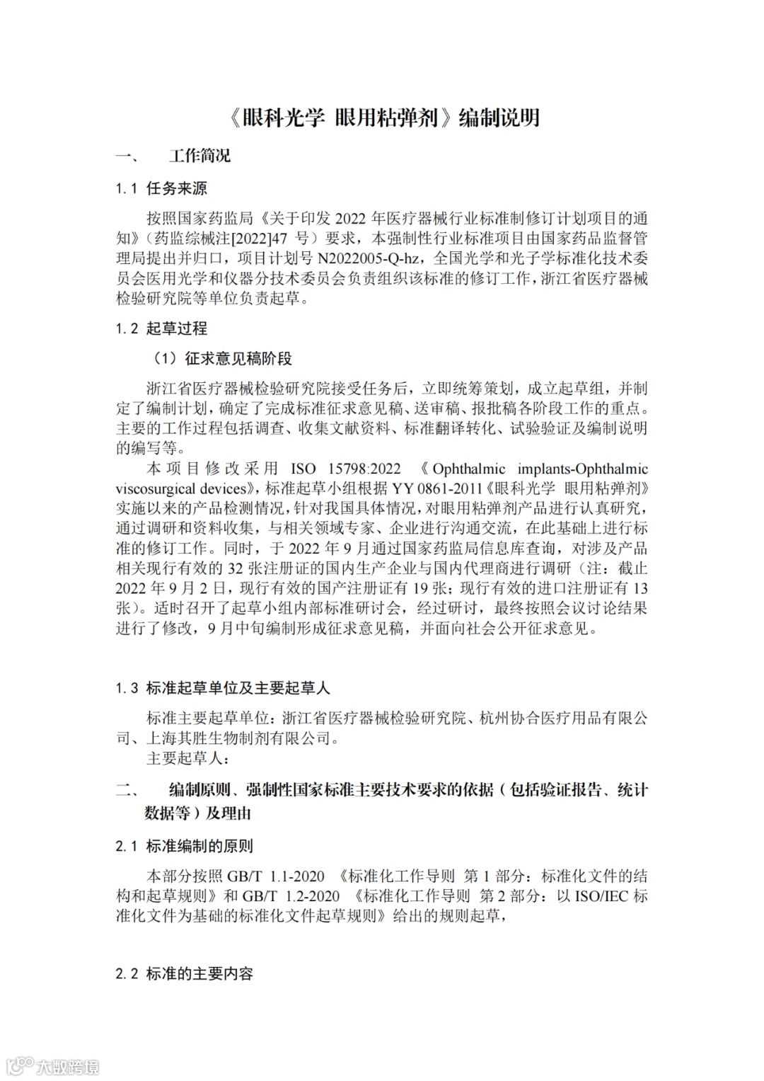
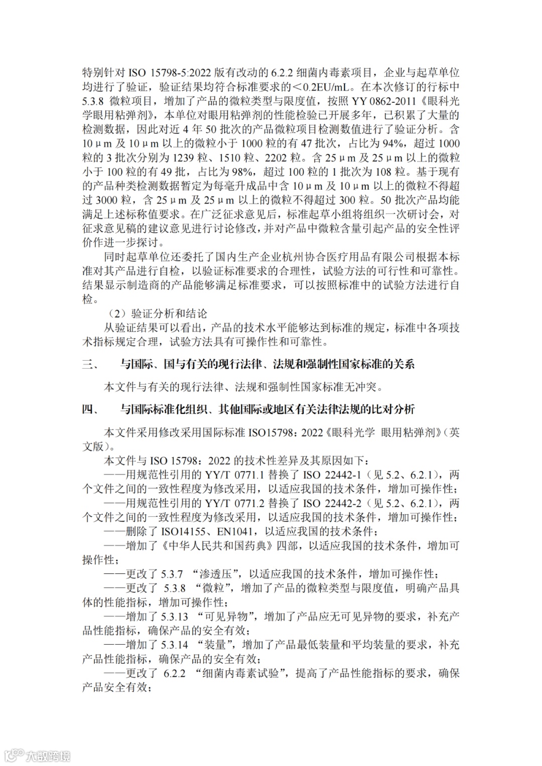
《眼科光学 眼用粘弹剂》征求意见稿及编制说明

往期精彩回顾

万象更新 迈迪思创研发生产平台建设喜迎重要里程碑

新旧版GCP修订内容对比

千万级项目!迈迪思创斩获15款IVD产品委托生产订单

临床豁免新增11项产品?器审中心公开征求意见

整体业务增速50%,迈迪思创CRO+CDMO服务赋能器械创新








我就知道你“在看”
【声明】内容源于网络
0
0
迈迪思创
迈迪思创是医疗器械、体外诊断试剂法规咨询综合服务提供商(CRO+CDMO),可以为全球医疗器械客户提供注册检测、临床试验研究、临床评价、质量管理体系、委托研发、技术成果转化、样品与商业委托生产等中国NMPA上市前的一站式解决方案。
内容 2127
粉丝 0
迈迪思创 迈迪思创是医疗器械、体外诊断试剂法规咨询综合服务提供商(CRO+CDMO),可以为全球医疗器械客户提供注册检测、临床试验研究、临床评价、质量管理体系、委托研发、技术成果转化、样品与商业委托生产等中国NMPA上市前的一站式解决方案。
总阅读300
粉丝0
内容2.1k