
为进一步规范医疗器械抽查检验不符合规定调查处置工作,保障医疗器械安全有效,依据医疗器械监管相关政策法规要求,结合安徽省实际,安徽省药监局组织起草了《安徽省医疗器械抽查检验不符合规定调查处置工作指南(征求意见稿)》,并向社会公开征求意见。
1.前言
为指导和规范医疗器械注册人、备案人(以下简称:注册人)开展医疗器械抽查检验不符合规定(以下简称:医疗器械抽检不合格)调查处置工作,依据《医疗器械监督管理条例》、《医疗器械召回管理办法》、《医疗器械质量抽查检验管理办法》、《国家医疗器械质量抽查检验工作程序》等制定本指南。
本指南是对医疗器械抽检不合格调查处置工作的一般要求,对其中未涉及的具体问题应当从实际出发研究确定。同时,随着法规的完善,监管需求的变化,本指南也将适时进行调整。
2.适用范围
本指南适用于安徽省行政区域内注册人开展医疗器械抽检不合格调查处置工作,帮助其理解和掌握医疗器械抽检不合格调查处置工作基本要求和工作内容,同时也可作为我省各级药品监管部门开展医疗器械抽检不合格监督、检查等工作的参考文件。
境外注册人指定的我国境内的企业法人应当协助注册人履行相关调查处置工作。
3.总体要求
注册人应当在收到医疗器械抽检不合格报告后立即依法依规开展调查处置,并对不合格产品采取相应的风险控制措施。
各级药品监管部门可以依法采取责令暂停生产、进口、经营、使用的紧急控制措施,并发布安全警示信息。注册人未依照相关规定实施召回或者停止生产、经营的,负责药品监督管理的部门可以责令其召回或者停止生产、经营。
4.管理制度
鼓励注册人建立医疗器械抽检不合格调查处置工作制度,可与现有的相关制度相结合或关联,包括但不限于以下方面。
4.1医疗器械抽检不合格调查工作领导小组
4.1.1成立由企业负责人为组长,研发、生产、销售、售后和质量等部门人员组成的调查领导小组,全面领导、组织、管理医疗器械抽检不合格调查评估工作。
4.1.2审核批准企业建立的医疗器械抽检不合格调查评估工作制度、工作程序、应急预案等。
4.1.3召开领导小组工作会,共同商讨医疗器械抽检不合格处置工作中遇到的重大事件或者问题,安排部署后续工作。
4.1.4组织开展医疗器械抽查检验有关法律法规、规章、文件和相关知识的培训。
4.1.5全面保证医疗器械抽检不合格时处置的法规符合性,风险控制措施实施的及时性、有效性。
4.2医疗器械抽检不合格调查小组工作部门和人员
4.2.1设立或者指定相关部门负责医疗器械抽检不合格调查工作,并配备相应的法规人员和技术人员。法规人员应当熟悉医疗器械抽查检验有关法律法规、规章、文件的要求,具有较好的沟通和协调能力。技术人员应当熟悉医疗器械产品技术要求和产品相关的国家或行业标准,具有医疗器械相关专业知识,熟悉所持有医疗器械产品特点。
4.2.2组织撰写企业医疗器械抽检不合格调查工作制度、工作程序、应急预案等文件。
4.2.3负责收集企业内外部调查评估信息,经调查核实后上报调查领导小组。
4.2.4负责组织编写医疗器械抽检不合格处置中的调查评估报告,并按照法律要求时限内及时上报药品监管部门。
4.2.5配合药品监管部门对医疗器械抽检不合格的调查。
4.2.6跟踪、落实、评估医疗器械抽检不合格调查处置工作的风险控制措施,报告调查领导小组并及时上报药品监管部门。
4.2.7负责管理医疗器械抽检不合格调查处置工作中的相关记录,报告。
4.3医疗器械抽查检验工作培训管理
4.3.1医疗器械抽查检验有关法律法规、规章、文件和相关知识等内容应当纳入企业年度培训计划,由领导小组负责审核并组织实施。
4.3.2医疗器械抽查检验管理培训对象应当覆盖调查小组全体及关联部门人员。
4.3.3医疗器械抽检不合格调查处置培训内容应当包含现行相关法律法规、规章、文件和相关知识,企业制定的监测工作制度、工作程序,处置过程中应急预案,调查分析、风险分析评价方法和临床用械知识等。
4.3.4鼓励企业结合企业常见生产中和生产后不合格,上市后监督信息应急预案进行演练,提升处置过程中的效率,确保风险控制措施的及时性和有效性。评估企业调查处置过程中的流程通畅性,汇报及时性。
4.4医疗器械抽检不合格事件调查
4.4.1召回医疗器械的具体情况,包括产品名称、型号规格、批次,产品序列号/UDI等基本信息,生产数量,留样数量,库存数量,产品流向及数量,出厂检验情况,企业负责人及联系方式,经办人及联系方式。
4.4.2召回原因,包括医疗器械抽检不合格的基本情况,质量缺陷和风险情况。
4.4.3对产品的调查,包括产品质量状况,生产环节,流通环节和使用环节及其他信息。
主要内容应包括但不限于以下内容:
(一)产品不符合的强制性标准、经注册或者备案的产品技术要求的具体情况;
(二)在使用医疗器械过程中是否发生过故障或者伤害;
(三)在现有使用环境下是否会造成伤害,是否有科学文献、研究、相关试验或者验证能够解释伤害发生的原因;
(四)伤害所涉及的地区范围和人群特点;
(五)对人体健康造成的伤害程度;
(六)伤害发生的概率;
(七)发生伤害的短期和长期后果;
(八)其他可能对人体造成伤害的因素。
4.5医疗器械抽检不合格应急处置
4.5.1明确了产品不符合强制性标准、经注册或者备案的产品技术要求或者存在其他缺陷的,企业应当立即停止生产、进口,通知相关生产经营企业、使用单位和消费者停止生产经营和使用,召回已经上市销售的产品。
4.5.2及时将相关情况报告所在区域省级药品监管部门。
4.5.3及时通过药品监管部门网站发布相关医疗器械的召回公告。
4.5.4按照应急预案要求,及时组织企业有关部门开展调查和处置,密切跟踪处置事件进展。
4.5.5积极配合药品监管部门对医疗器械抽检不合格开展的调查。
4.6医疗器械抽检不合格调查处置记录管理
4.6.1应当指定人员或小组负责管理医疗器械抽检不合格调查处置过程中相关记录。
4.6.2应当确保医疗器械抽检不合格调查中相关信息被完整准确记录,主要包括产品检验原始报告,药品监管部门送达产品抽查检测报告确认函,医疗器械抽检不合格调查过程中收集、调查、报告和控制过程中的有关资料和相关记录等。
4.6.3相关记录保存年限应当参照企业质量记录保存年限。
4.6.4相关记录应当进行适当备份,避免意外丢失或者损毁。
5.工作程序
5.1医疗器械抽检不合格调查处置
医疗器械抽检不合格调查处置过程中应基于人民群众安全用械为原则,企业应保证调查处置流程合法。相关报告内容应当真实、完整、准确。
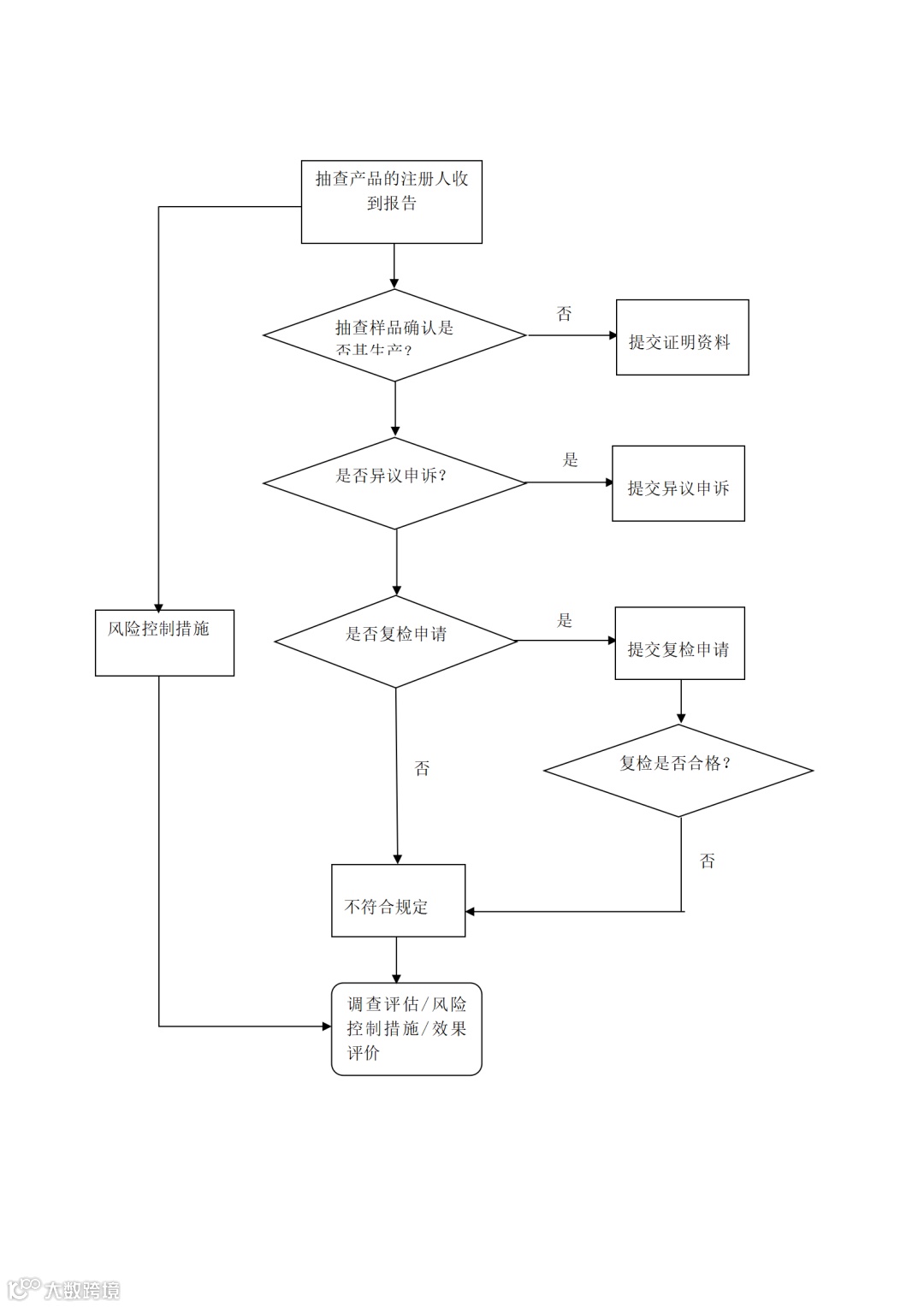
5.1.1产品确认。根据《医疗器械质量抽查检验管理办法》“第三十条 在国家医疗器械质量抽查检验过程中,标示医疗器械注册人、备案人或者进口产品代理人认为所抽样品非其产品的,应当自其收到不符合规定的检验报告之日起7个工作日内,向其所在地省级药品监督管理部门提供充分准确的证明材料,所在地省级药品监督管理部门应当组织调查核实。未能按时向省级药品监督管理部门提交材料的,视为标示医疗器械注册人、备案人确认所抽样品为其产品”。
5.1.2异议申诉。注册人核对检验报告,认为所抽样品产品为其生产产品的,但是对检验方法、判定依据等存在异议,且无法通过复检进行验证的,可以依照《国家医疗器械质量抽查检验工作程序》中“六、异议申诉流程提请异议申请。在收到检验报告起10个工作日内向所在地省级药品监督管理部门提出异议申诉书面申请,填写《国家医疗器械抽检异议申诉收到回执》中‘申请人情况’、‘申请异议申请情况’并加盖公章,同时提交相关证明材料。逾期未提出异议或者未提供有效证明材料,视为认可该检验结果”的规定,进行申诉。
5.1.3申请复检。注册人核对检验报告,核对所抽样品产品为其生产产品的,可根据《医疗器械监督管理条例》“第七十五条当事人对检验结论有异议的,可以自收到检验结论之日起7个工作日内向实施抽样检验的部门或者其上一级负责药品监督管理的部门提出复检申请,由受理复检申请的部门在复检机构名录中随机确定复检机构进行复检。以及《医疗器械质量抽查检验管理办法》符合申请复检情形的,被抽样单位或者标示医疗器械注册人、备案人或者进口产品代理人对检验结果有异议的,可以自收到检验报告之日起7个工作日内优先向检验方案中推荐的复检机构提出复检申请”。
5.1.4主体责任。根据《医疗器械质量抽查检验管理办法》“第三十八条 医疗器械注册人、备案人和被抽样单位获知产品不符合规定后,企业应当履行以下义务:(一)实施产品召回并发布召回信息;(二)立即深入进行自查,分析原因,进行风险评估;(三)根据调查评估情况采取必要的风险控制措施”。
期间,注册人应当继续实施对医疗器械抽检不合格产品的风险控制措施。
5.2调查评估报告
5.2.1注册人作出医疗器械召回决定的,应当立即向所在地省级药品监督管理部门和批准该产品注册或者办理备案的药品监督管理部门提交医疗器械召回事件报告表,并在5个工作日内将调查评估报告和召回计划提交至所在地省级药品监督管理部门和批准注册或者办理备案的药品监督管理部门备案。
5.2.2调查评估包含内容应符合4.4要求。
5.3风险控制
5.3.1确认产品不符合强制性标准、经注册或者备案的产品技术要求的,医疗器械注册人应当立即采取风险控制措施。申请复检期间,应当继续实施对医疗器械抽检不合格产品的风险控制措施。
5.3.2注册人可采取的风险控制措施主要包括停止产品生产、销售并通知相关单位暂停使用;实施产品召回;发布风险警示信息;对生产质量体系进行自查和整改;修改说明书、标签和操作手册等;改进工艺、设计、产品技术要求以及其他需要采取的措施。
5.3.3注册人可根据产品抽查检验不符合规定项目及其风险评估明确召回级别,召回分级的判定标准见表1
表1召回级别判定表
召回级别 |
判定标准 |
一级召回: |
使用该医疗器械可能或者已经引起严重健康危害的; |
二级召回 |
使用该医疗器械可能或者已经引起暂时的或者可逆的健康危害的 |
三级召回 |
使用该医疗器械引起危害的可能性较小但仍需要召回的 |
必要时应当对医疗器械开展再评价(如对医疗器械的安全、有效有认识上发生改变,医疗器械不良事件监测、评估结果表明医疗器械可能存在缺陷,或者省级以上药品监督管理部门要求开展再评价时),并根据再评价结果采取适当风险控制措施。
5.3.4如再评价结果表明已注册或者备案的医疗器械存在危及人身安全的缺陷,且无法通过技术改进、修改说明书和标签等措施消除或者控制风险,或者风险获益比不可接受的,注册人应当主动申请注销医疗器械注册证或者取消产品备案。
5.3.5注册人应当及时向企业所在地省级药品监督管理部门报告召回实施、其他风险控制措施后续处置及效果评价等情况。
6.其他
6.1释义
6.1.1严重伤害,是指有下列情况之一者:
(1)危及生命;
(2)导致机体功能的永久性伤害或者机体结构的永久性损伤;
(3)必须采取医疗措施才能避免上述永久性伤害或者损伤。
6.1.2医疗器械再评价,是指对已注册或者备案、上市销售的医疗器械的安全性、有效性进行重新评价,并采取相应措施的过程。
6.2医疗器械抽检不合格调查处置流程图

6.3《**抽检不合格调查评估报告》示例
**抽检不合格调查评估报告 |
||
(产品名称) |
||
企业名称: |
||
联系地址: |
||
邮编: |
||
传真: |
||
负责部门: |
||
联系人: |
||
手机: |
||
固定电话: |
||
电子邮箱: |
||
报告完成时间: |
年 月 日 |
|
调查评估报告内容目录:
1.召回产品基本情况
2.召回原因
3.调查评估
4.风险控制措施以及召回分级
5.效果评价









