
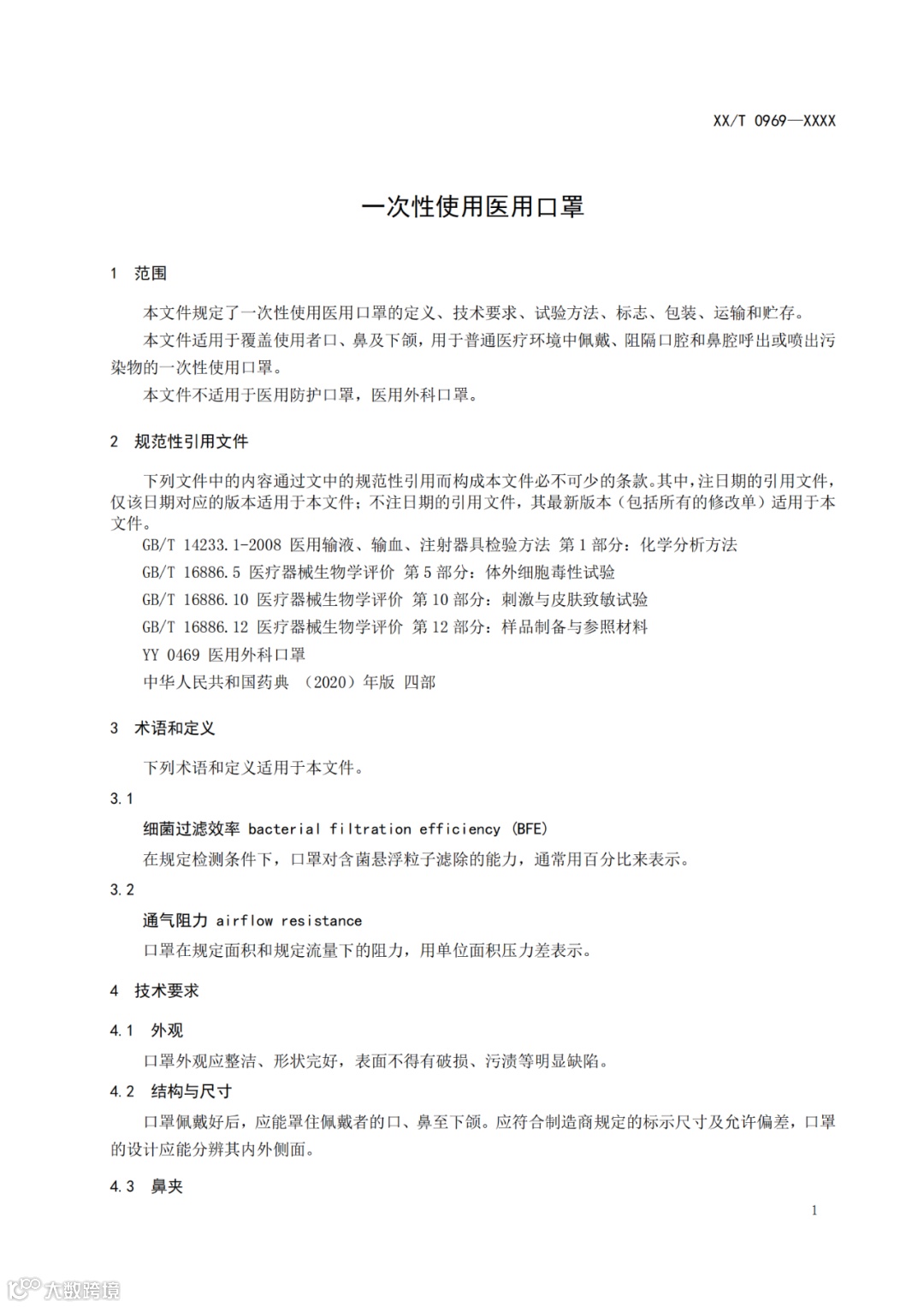
依据《国家药监局综合司关于印发2022年医疗器械行业标准制修订计划项目的通知》及医用生物防护产品标准化技术归口单位2022年标准项目制修订计划,北京市医疗器械检验研究院近日完成了《一次性使用医用口罩》等2项行业标准征求意见稿编制,并公开征求意见。
(点击可查看大图)
















































迈迪思创
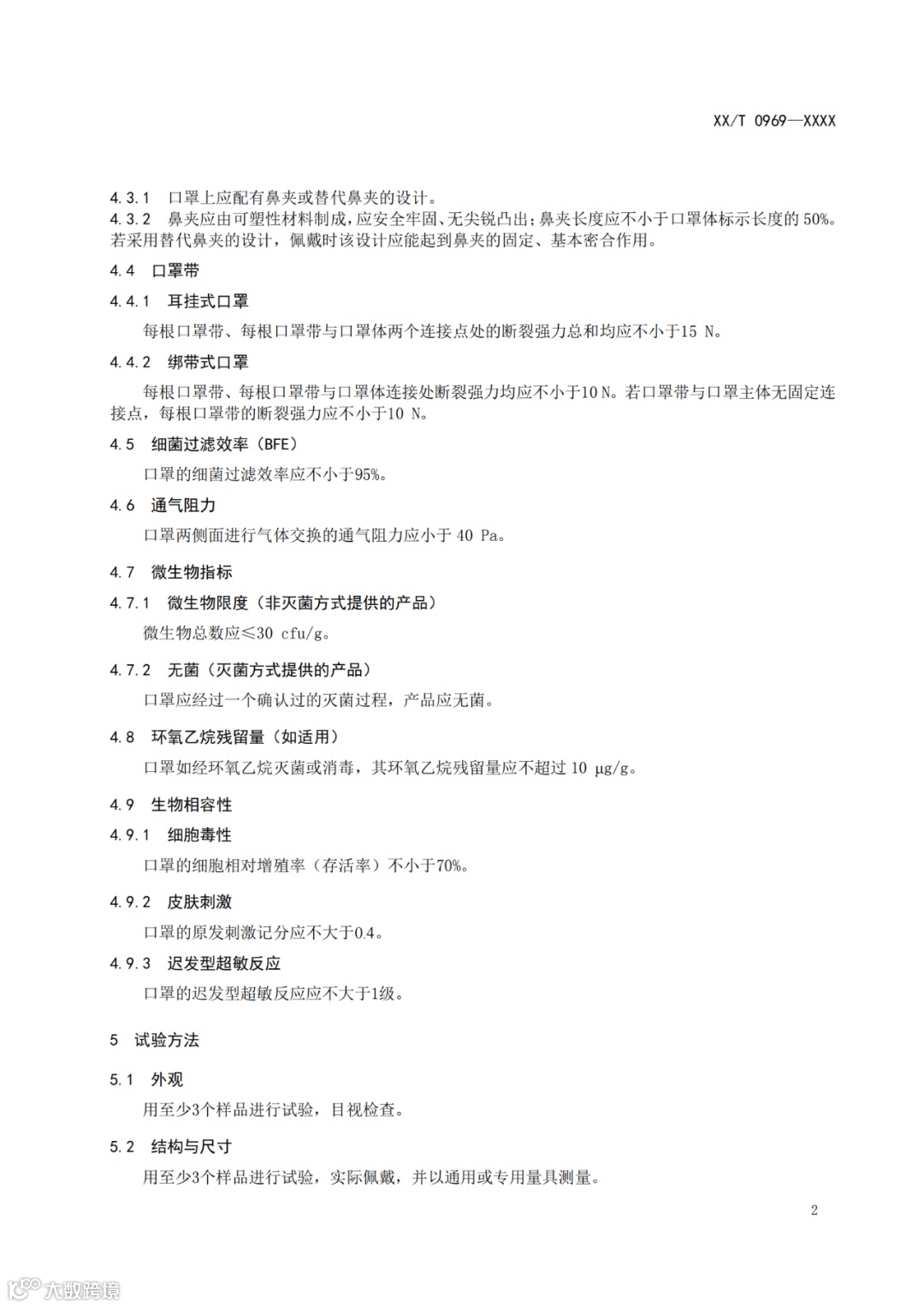
依据《国家药监局综合司关于印发2022年医疗器械行业标准制修订计划项目的通知》及医用生物防护产品标准化技术归口单位2022年标准项目制修订计划,北京市医疗器械检验研究院近日完成了《一次性使用医用口罩》等2项行业标准征求意见稿编制,并公开征求意见。
(点击可查看大图)















































