
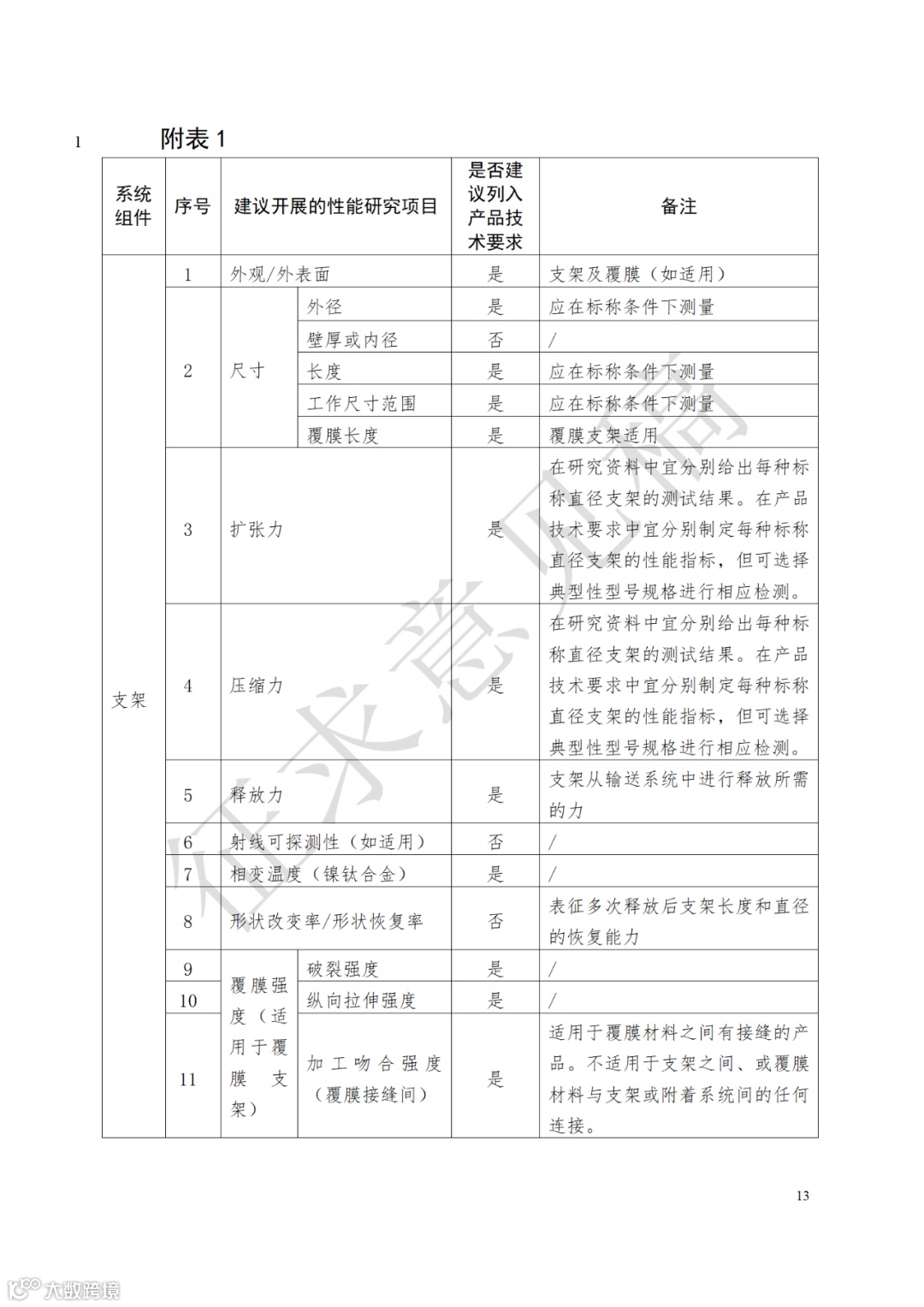
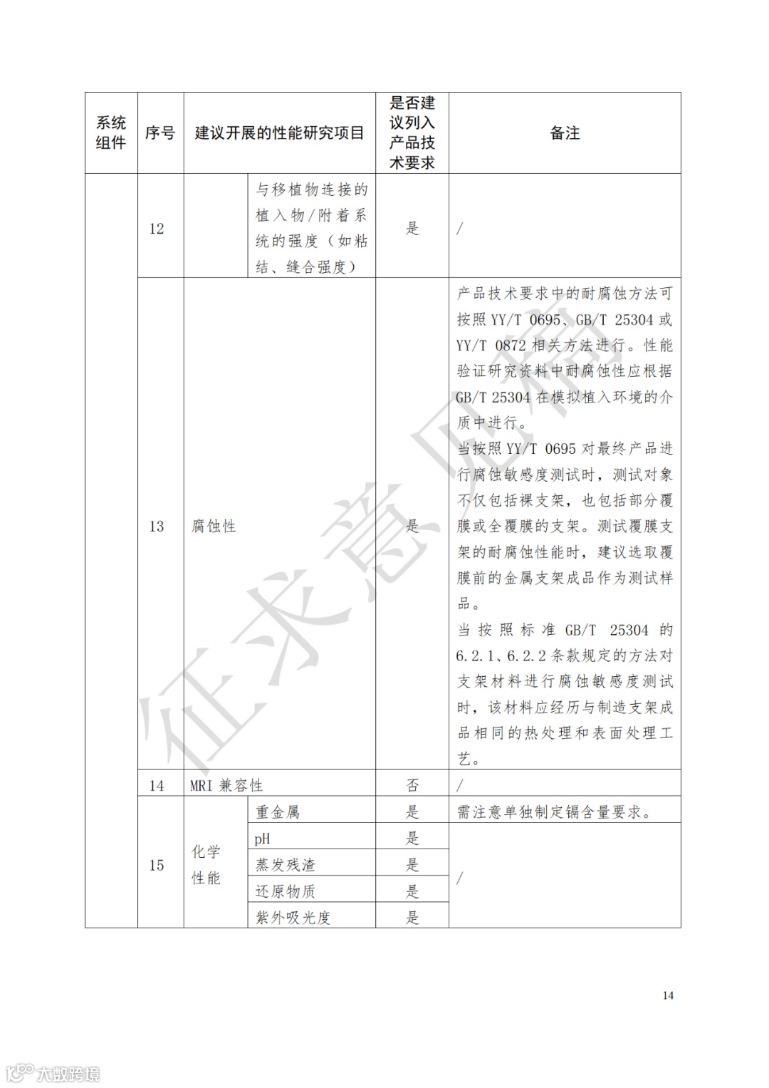
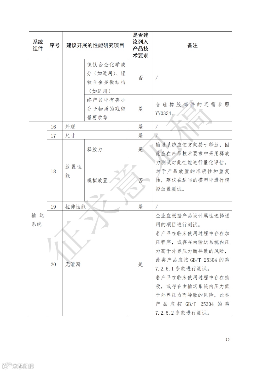
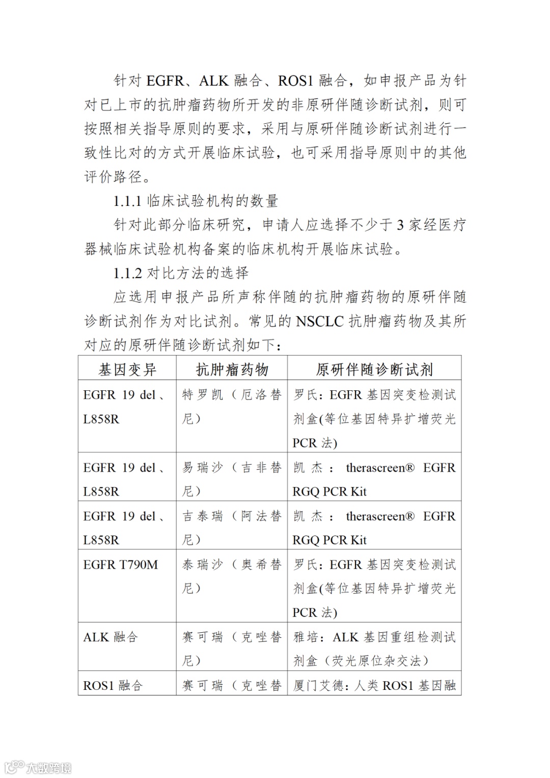
根据国家药品监督管理局2022年度医疗器械注册审查指导原则制修订计划的有关要求,器审中心组织编制了《非血管自扩张金属支架系统注册审查指导原则(征求意见稿)》、《血管内回收装置注册审查指导原则(征求意见稿)》、《疝修补补片产品注册审查指导原则(2022年修订版)(征求意见稿)》、《接触镜护理产品注册审查技术指导原则(2022年修订版)(征求意见稿)》、《寨卡病毒核酸检测试剂注册审查指导原则(征求意见稿)》、《布鲁氏菌IgM/IgG抗体检测试剂注册审查指导原则(征求意见稿)》、《丙型肝炎病毒抗体检测试剂注册审查指导原则(征求意见稿)》、《基于高通量测序技术的非小细胞肺癌相关基因变异检测试剂临床试验注册审查指导原则(征求意见稿)》,并向社会公开征求意见。
(点击可查看大图)






































































































































































